Suppr超能文献

序列编码的分子间碱基配对调节DNA和RNA凝聚物中的流动性。

Sequence-encoded intermolecular base pairing modulates fluidity in DNA and RNA condensates.

作者信息

Majumder Sumit, Coupe Sebastian, Fakhri Nikta, Jain Ankur

机构信息

Whitehead Institute for Biomedical Research, Cambridge, MA, USA.

Department of Biology, Massachusetts Institute of Technology, Cambridge, MA, USA.

出版信息

Nat Commun. 2025 May 7;16(1):4258. doi: 10.1038/s41467-025-59456-0.

Abstract

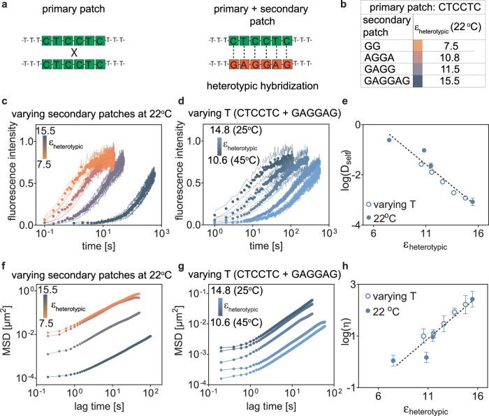
Nature uses bottom-up self-assembly to build structures with remarkable complexity and functionality. Understanding how molecular-scale interactions translate to macroscopic properties remains a major challenge and requires systems that effectively bridge these two scales. Here, we generate DNA and RNA-based liquids with exquisite programmability in their macroscopic rheological properties. In the presence of multivalent cations, nucleic acids can condense to a liquid-like state. Within these liquids, DNA and RNA retain sequence-specific hybridization abilities. We show that sequence-specific inter-molecular hybridization in the condensed phase cross-links molecules and slows down chain dynamics. This reduced chain mobility is mirrored in the macroscopic properties of the condensates. Molecular diffusivity and material viscosity scale with the inter-molecular hybridization energy, enabling precise sequence-based modulation of condensate properties over several orders of magnitude. Our work offers a robust platform to create bottom-up programmable fluids and may help advance our understanding of liquid-like compartments in cells.

摘要

自然界利用自下而上的自组装来构建具有非凡复杂性和功能性的结构。理解分子尺度的相互作用如何转化为宏观性质仍然是一项重大挑战,需要能够有效连接这两个尺度的系统。在此,我们生成了基于DNA和RNA的液体,其宏观流变性质具有精确的可编程性。在多价阳离子存在的情况下,核酸可以凝聚成类似液体的状态。在这些液体中,DNA和RNA保留了序列特异性杂交能力。我们表明,凝聚相中序列特异性的分子间杂交使分子交联并减缓链动力学。这种降低的链流动性反映在凝聚物的宏观性质中。分子扩散率和材料粘度与分子间杂交能量成比例,从而能够在几个数量级上对凝聚物性质进行基于序列的精确调控。我们的工作提供了一个强大的平台来创建自下而上的可编程流体,并可能有助于推进我们对细胞中类似液体区室的理解。

https://cdn.ncbi.nlm.nih.gov/pmc/blobs/4a69/12058984/5968a2af0cd6/41467_2025_59456_Fig1_HTML.jpg

文献AI研究员

20分钟写一篇综述,助力文献阅读效率提升50倍。

立即体验

用中文搜PubMed

大模型驱动的PubMed中文搜索引擎

马上搜索

文档翻译

学术文献翻译模型,支持多种主流文档格式。

立即体验