Suppr超能文献

青少年酒精暴露会促进机械性异常性疼痛,并改变从基底外侧杏仁核到前额叶前皮质的输入处的突触功能。

Adolescent alcohol exposure promotes mechanical allodynia and alters synaptic function at inputs from the basolateral amygdala to the prelimbic cortex.

作者信息

Obray J Daniel, Wilkes Erik T, Scofield Mike, Chandler L Judson

机构信息

Department of Neuroscience, Medical University of South Carolina, Charleston, United States.

Department of Anesthesia and Perioperative Medicine, Medical University of South Carolina, Charleston, United States.

出版信息

Elife. 2025 May 8;13:RP101667. doi: 10.7554/eLife.101667.

Abstract

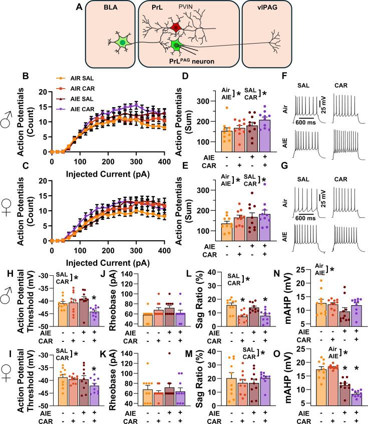
Binge drinking is common among adolescents despite mounting evidence linking it to various adverse health outcomes that include heightened pain perception. The prelimbic (PrL) cortex is vulnerable to insult from adolescent alcohol exposure and receives input from the basolateral amygdala (BLA) while sending projections to the ventrolateral periaqueductal gray (vlPAG) - two brain regions implicated in nociception. In this study, adolescent intermittent ethanol (AIE) exposure was carried out in male and female rats using a vapor inhalation procedure. Assessments of mechanical and thermal sensitivity revealed that AIE exposure-induced protracted mechanical allodynia. To investigate synaptic function at BLA inputs onto defined populations of PrL neurons, retrobeads and viral labeling were combined with optogenetics and slice electrophysiology. Recordings from retrobead labeled cells in the PrL revealed AIE reduced BLA-driven feedforward inhibition of neurons projecting from the PrL to the vlPAG, resulting in augmented excitation/inhibition (E/I) balance and increased intrinsic excitability. Consistent with this finding, recordings from virally tagged PrL parvalbumin interneurons (PVINs) demonstrated that AIE exposure reduced both E/I balance at BLA inputs onto PVINs and PVIN intrinsic excitability. These findings provide compelling evidence that AIE alters synaptic function and intrinsic excitability within a prefrontal nociceptive circuit.

摘要

尽管越来越多的证据表明暴饮暴食与包括疼痛感知增强在内的各种不良健康后果有关,但暴饮暴食在青少年中很常见。前额叶前皮质(PrL)容易受到青少年酒精暴露的损害,它接收来自基底外侧杏仁核(BLA)的输入,同时向腹外侧导水管周围灰质(vlPAG)发送投射——这两个脑区都与伤害感受有关。在本研究中,使用蒸汽吸入程序对雄性和雌性大鼠进行青少年间歇性乙醇(AIE)暴露。对机械敏感性和热敏感性的评估表明,AIE暴露会导致长期的机械性异常性疼痛。为了研究BLA输入到特定PrL神经元群体上的突触功能,将逆行微珠和病毒标记与光遗传学和脑片电生理学相结合。对PrL中逆行微珠标记细胞的记录显示,AIE降低了BLA驱动的从PrL投射到vlPAG的神经元的前馈抑制,导致兴奋/抑制(E/I)平衡增强和内在兴奋性增加。与这一发现一致,对病毒标记的PrL小白蛋白中间神经元(PVINs)的记录表明,AIE暴露降低了BLA输入到PVINs上的E/I平衡以及PVIN的内在兴奋性。这些发现提供了令人信服的证据,表明AIE会改变前额叶伤害感受回路内的突触功能和内在兴奋性。

https://cdn.ncbi.nlm.nih.gov/pmc/blobs/3ed9/12061479/a4558c1b0441/elife-101667-fig1.jpg

文献AI研究员

20分钟写一篇综述,助力文献阅读效率提升50倍。

立即体验

用中文搜PubMed

大模型驱动的PubMed中文搜索引擎

马上搜索

文档翻译

学术文献翻译模型,支持多种主流文档格式。

立即体验