Suppr超能文献

单细胞和批量转录组测序揭示了结直肠癌发生过程中的昼夜节律紊乱及特定簇的临床见解。

Single-cell and bulk transcriptome sequencing identifies circadian rhythm disruption and cluster-specific clinical insights in colorectal tumorigenesis.

作者信息

Liu Chen, Liu Jingyang, Shao Jing, Zhao Xiaoman, Xie Lin, Shang Mengyao, Li Ying, Li Weiming

机构信息

Department of Gastroenterology, The Second Affiliated Hospital of Harbin Medical University, Harbin, 150086, Heilongjiang Province, China.

Department of Orthopaedics, The First Affiliated Hospital of Harbin Medical University, Harbin, 150001, Heilongjiang Province, China.

出版信息

Discov Oncol. 2025 May 8;16(1):693. doi: 10.1007/s12672-025-02521-3.

Abstract

BACKGROUND

Colorectal cancer (CRC) is one of the most common malignant tumors in the digestive system worldwide, with its mortality ranking second among all cancers. Studies have indicated that disruptions in circadian rhythm (CR) are associated with the occurrence of various cancers; however, the relationship between CR and CRC requires further evidence, and research on the application of CR in CRC is still limited.

METHODS

In this study, we employed both bulk and single-cell RNA sequencing to explore the dysregulation of CR in patients with CRC. By constructing a CR subtype classifier, we conducted an in-depth analysis of the prognostic significance, the status of the tumor microenvironment, and response to immune checkpoint blockade (ICB) therapy between different CR clusters. Furthermore, we developed a CR scoring system (CRS) using machine learning to predict overall survival and identified several genes as potential targets affecting CRC prognosis.

RESULTS

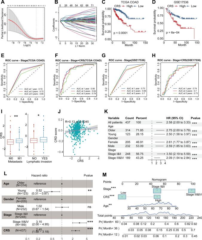
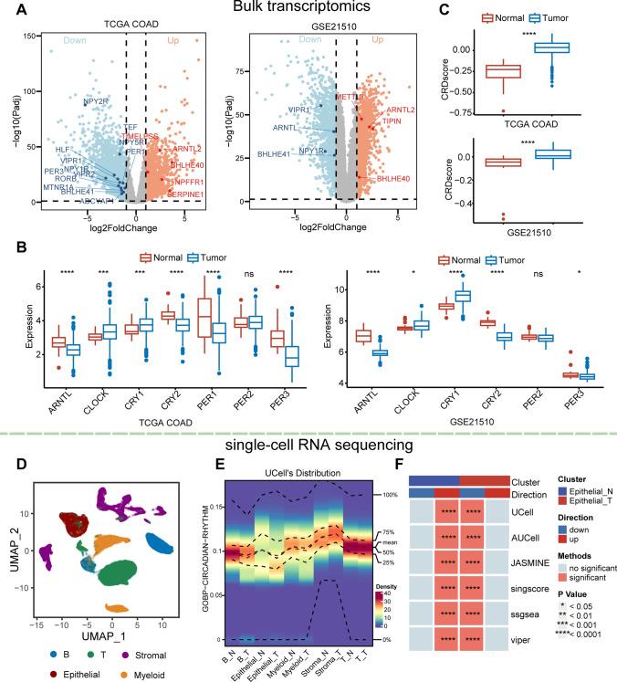
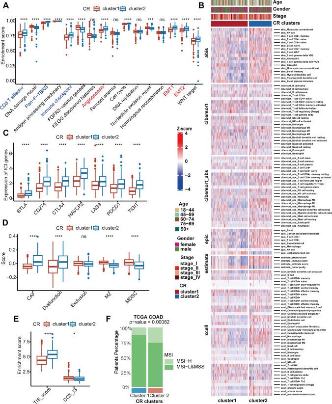
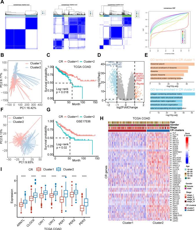
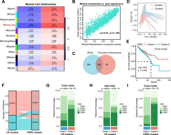
Our findings revealed significant alterations in CR genes and status between CRC and normal tissues using bulk and single-cell transcriptome sequencing. Patients with CRC could be categorized into two distinct CR clusters (CR cluster 1 and 2). The prognosis of CR cluster 2, with higher epithelial-mesenchymal transition (EMT) and angiogenesis scores, was significantly worser than that of CR cluster 1. These clusters exhibited distinct levels of tumor-infiltrating lymphocytes. CR cluster 2 with a notably higher proportion of patients with microsatellite-instability-high (MSI-H), potentially benefit from ICB therapy. The proportion of patients belonging to consensus molecular subtype 4 (CMS4) in CR cluster 2 was also notably higher than in CR cluster 1. Additionally, the CRS combined with tumor stage demonstrated superior overall survival prediction efficacy compared to traditional tumor stage. We revealed a potential link between model genes (LSAMP, MS4A2, NAV3, RAB3B, SIX4) and the disruption of CR and patient prognosis.

CONCLUSION

This study not only provide new insights into the assessment of CR status in CRC patients but also develop a prognosis model based on CR-related genes, offering a new tool for personalized risk assessment in CRC.

摘要

背景

结直肠癌(CRC)是全球消化系统最常见的恶性肿瘤之一,其死亡率在所有癌症中排名第二。研究表明,昼夜节律(CR)紊乱与多种癌症的发生有关;然而,CR与CRC之间的关系仍需进一步证据支持,且关于CR在CRC中的应用研究仍然有限。

方法

在本研究中,我们采用批量和单细胞RNA测序来探究CRC患者中CR的失调情况。通过构建CR亚型分类器,我们对不同CR簇之间的预后意义、肿瘤微环境状态以及对免疫检查点阻断(ICB)治疗的反应进行了深入分析。此外,我们利用机器学习开发了一种CR评分系统(CRS)来预测总生存期,并确定了几个基因作为影响CRC预后的潜在靶点。

结果

我们的研究结果显示,使用批量和单细胞转录组测序,CRC与正常组织之间的CR基因和状态存在显著改变。CRC患者可分为两个不同的CR簇(CR簇1和2)。CR簇2具有较高的上皮-间质转化(EMT)和血管生成评分,其预后明显比CR簇1差。这些簇表现出不同水平的肿瘤浸润淋巴细胞。CR簇2中微卫星高度不稳定(MSI-H)患者的比例显著更高,可能从ICB治疗中获益。CR簇2中属于共识分子亚型4(CMS4)的患者比例也明显高于CR簇1。此外,与传统肿瘤分期相比,CRS联合肿瘤分期显示出更好的总生存期预测效能。我们揭示了模型基因(LSAMP、MS4A2、NAV3、RAB3B、SIX4)与CR破坏和患者预后之间的潜在联系。

结论

本研究不仅为评估CRC患者的CR状态提供了新的见解,还基于CR相关基因开发了一种预后模型,为CRC的个性化风险评估提供了一种新工具。

https://cdn.ncbi.nlm.nih.gov/pmc/blobs/950d/12062483/a94b17edc29b/12672_2025_2521_Fig1_HTML.jpg

文献AI研究员

20分钟写一篇综述,助力文献阅读效率提升50倍。

立即体验

用中文搜PubMed

大模型驱动的PubMed中文搜索引擎

马上搜索

文档翻译

学术文献翻译模型,支持多种主流文档格式。

立即体验