Suppr超能文献

虚弱老年人肠道微生物群组成变化分析

Analysis of alterations in the composition of the intestinal microbiota in frail older individuals.

作者信息

Zhang Chuan, Gong Lu, Luo Shilan, Yang Lamei, Yan Xiaoli

机构信息

Department of Cardiology, The First Affiliated Hospital of Chongqing Medical University, Chongqing, China.

Department of Dermatology, The First Affiliated Hospital of Chongqing Medical University, Chongqing, China.

出版信息

PLoS One. 2025 May 8;20(5):e0320918. doi: 10.1371/journal.pone.0320918. eCollection 2025.

Abstract

BACKGROUND

Frailty is an ageing-associated geriatric syndrome that severely affects the functional status, quality of life and life expectancy of older adults. Immune dysfunction and chronic inflammation play crucial roles in frailty, and this study aimed to explore the correlation between the intestinal microbiota and frailty.

METHODS

A cross-sectional survey was conducted using a comprehensive geriatric assessment of older individuals who underwent medical checkups at the Health Management Center from April 2023 to May 2024. A total of 672 older individuals who met the inclusion criteria were included and divided into a healthy control group and a frail case group. Clinical data, as well as blood and stool samples, were collected. The data from the two groups were analysed with 16S rRNA sequencing in 20 and 30 cases, respectively. SPSS 25.0 was used for statistical analysis.

RESULTS

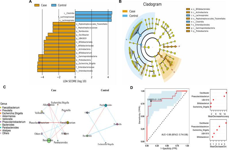
There were significant differences in income, smoking, and globulin levels between the two groups, while there were no differences in age or sex. There was no significant difference in the abundance or species evenness of intestinal bacteria between the two groups. However, the abundance of accessory bacteria, bifidobacteria, and Escherichia coli in the frail group was greater than that in the control group. Specifically, Escherichia-Shigella was significantly upregulated and fit well into the prediction model of frailty.

CONCLUSION

The gut microbiota of frail older individuals underwent significant changes in structural composition, and the presence of Escherichia-Shigella may be a diagnostic marker for debilitating diseases. These findings provide an essential clinical reference value for developing methods for preventing or alleviating frailty based on specific microbial communities.

摘要

背景

衰弱是一种与衰老相关的老年综合征,严重影响老年人的功能状态、生活质量和预期寿命。免疫功能障碍和慢性炎症在衰弱中起关键作用,本研究旨在探讨肠道微生物群与衰弱之间的相关性。

方法

采用横断面调查,对2023年4月至2024年5月在健康管理中心接受体检的老年人进行全面的老年综合评估。共纳入672名符合纳入标准的老年人,分为健康对照组和衰弱病例组。收集临床资料以及血液和粪便样本。分别对两组中的20例和30例进行16S rRNA测序分析数据。使用SPSS 25.0进行统计分析。

结果

两组之间在收入、吸烟和球蛋白水平方面存在显著差异,而在年龄或性别方面无差异。两组之间肠道细菌的丰度或物种均匀度无显著差异。然而,衰弱组中附属菌、双歧杆菌和大肠杆菌的丰度高于对照组。具体而言,埃希-志贺菌属显著上调,且很好地拟合了衰弱预测模型。

结论

衰弱老年人的肠道微生物群结构组成发生了显著变化,埃希-志贺菌属的存在可能是衰弱性疾病的诊断标志物。这些发现为基于特定微生物群落开发预防或缓解衰弱的方法提供了重要的临床参考价值。

https://cdn.ncbi.nlm.nih.gov/pmc/blobs/6aa0/12061151/b9403740abbf/pone.0320918.g001.jpg

文献AI研究员

20分钟写一篇综述,助力文献阅读效率提升50倍。

立即体验

用中文搜PubMed

大模型驱动的PubMed中文搜索引擎

马上搜索

文档翻译

学术文献翻译模型,支持多种主流文档格式。

立即体验