Suppr超能文献

肝心器官间通讯通过内分泌-自分泌联合的FGF21信号传导控制心脏肥大。

Hepato-cardiac interorgan communication controls cardiac hypertrophy via combined endocrine-autocrine FGF21 signaling.

作者信息

Mia Sobuj, Siokatas Georgios, Sidiropoulou Rafailia, Hoffman Matthew, Fragkiadakis Konstantinos, Markopoulou Eftychia, Elesawy Mahmoud I, Roy Rajika, Blair Scott, Kuwabara Yasuhide, Rapushi Erjola, Chaudhuri Dipayan, Makarewich Catherine A, Gao Erhe, Koch Walter J, Schilling Joel D, Molkentin Jeffery D, Marketou Maria, Drosatos Konstantinos

机构信息

Metabolic Biology Laboratory, Cardiovascular Center, Department of Pharmacology and Systems Physiology, University of Cincinnati College of Medicine, Cincinnati, OH, USA.

Metabolic Biology Laboratory, Cardiovascular Center, Department of Pharmacology and Systems Physiology, University of Cincinnati College of Medicine, Cincinnati, OH, USA; Department of Genetics, Development and Molecular Biology, School of Biology, Faculty of Sciences, Aristotle University of Thessaloniki, 54124 Thessaloniki, Greece.

出版信息

Cell Rep Med. 2025 Jun 17;6(6):102125. doi: 10.1016/j.xcrm.2025.102125. Epub 2025 May 7.

Abstract

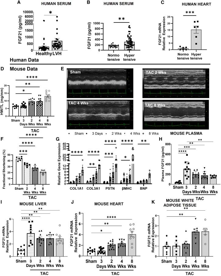
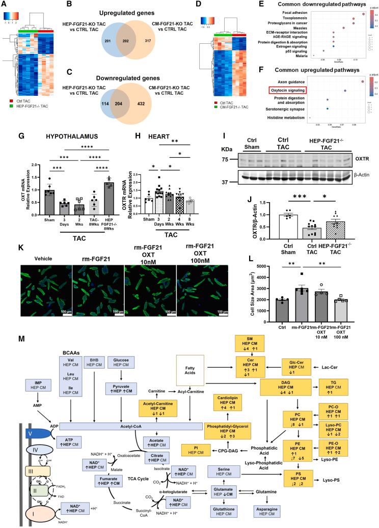
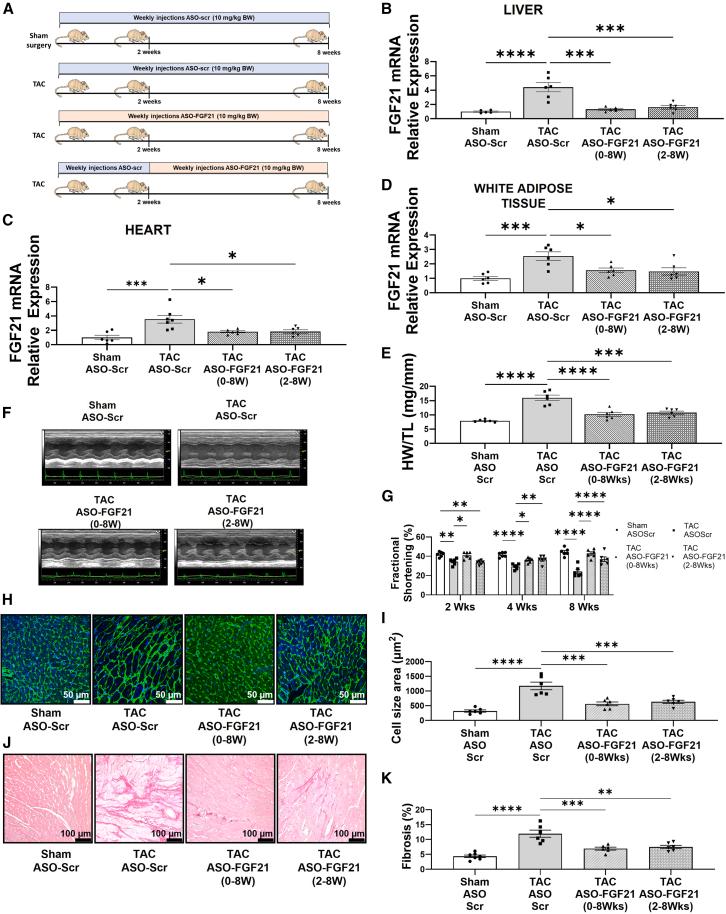
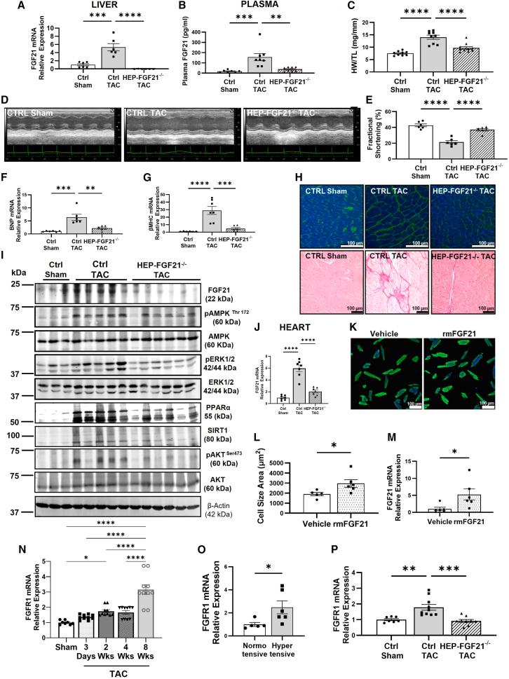
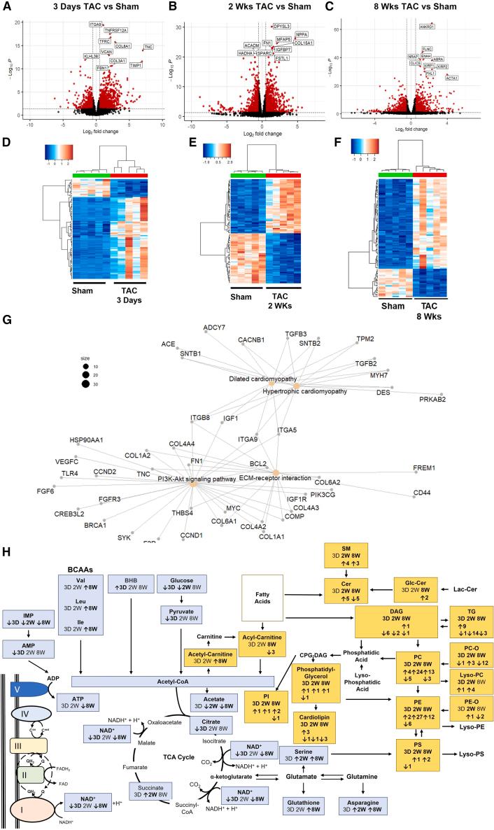
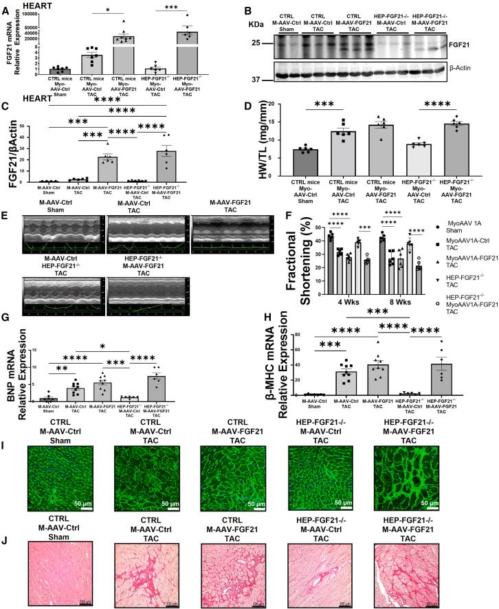
Fibroblast growth factor (FGF) 21 is a hormone produced mainly by the liver but also other organs, including the heart. Although FGF21 analogs are used for treating obesity and metabolic syndrome in humans, preclinical and clinical studies have elicited mixed results about whether prolonged FGF21 signaling is protective or detrimental for cardiac function. Based on our findings, showing elevated serum and cardiac FGF21 levels in humans with increased left ventricular afterload, we explore the involvement of FGF21 in cardiac hypertrophy. Our mouse studies reveal interorgan liver-heart crosstalk, which is controlled by an initial hepatic FGF21 release followed by the induction of cardiomyocyte (CM) FGF21 expression. Tissue-specific genetic ablation or anti-sense oligonucleotide-based inhibition of FGF21 shows that, in response to pressure overload, CM FGF21 upregulation is a critical event that is stimulated by liver-derived FGF21 and drives cardiac hypertrophy likely by interfering with cardioprotective oxytocin signaling. Conclusively, the hepato-cardiac FGF21-based signaling axis governs cardiac hypertrophy.

摘要

成纤维细胞生长因子(FGF)21是一种主要由肝脏产生,但也可由包括心脏在内的其他器官产生的激素。尽管FGF21类似物被用于治疗人类的肥胖症和代谢综合征,但临床前和临床研究对于延长FGF21信号传导对心脏功能是保护性还是有害性得出了不一致的结果。基于我们的研究结果,即左心室后负荷增加的人类血清和心脏中FGF21水平升高,我们探讨了FGF21在心脏肥大中的作用。我们的小鼠研究揭示了器官间肝脏 - 心脏的相互作用,这种相互作用由肝脏最初释放FGF21,随后诱导心肌细胞(CM)FGF21表达来控制。对FGF21进行组织特异性基因敲除或基于反义寡核苷酸的抑制表明,在压力过载的情况下,CM FGF21的上调是一个关键事件,它由肝脏来源的FGF21刺激,并可能通过干扰心脏保护性激素信号传导来驱动心脏肥大。总之,基于肝 - 心脏FGF21的信号轴控制着心脏肥大。

https://cdn.ncbi.nlm.nih.gov/pmc/blobs/6133/12208340/fe37d56fe9be/fx1.jpg

文献AI研究员

20分钟写一篇综述,助力文献阅读效率提升50倍。

立即体验

用中文搜PubMed

大模型驱动的PubMed中文搜索引擎

马上搜索

文档翻译

学术文献翻译模型,支持多种主流文档格式。

立即体验