Suppr超能文献

巨噬细胞-1(Mac-1)通过自身免疫性疾病中的一氧化氮途径调节疾病阶段特异性免疫抑制。

Mac-1 regulates disease stage-specific immunosuppression via the nitric oxide pathway in autoimmune disease.

作者信息

Wang Wei, Cao Chunzhang, Pandian Vishnuprabu Durairaj, Ye Haofeng, Chen Hongxia, Zhang Li

机构信息

Department of Physiology, Center for Vascular and Inflammatory Diseases, School of Medicine, University of Maryland, Baltimore, Baltimore, MD, USA.

Johns Hopkins Advanced Academic Programs, Johns Hopkins University of Arts and Sciences, Baltimore, MD, USA.

出版信息

Sci Adv. 2025 May 9;11(19):eads3728. doi: 10.1126/sciadv.ads3728.

Abstract

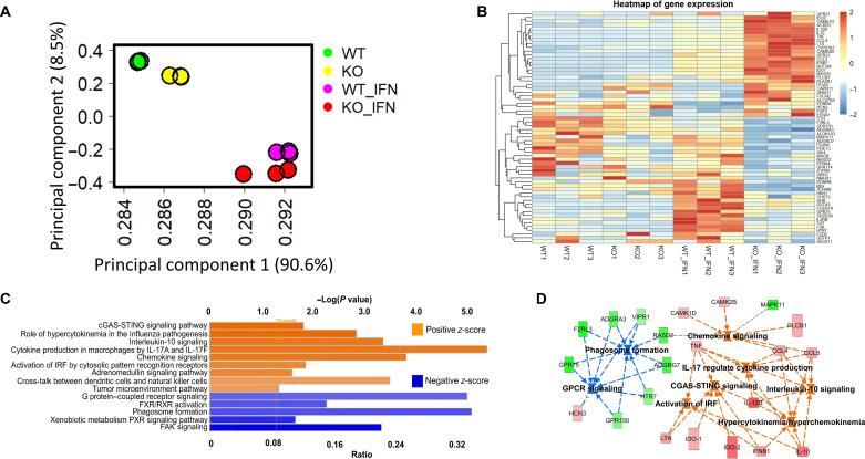
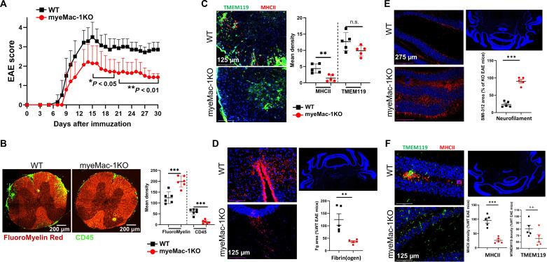
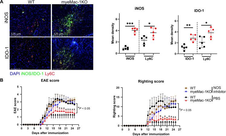
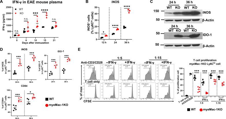
Integrin Mac-1 plays a critical role in the development of multiple sclerosis (MS); however, the underlying mechanism is not fully understood. Here, we developed a myeloid-specific Mac-1-deficient mouse. Using an experimental autoimmune encephalomyelitis (EAE) mouse model of MS, we report that Mac-1 on myeloid cells is key to disease development. Our data reveal that myeloid-specific Mac-1 significantly increases EAE severity and hinders disease regression. Loss of Mac-1 increases Gr-1 cells in peripheral tissues and the CNS and preferably accelerates the transition of Ly6C monocytes from a pro-inflammatory to an immunosuppressive phenotype in a disease stage-dependent manner. Mechanistically, our results demonstrate that Mac-1 suppresses interferon-γ production and prevents monocytes from acquiring immunosuppressive functions by reducing the expression of iNOS, IDO, and CD84. Administration of a NOS-specific inhibitor in Mac-1-deficient EAE mice abolishes disease regression. These insights could help develop Mac-1-targeting strategies for better treatment of MS.

摘要

整合素Mac-1在多发性硬化症(MS)的发展中起关键作用;然而,其潜在机制尚未完全明确。在此,我们构建了一种髓系特异性Mac-1缺陷小鼠。利用MS的实验性自身免疫性脑脊髓炎(EAE)小鼠模型,我们发现髓系细胞上的Mac-1是疾病发展的关键。我们的数据表明,髓系特异性Mac-1显著增加EAE严重程度并阻碍疾病消退。Mac-1缺失会增加外周组织和中枢神经系统中的Gr-1细胞,并以疾病阶段依赖的方式优先加速Ly6C单核细胞从促炎表型向免疫抑制表型的转变。从机制上讲,我们的结果表明,Mac-1通过降低诱导型一氧化氮合酶(iNOS)、吲哚胺2,3-双加氧酶(IDO)和CD84的表达来抑制γ干扰素的产生,并阻止单核细胞获得免疫抑制功能。在Mac-1缺陷的EAE小鼠中给予一氧化氮合酶特异性抑制剂可消除疾病消退。这些见解有助于开发靶向Mac-1的策略,以更好地治疗MS。

https://cdn.ncbi.nlm.nih.gov/pmc/blobs/7849/12063669/e8234d230ce3/sciadv.ads3728-f1.jpg

文献AI研究员

20分钟写一篇综述,助力文献阅读效率提升50倍。

立即体验

用中文搜PubMed

大模型驱动的PubMed中文搜索引擎

马上搜索

文档翻译

学术文献翻译模型,支持多种主流文档格式。

立即体验