Suppr超能文献

Fn14通过控制SIRT2介导的Slug去乙酰化来抑制上皮性卵巢癌转移。

Fn14 Controls the SIRT2-Mediated Deacetylation of Slug to Inhibit the Metastasis of Epithelial Ovarian Cancer.

作者信息

Wu Anyue, Li Shengze, Feng Chunyang, He Ruiju, Wu Ruolan, Hu Zhijun, Huang Jinhua, Wang Wenjing, Huang Lei, Qiu Lihua

机构信息

Department of Obstetrics and Gynecology, Ren Ji Hospital, School of Medicine, Shanghai JiaoTong University, Shanghai, 200127, China.

Shanghai Key Laboratory of Gynecologic Oncology, Shanghai, 200127, China.

出版信息

Adv Sci (Weinh). 2025 Jul;12(27):e2501552. doi: 10.1002/advs.202501552. Epub 2025 May 8.

Abstract

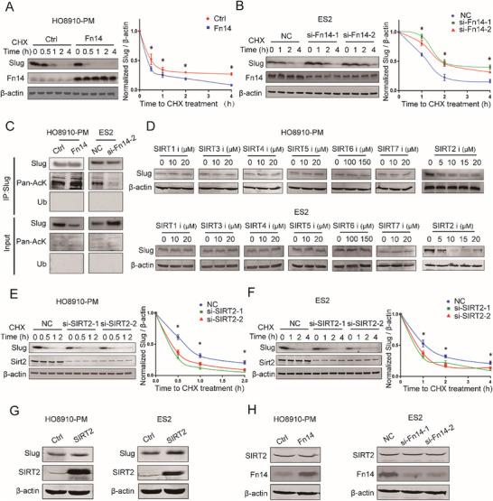
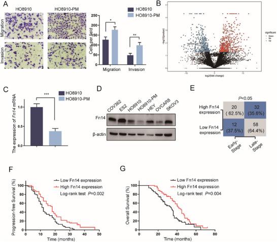
Metastatic spread of cancer is the leading cause of death in patients with epithelial ovarian cancer (EOC), and elucidation of the molecular mechanisms underlying this process is a major focus of cancer research. Fibroblast growth factor-inducible 14 (Fn14) has been shown to regulate wound repair, inflammation, angiogenesis, and chemoresistance, but its functional role in metastasis in EOC is still unknown. Here it is reported that Fn14 is identified as a cancer metastasis suppressor that inhibits the migratory and invasive potential of EOC cells by down-regulating epithelial-mesenchymal transition (EMT). Mechanistically, it is identified that Fn14 promotes acetylation-dependent protein degradation of Slug, a key transcriptional factor associated with EMT. The deacetylase Sirtuin 2 (SIRT2) has been reported to be involved in the deacetylation of Slug protein to stabilize it and then prevent its degradation in the nucleus. The results showed that Fn14 alters the subcellular localization of (SIRT2) by interacting with SIRT2, leading to reduced SIRT2 shuttling into the nucleus and subsequently promoting the acetylated degradation of Slug. Collectively, the work has demonstrated for the first time that Fn14 inhibits EOC metastasis by regulating SIRT2-mediated Slug deacetylation, providing a new perspective and method for the development of future novel therapeutic strategies for the treatment of EOC metastasis.

摘要

癌症的转移扩散是上皮性卵巢癌(EOC)患者死亡的主要原因,阐明这一过程背后的分子机制是癌症研究的主要重点。成纤维细胞生长因子诱导蛋白14(Fn14)已被证明可调节伤口修复、炎症、血管生成和化疗耐药性,但其在EOC转移中的功能作用仍不清楚。本文报道,Fn14被鉴定为一种癌症转移抑制因子,它通过下调上皮-间质转化(EMT)来抑制EOC细胞的迁移和侵袭潜能。机制上,已确定Fn14促进与EMT相关的关键转录因子Slug的乙酰化依赖性蛋白降解。据报道,去乙酰化酶沉默调节蛋白2(SIRT2)参与Slug蛋白的去乙酰化以使其稳定,进而防止其在细胞核中降解。结果表明,Fn14通过与SIRT2相互作用改变SIRT2的亚细胞定位,导致进入细胞核的SIRT2减少,随后促进Slug的乙酰化降解。总的来说,这项工作首次证明Fn14通过调节SIRT2介导的Slug去乙酰化来抑制EOC转移,为未来开发治疗EOC转移的新型治疗策略提供了新的视角和方法。

https://cdn.ncbi.nlm.nih.gov/pmc/blobs/58df/12279162/41d92b93f3ea/ADVS-12-2501552-g005.jpg

文献AI研究员

20分钟写一篇综述,助力文献阅读效率提升50倍。

立即体验

用中文搜PubMed

大模型驱动的PubMed中文搜索引擎

马上搜索

文档翻译

学术文献翻译模型,支持多种主流文档格式。

立即体验