Suppr超能文献

抗菌剂甲氧苄啶通过基因簇影响囊性纤维化病原体中的化学相互作用。

Antimicrobial Agent Trimethoprim Influences Chemical Interactions in Cystic Fibrosis Pathogens via the Gene Cluster.

作者信息

Jin Jiangpeiyun, Kulkarni Atharva S, McAvoy Andrew C, Garg Neha

机构信息

School of Chemistry and Biochemistry, Georgia Institute of Technology, 950 Atlantic Drive, Atlanta, Georgia 30332, United States.

Center for Microbial Dynamics and Infection, Georgia Institute of Technology, 311 Ferst Drive, ES&T, Atlanta, Georgia 30332, United States.

出版信息

ACS Chem Biol. 2025 Jun 20;20(6):1153-1170. doi: 10.1021/acschembio.4c00562. Epub 2025 May 9.

Abstract

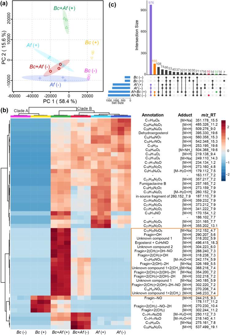
The fungus and the bacterium cause fatal respiratory infections in immunocompromised humans and patients with lung disease, such as cystic fibrosis (CF). In dual infections, antagonistic interactions contribute to increased mortality. These interactions are further altered by the presence of antimicrobial and antifungal agents. However, studies performed to date on chemical interactions between clinical and have focused on pathogens in isolation and do not include the most abundant chemical signal, i.e., clinically administered therapeutics, present in the lung. Here, we characterize small molecule-mediated interactions between and and their shift in response to trimethoprim exposure by using metabolomics and mass spectrometry imaging. Using these methods, we report that the production of several small-molecule natural products of both the bacteria and the fungus is affected by cocultivation and exposure to trimethoprim. By systematic analysis of metabolomics data, we hypothesize that the -encoded gene cluster plays a role in the trimethoprim-mediated alteration of bacterial-fungal interactions. We support our findings by generating a genetically modified strain lacking the gene cluster and querying its interaction with . Using comparative analyses of the extracts of wild-type and knockout strains, we report the inactivation of a bacterially produced antifungal compound, fragin, by , which was verified by the addition of purified fragin to the culture. Furthermore, we report that trimethoprim does not inhibit fungal growth, but affects the biochemical pathway for DHN-melanin biosynthesis, an important antifungal drug target, altering the pigmentation of the fungal conidia and is associated with modification of ergosterol to ergosteryl-3β-O-l-valine in coculture. This study demonstrates the impact of therapeutics on shaping microbial and fungal metabolomes, which influence interkingdom interactions and the expression of virulence factors. Our findings enhance the understanding of the complexity of chemical interactions between therapeutic compounds, bacteria, and fungi and may contribute to the development of selective treatments.

摘要

这种真菌和细菌会在免疫功能低下的人群以及患有肺部疾病(如囊性纤维化,CF)的患者中引发致命的呼吸道感染。在双重感染中,拮抗相互作用会导致死亡率上升。抗菌剂和抗真菌剂的存在会进一步改变这些相互作用。然而,迄今为止对临床病原体之间化学相互作用的研究主要集中在分离的病原体上,并未包括肺部中最丰富的化学信号,即临床使用的治疗药物。在此,我们通过代谢组学和质谱成像来表征细菌和真菌之间小分子介导的相互作用以及它们对甲氧苄啶暴露的反应变化。使用这些方法,我们报告称,细菌和真菌的几种小分子天然产物的产生受到共培养和甲氧苄啶暴露的影响。通过对代谢组学数据的系统分析,我们推测细菌编码的基因簇在甲氧苄啶介导的细菌 - 真菌相互作用改变中发挥作用。我们通过构建缺失该基因簇的基因改造菌株并研究其与真菌的相互作用来支持我们的发现。通过对野生型和基因敲除菌株提取物的比较分析,我们报告了细菌产生的抗真菌化合物弗拉金被真菌灭活,这通过向真菌培养物中添加纯化的弗拉金得到验证。此外,我们报告称甲氧苄啶不抑制真菌生长,但会影响二羟基萘黑色素生物合成的生化途径,这是一个重要的抗真菌药物靶点,会改变真菌分生孢子的色素沉着,并且在共培养中与麦角甾醇转化为麦角甾醇 - 3β - O - L - 缬氨酸有关。这项研究证明了治疗药物对塑造微生物和真菌代谢组的影响,而微生物和真菌代谢组会影响跨界相互作用和毒力因子的表达。我们的发现增进了对治疗化合物、细菌和真菌之间化学相互作用复杂性的理解,并可能有助于开发选择性治疗方法。

https://cdn.ncbi.nlm.nih.gov/pmc/blobs/9a0c/12186260/9791a7266e64/cb4c00562_0001.jpg

文献AI研究员

20分钟写一篇综述,助力文献阅读效率提升50倍。

立即体验

用中文搜PubMed

大模型驱动的PubMed中文搜索引擎

马上搜索

文档翻译

学术文献翻译模型,支持多种主流文档格式。

立即体验