Suppr超能文献

短链多聚磷酸盐可诱导人诱导多能干细胞衍生的视网膜神经元中tau蛋白纤维化和神经毒性。

Short-chain polyphosphates induce tau fibrillation and neurotoxicity in human iPSC-derived retinal neurons.

作者信息

Barolo Lorenzo, Mautone Lorenza, Gigante Ylenia, Ghirga Silvia, Mura Francesco, Farina Maria Vittoria, Tacconi Stefano, Dini Luciana, Ruocco Giancarlo, Boffi Alberto, Milanetti Edoardo, Di Angelantonio Silvia, Baiocco Paola

机构信息

Department of Biochemical Sciences "Alessandro Rossi Fanelli", Sapienza University of Rome, Rome, Italy.

D-Tails srl BC, Rome, Italy.

出版信息

Cell Death Dis. 2025 May 9;16(1):369. doi: 10.1038/s41419-025-07662-5.

Abstract

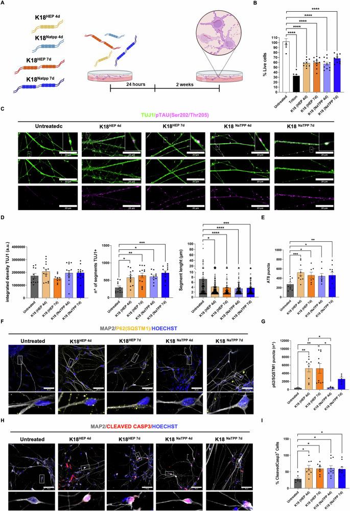
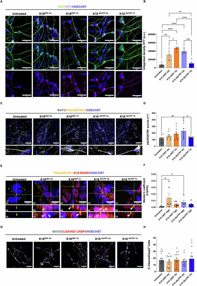
The onset of Alzheimer's Disease and Frontotemporal Dementia is closely associated with the aggregation of tau, a multifunctional protein essential for neuronal stability and function. Given the role of tau aggregation in neurodegeneration, understanding the mechanisms behind its fibril formation is crucial for developing therapeutic interventions to halt or reverse disease progression. However, the structural complexity and diverse aggregation pathways of tau present significant challenges, requiring comprehensive experimental studies. In this research, we demonstrate that short-chain polyphosphates, specifically sodium tripolyphosphate (NaTPP), effectively induce tau fibril formation in vitro using the microtubule-binding domain fragment (K18). NaTPP-induced fibrils display unique structural characteristics and aggregation kinetics compared to those induced by heparin, indicating distinct pathogenic pathways. Through molecular dynamics simulations, we show that NaTPP promotes aggregation by exposing key residues necessary for fibril formation, which remain concealed under non-aggregating conditions. This interaction drives tau into an aggregation-prone state, revealing a novel mechanism. Furthermore, our study indicates that human pluripotent stem cell-derived retinal neurons internalize NaTPP-induced fibrils within 24 h, pointing to a potential pathway for tau spread in neurodegeneration. To explore the translational implications of NaTPP-induced fibrils, we assessed their long-term effects on cellular viability, tubulin integrity, and stress responses in retinal neuron cultures. Compared to heparin, NaTPP promoted fewer but longer fibrils with initially low cytotoxicity but induced a stress response marked by increased endogenous tau and p62/SQSTM1 expression. Prolonged exposure to NaTPP-induced oligomers significantly increased cytotoxicity, leading to tubulin fragmentation, altered caspase activity, and elevated levels of phosphorylated pathological tau. These findings align with a neurodegenerative phenotype, highlighting the relevance of polyphosphates in tau pathology. Overall, this research enhances our understanding of the role of polyphosphate in tau aggregation, linking it to key cellular pathways in neurodegeneration.

摘要

阿尔茨海默病和额颞叶痴呆的发病与tau蛋白的聚集密切相关,tau蛋白是一种对神经元稳定性和功能至关重要的多功能蛋白。鉴于tau蛋白聚集在神经退行性变中的作用,了解其纤维形成背后的机制对于开发阻止或逆转疾病进展的治疗干预措施至关重要。然而,tau蛋白的结构复杂性和多样的聚集途径带来了重大挑战,需要进行全面的实验研究。在本研究中,我们证明短链多磷酸盐,特别是三聚磷酸钠(NaTPP),使用微管结合域片段(K18)在体外有效诱导tau蛋白纤维形成。与肝素诱导的纤维相比,NaTPP诱导的纤维表现出独特的结构特征和聚集动力学,表明存在不同的致病途径。通过分子动力学模拟,我们表明NaTPP通过暴露纤维形成所需的关键残基来促进聚集,这些残基在非聚集条件下仍然隐藏。这种相互作用将tau蛋白驱动到易于聚集的状态,揭示了一种新机制。此外,我们的研究表明,人多能干细胞衍生的视网膜神经元在24小时内内化NaTPP诱导的纤维,这指出了tau蛋白在神经退行性变中传播的潜在途径。为了探索NaTPP诱导的纤维的转化意义,我们评估了它们对视网膜神经元培养物中细胞活力、微管蛋白完整性和应激反应的长期影响。与肝素相比,NaTPP促进形成数量较少但长度较长的纤维,最初细胞毒性较低,但诱导了以内源性tau蛋白和p62/SQSTM1表达增加为特征的应激反应。长时间暴露于NaTPP诱导的寡聚体显著增加细胞毒性,导致微管蛋白片段化、半胱天冬酶活性改变以及磷酸化病理性tau蛋白水平升高。这些发现与神经退行性表型一致,突出了多磷酸盐在tau蛋白病理学中的相关性。总体而言,本研究增强了我们对多磷酸盐在tau蛋白聚集中作用的理解,并将其与神经退行性变中的关键细胞途径联系起来。

https://cdn.ncbi.nlm.nih.gov/pmc/blobs/6263/12064648/a997d1cd239f/41419_2025_7662_Fig1_HTML.jpg

文献AI研究员

20分钟写一篇综述,助力文献阅读效率提升50倍。

立即体验

用中文搜PubMed

大模型驱动的PubMed中文搜索引擎

马上搜索

文档翻译

学术文献翻译模型,支持多种主流文档格式。

立即体验