Suppr超能文献

白细胞介素-33/ST2通过CCL2信号传导以及瞬时受体电位香草酸亚型1(TRPV1)和瞬时受体电位M型8(TRPM8)的激活引发炎性疼痛。

IL-33/ST2 drives inflammatory pain via CCL2 signaling and activation of TRPV1 and TRPM8.

作者信息

Wang Linjie, Zhang Jingyun, Qiu Shijuan, Huang Ruizhen, Wang Yuge, Wang Yuting, Li Mingyu, Ye Qingqing, Zhang Sibo, Qi Zhenhua, Cao Lan, Li Guohao, An Yajie, Xie Denghui, Mi Wenli, Wang Huaqiao, Luo Tao, Xie Jingdun, Huang Junting

机构信息

Department of Human Anatomy and Physiology, Zhongshan School of Medicine, Sun Yat-Sen University, Guangzhou, China.

Central Laboratory, The Third Affiliated Hospital of Sun Yat-sen University, Guangzhou, China.

出版信息

Commun Biol. 2025 May 10;8(1):724. doi: 10.1038/s42003-025-08119-3.

Abstract

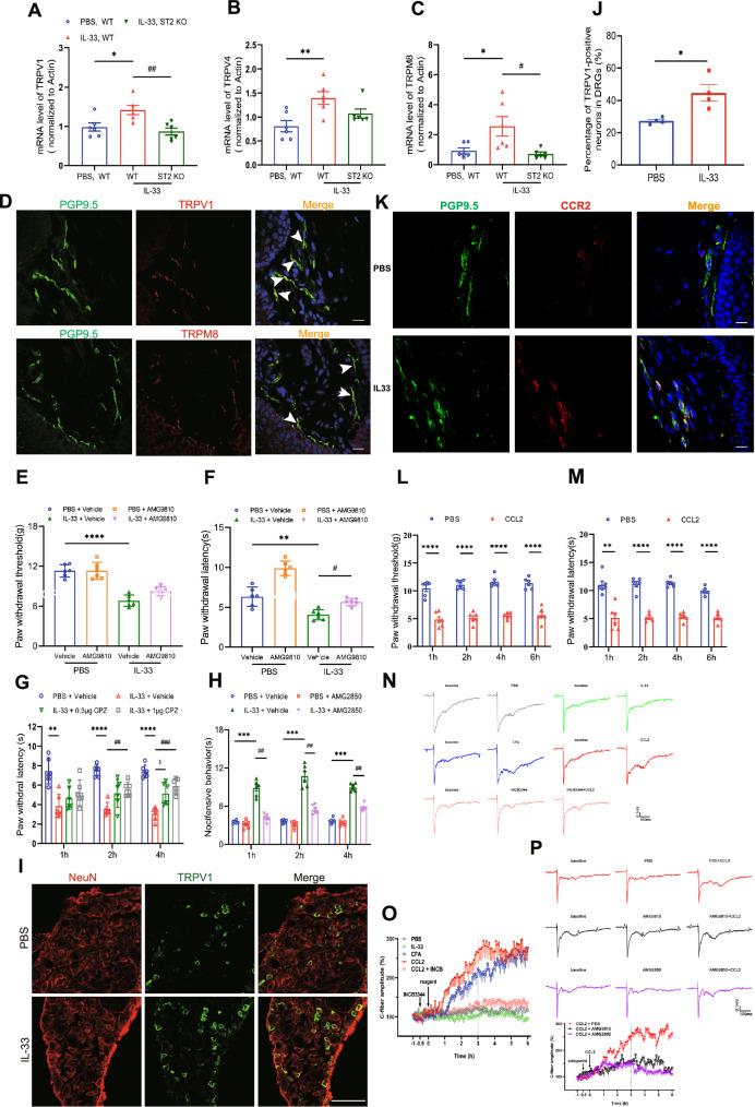
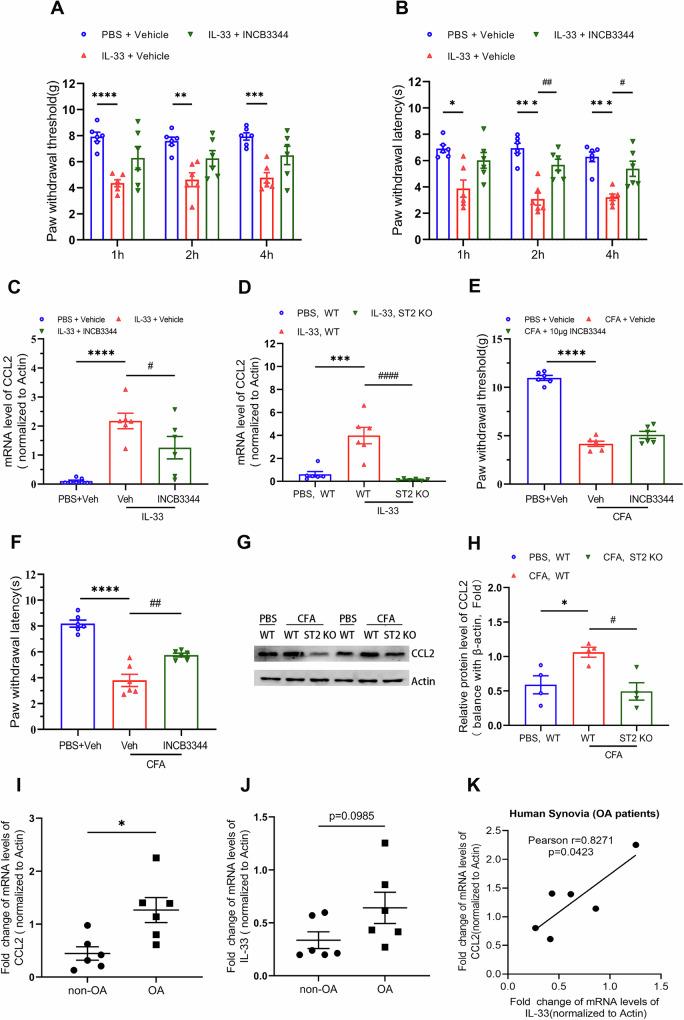
Innate immunity is the first line of host defense and contributes to pain. However, how innate immune system interacts with sensory neurons to govern pain remains poorly understood. Here, we report that interleukin 33(IL-33) initiates pain hypersensitivity that requires chemokine (C-C motif) ligand 2 (CCL2) secretion from infiltrated macrophages and neutrophils and activation of transient receptor potential vanilloid 1 (TRPV1) and transient receptor potential melastatin 8 (TRPM8) channels in sensory neurons. Blocking CCL2 receptor (CCR2) attenuates IL-33- induced and Complete Freund's adjuvant (CFA)-induced thermal hyperalgesia and blocking TRPV1 and TRPM8 attenuates IL-33-induced mechanical and thermal hypersensitivity and cold allodynia respectively. Furthermore, depletion of macrophages reduces IL-33-induced pain and expression of CCL2 and suppression of tumorigenicity 2 (ST2) in hindpaw skin and inhibition of CCR2 prevents recruitment of macrophages and neutrophils. Our findings reveal an unrecognized neuroimmune crosstalk of IL-33-CCL2 signaling from infiltrated immune cells with TRPV1/TRPM8 in sensory neurons to facilitate pain states.

摘要

固有免疫是宿主防御的第一道防线,并与疼痛相关。然而,固有免疫系统如何与感觉神经元相互作用来调控疼痛仍知之甚少。在此,我们报告白细胞介素33(IL-33)引发疼痛超敏反应,这需要浸润的巨噬细胞和中性粒细胞分泌趋化因子(C-C基序)配体2(CCL2),并激活感觉神经元中的瞬时受体电位香草酸亚型1(TRPV1)和瞬时受体电位褪黑素8(TRPM8)通道。阻断CCL2受体(CCR2)可减轻IL-33诱导的和完全弗氏佐剂(CFA)诱导的热痛觉过敏,阻断TRPV1和TRPM8分别减轻IL-33诱导的机械性和热超敏反应以及冷觉异常。此外,巨噬细胞耗竭可减轻IL-33诱导的疼痛以及后爪皮肤中CCL2和抑瘤素2(ST2)的表达,抑制CCR2可阻止巨噬细胞和中性粒细胞的募集。我们的研究结果揭示了一种未被认识的神经免疫串扰,即来自浸润免疫细胞的IL-33-CCL2信号与感觉神经元中的TRPV1/TRPM8相互作用,从而促进疼痛状态。

https://cdn.ncbi.nlm.nih.gov/pmc/blobs/9571/12065900/d60d5bd1bfad/42003_2025_8119_Fig1_HTML.jpg

文献AI研究员

20分钟写一篇综述,助力文献阅读效率提升50倍。

立即体验

用中文搜PubMed

大模型驱动的PubMed中文搜索引擎

马上搜索

文档翻译

学术文献翻译模型,支持多种主流文档格式。

立即体验