Suppr超能文献

皮肤鳞状细胞癌中CXCL13、免疫浸润与三级淋巴结构之间相关性的回顾性研究

Retrospective study on the correlation between CXCL13, immune infiltration, and tertiary lymphoid structures in cutaneous squamous cell carcinoma.

作者信息

Chen Yulu, Wu Yuhao, Zhao Zijun, Wen Long, Wu Mingshun, Song Dekun, Zeng Qingyu, Liu Yeqiang, Yan Guorong, Zhang Guolong

机构信息

Department of Phototherapy, Shanghai Skin Disease Hospital, School of Medicine, Tongji University, Shanghai, China.

Skin Cancer Center, Shanghai Skin Disease Hospital, School of Medicine, Tongji University, Shanghai, China.

出版信息

PeerJ. 2025 May 7;13:e19398. doi: 10.7717/peerj.19398. eCollection 2025.

Abstract

BACKGROUND

C-X-C motif chemokine ligand 13 (CXCL13) is a crucial chemokine for the recruitment of immune cells and the formation of tertiary lymphoid structure (TLS) in the tumor microenvironment. However, the relationship between CXCL13 and immune infiltration in cutaneous squamous cell carcinoma (cSCC) remains unclear.

OBJECTIVE

We aimed to investigate the expression of CXCL13 and explore its association with immune activation and TLS in cSCC.

METHODS

A total of 63 cSCC patients were involved in the present study. Hematoxylin and eosin staining was used for pathological examination of cSCC. Bioinformatics analyses and immunohistochemical staining were employed to access the expression of CXCL13 and TLS states. Public single cell RNA-sequencing atlas of skin disorders and multiplex immunofluorescence were used to explore CXCL13-producing cells.

RESULTS

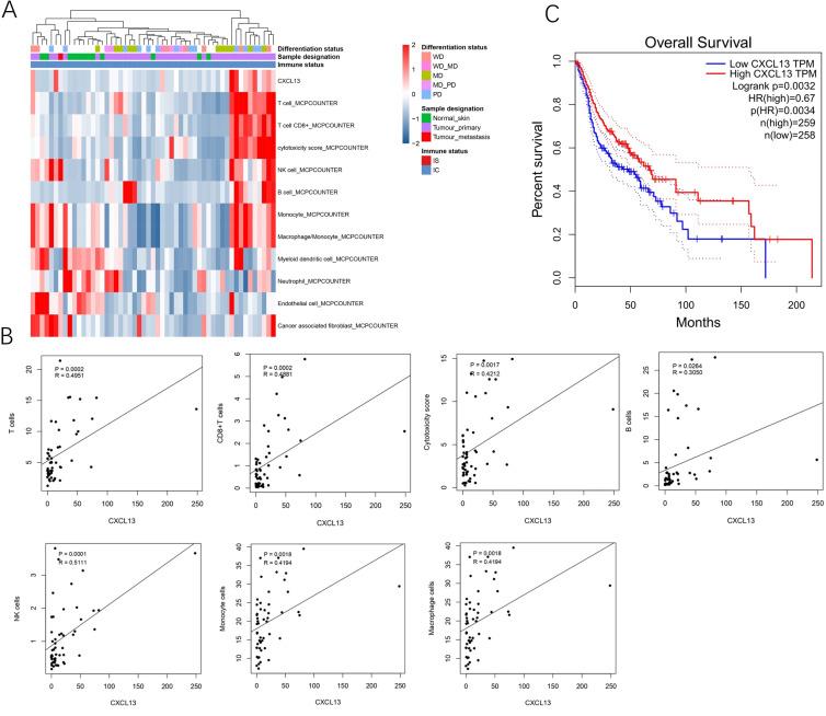
Utilizing the public database and our clinical cohort, we observed robust CXCL13 expression in cSCC tissues and a significant correlation with immune activation. Higher expression levels of CXCL13 were associated with lower histopathological grades and increased TLS formation. Furthermore, we confirmed that T cells and fibroblasts were the predominant cell types of CXCL13 secretion in cSCC.

CONCLUSIONS

CXCL13 is up-regulated in cSCC, which shows a significant positive correlation with immune infiltration and TLS formation. Our results underscore the role of CXCL13 in shaping the cSCC microenvironment, highlighting its potential as a therapeutic target.

摘要

背景

C-X-C基序趋化因子配体13(CXCL13)是肿瘤微环境中招募免疫细胞和形成三级淋巴结构(TLS)的关键趋化因子。然而,CXCL13与皮肤鳞状细胞癌(cSCC)免疫浸润之间的关系仍不清楚。

目的

我们旨在研究CXCL13的表达,并探讨其与cSCC免疫激活和TLS的关联。

方法

本研究共纳入63例cSCC患者。苏木精-伊红染色用于cSCC的病理检查。采用生物信息学分析和免疫组化染色来评估CXCL13的表达和TLS状态。利用皮肤疾病的公共单细胞RNA测序图谱和多重免疫荧光来探索产生CXCL13的细胞。

结果

通过公共数据库和我们的临床队列,我们观察到cSCC组织中CXCL13表达强烈,且与免疫激活显著相关。CXCL13表达水平较高与较低的组织病理学分级和增加的TLS形成相关。此外,我们证实T细胞和成纤维细胞是cSCC中CXCL13分泌的主要细胞类型。

结论

CXCL13在cSCC中上调,与免疫浸润和TLS形成呈显著正相关。我们的结果强调了CXCL13在塑造cSCC微环境中的作用,突出了其作为治疗靶点的潜力。

https://cdn.ncbi.nlm.nih.gov/pmc/blobs/6118/12065455/30e5f0428fa5/peerj-13-19398-g001.jpg

文献AI研究员

20分钟写一篇综述,助力文献阅读效率提升50倍。

立即体验

用中文搜PubMed

大模型驱动的PubMed中文搜索引擎

马上搜索

文档翻译

学术文献翻译模型,支持多种主流文档格式。

立即体验