Suppr超能文献

基于肿瘤免疫相关因素的宫颈炎症向癌症转变的预测模型。

A predictive model for the transformation from cervical inflammation to cancer based on tumor immune-related factors.

作者信息

Wang Wenjie, Huang Chuntao, Bi Shiwen, Liang Huiting, Li Songlin, Lu Tingting, Liu Ben, Tang Yong, Wang Qi

机构信息

Department of Experimental Research, Guangxi Medical University Cancer Hospital, Nanning, Guangxi, China.

Key Laboratory of Early Prevention and Treatment of Regional High-incidence Tumors, Ministry of Education Key Laboratory, Guangxi Medical University, Nanning, Guangxi, China.

出版信息

Front Immunol. 2025 Apr 25;16:1532048. doi: 10.3389/fimmu.2025.1532048. eCollection 2025.

Abstract

INTRODUCTION

Persistent high-risk human papillomavirus (HR-HPV) infection is crucial in transforming cervical intraepithelial neoplasia (CIN) into cervical cancer (CC) by evading immune responses. Additionally, changes in the tumor immune microenvironment (TIME) are increasingly linked to CIN progression to CC.

METHODS

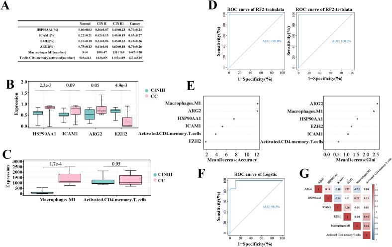
In this study, we used public databases to collect transcriptome data for CIN, CC, and normal cervix, employing LASSO regression to find TIP genes with differential expression. We also used the CIBERSORT algorithm to analyze immune cells in the cervix. ROC curves were plotted to assess tumor-infiltrating immune cells (TICs) and the expression of tumor-infiltrating cell-related genes (TICRGs) for predicting CC efficacy and identifying immune-related genes and cells associated with cervical disease progression for future modeling. We developed a cervical "inflammation-cancer transition" prediction model using the random forest algorithm and assessed its accuracy with internal and external data. Clinical samples from two hospitals were analyzed using multiplexed immunohistochemistry (mIHC) to detect risk factors in various cervical diseases, serving as an independent validation cohort for the model's reliability.

RESULTS

Four genes, ARG2, HSP90AA1, EZH2, ICAM1, and two immune cells, M1 macrophages and activated CD4 memory T cells, were selected as variables, and a predictive model was constructed. The model achieved an AUC of 1 for internal training sets and 0.912 for testing sets. For validation cohort, the AUC was 0.864 for GSE7803 and 0.918 for TCGA/GTEx. For external validation (GSE39001, GSE149763, and GSE138080), the AUC was 0.703, 0.889 and 0.696. At the same time, the mIHC experimental results also effectively validated the stability of the model.

DISCUSSION

In conclusion, the developed model enhances the predictive accuracy for the progression of CIN to CC and offers novel insights for the early diagnosis and screening of CC.

摘要

引言

持续性高危型人乳头瘤病毒(HR-HPV)感染通过逃避免疫反应,在将宫颈上皮内瘤变(CIN)转变为宫颈癌(CC)的过程中起着关键作用。此外,肿瘤免疫微环境(TIME)的变化与CIN进展为CC的关联日益紧密。

方法

在本研究中,我们利用公共数据库收集CIN、CC和正常宫颈的转录组数据,采用LASSO回归来寻找差异表达的TIP基因。我们还使用CIBERSORT算法分析宫颈中的免疫细胞。绘制ROC曲线以评估肿瘤浸润免疫细胞(TICs)和肿瘤浸润细胞相关基因(TICRGs)的表达,用于预测CC疗效,并识别与宫颈疾病进展相关的免疫相关基因和细胞,以供未来建模。我们使用随机森林算法开发了一种宫颈“炎症-癌症转变”预测模型,并使用内部和外部数据评估其准确性。使用多重免疫组化(mIHC)分析两家医院的临床样本,以检测各种宫颈疾病中的危险因素,作为该模型可靠性的独立验证队列。

结果

选择了四个基因,即ARG2、HSP90AA1、EZH2、ICAM1,以及两种免疫细胞,即M1巨噬细胞和活化的CD4记忆T细胞作为变量,并构建了一个预测模型。该模型在内部训练集上的AUC为1,在测试集上的AUC为0.912。对于验证队列,GSE7803的AUC为0.864,TCGA/GTEx的AUC为0.918。对于外部验证(GSE39001、GSE149763和GSE138080),AUC分别为0.703、0.889和0.696。同时,mIHC实验结果也有效验证了该模型的稳定性。

讨论

总之,所开发的模型提高了CIN进展为CC的预测准确性,并为CC的早期诊断和筛查提供了新的见解。

https://cdn.ncbi.nlm.nih.gov/pmc/blobs/ed24/12062085/a11c78b6c7f8/fimmu-16-1532048-g001.jpg

文献AI研究员

20分钟写一篇综述,助力文献阅读效率提升50倍。

立即体验

用中文搜PubMed

大模型驱动的PubMed中文搜索引擎

马上搜索

文档翻译

学术文献翻译模型,支持多种主流文档格式。

立即体验