Suppr超能文献

通过高通量筛选和基于纳米生物发光互补技术的验证来鉴定YAP调节剂——用于癌症治疗的药物重新定位

Identification of YAP regulators through high-throughput screening and NanoBiT-based validation-drug repositioning for cancer therapy.

作者信息

Lim Ji-Youn, Choi Eui-Hwan, Kim Yujeong, Kim Minseong, Choi Dongkyu, Kim Wantae, Cha Boksik

机构信息

New Drug Development Center, Daegu-Gyeongbuk Medical Innovation Foundation, Daegu, Republic of Korea.

Department of Life Science, University of Seoul, Seoul, Republic of Korea.

出版信息

Anim Cells Syst (Seoul). 2025 May 8;29(1):325-338. doi: 10.1080/19768354.2025.2489389. eCollection 2025.

Abstract

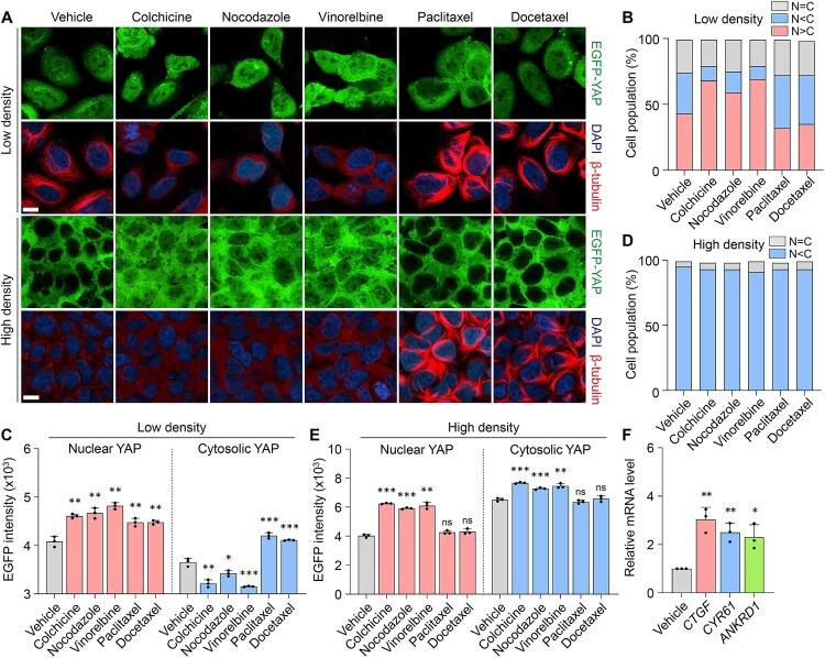
Yes-associated protein (YAP), a key co-transcription factor of the Hippo pathway, is a promising drug target for cancer therapy due to its critical role in promoting cell proliferation, survival, and tumor progression when dysregulated. While most Hippo pathway-targeting drugs focus on disrupting TEAD-YAP interactions or modulating the MST or LATS kinase cascade, new approaches are needed to identify small molecules that regulate YAP activity. In this study, we conducted high-throughput screening of FDA-approved drugs to discover potential YAP modulators. Using a NanoBiT-based system, which enables real-time and quantitative measurement of protein interactions, combined with phenotype-based assays in EGFP-YAP-expressing cells, we identified compounds that activate or inhibit YAP function. Among the identified YAP regulators, the microtubule destabilizer vinorelbine promoted YAP nuclear localization and transcriptional activation, while the antipsychotic drug thioridazine enhanced YAP phosphorylation at Ser127, resulting in its cytoplasmic retention and reduced transcriptional activity, effectively suppressing cancer cell growth. These findings demonstrate the potential of FDA-approved drugs in modulating YAP activity and present a novel screening strategy for developing YAP-targeting therapeutics. Furthermore, this approach can be extended to identify modulators of other signaling pathways, advancing drug discovery for a wide range of diseases.

摘要

Yes相关蛋白(YAP)是Hippo信号通路的关键共转录因子,由于其在失调时促进细胞增殖、存活和肿瘤进展中的关键作用,是一种很有前景的癌症治疗药物靶点。虽然大多数靶向Hippo信号通路的药物专注于破坏TEAD - YAP相互作用或调节MST或LATS激酶级联反应,但需要新的方法来鉴定调节YAP活性的小分子。在本研究中,我们对FDA批准的药物进行了高通量筛选,以发现潜在的YAP调节剂。使用基于NanoBiT的系统,该系统能够实时定量测量蛋白质相互作用,并结合在表达EGFP - YAP的细胞中基于表型的分析,我们鉴定出了激活或抑制YAP功能的化合物。在鉴定出的YAP调节剂中,微管稳定剂长春瑞滨促进了YAP的核定位和转录激活,而抗精神病药物硫利达嗪增强了YAP在Ser127位点的磷酸化,导致其在细胞质中滞留并降低转录活性,从而有效抑制癌细胞生长。这些发现证明了FDA批准的药物在调节YAP活性方面的潜力,并提出了一种开发靶向YAP治疗药物的新型筛选策略。此外,这种方法可以扩展到鉴定其他信号通路的调节剂,推动针对多种疾病的药物发现。

https://cdn.ncbi.nlm.nih.gov/pmc/blobs/8fe6/12064127/d765cbcaea7f/TACS_A_2489389_F0001_OC.jpg

文献AI研究员

20分钟写一篇综述,助力文献阅读效率提升50倍。

立即体验

用中文搜PubMed

大模型驱动的PubMed中文搜索引擎

马上搜索

文档翻译

学术文献翻译模型,支持多种主流文档格式。

立即体验