Suppr超能文献

细胞转录因子TFII-I抑制腺病毒基因表达。

Cellular transcription factor TFII-I represses adenovirus gene expression.

作者信息

White Rachel L, Hearing Patrick

机构信息

Department of Microbiology and Immunology, Renaissance School of Medicine, Stony Brook University, Stony Brook, New York, USA.

出版信息

J Virol. 2025 Jun 17;99(6):e0061825. doi: 10.1128/jvi.00618-25. Epub 2025 May 12.

Abstract

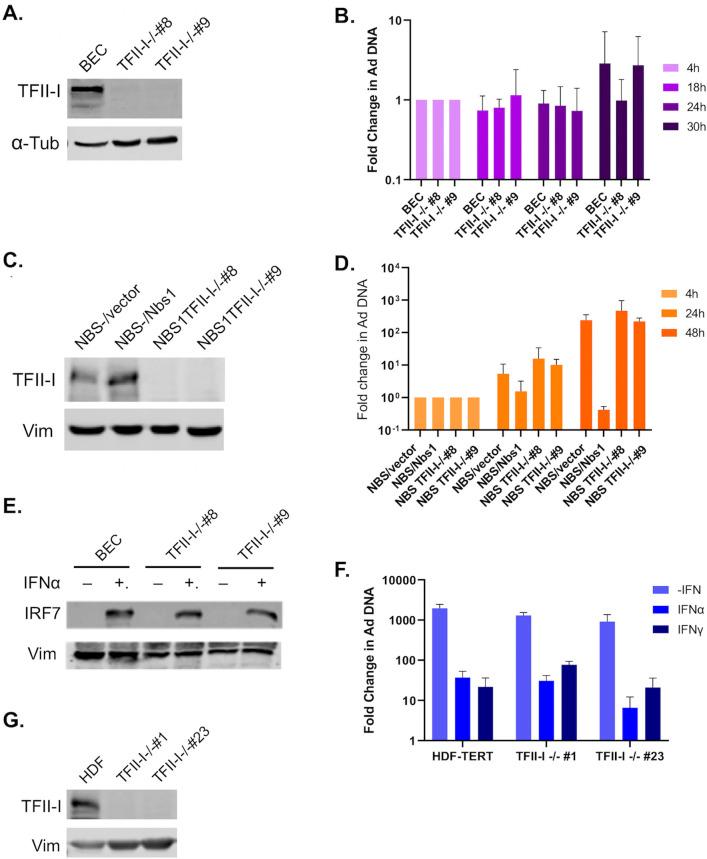
To successfully replicate, viruses must overcome innate cellular antiviral responses. With human adenovirus (HAdV), a key viral repressor of cellular antiviral responses is the early protein E4ORF3. E4ORF3 relocalizes numerous cellular antiviral proteins, particularly those involved in the interferon (IFN) and DNA damage response (DDR) pathways, to sequester them from viral replication sites in the nucleus. E4ORF3 also directs SUMO modification of a subset of its targets, some of which are subsequently targeted for proteasomal degradation. We previously identified TFII-I, a cellular transcription factor and DNA repair protein, as one of the proteins most highly SUMOylated by E4ORF3, as well as one of the E4ORF3 degradation targets. In this study, we characterized the effect of TFII-I knockout (KO) on HAdV replication. TFII-I KO significantly increased the infectious virus yield from infected cells, supporting the hypothesis that TFII-I acts as a restriction factor during HAdV infection. TFII-I KO also significantly increased viral genome replication, as well as both early and late gene and protein expression. Our results do not support TFII-I acting as a part of either the DDR or IFN responses during HAdV infection. Our results characterize a novel antiviral function for TFII-I against HAdV that occurs during the early stage of the viral replication cycle and highlight the importance of studying viral countermeasures to the cellular antiviral response, like E4ORF3, to better understand how cells restrict viral infection.IMPORTANCEThe cellular transcription factor TFII-I was previously shown to bind to HAdV late promoters and to E4-mutant viral genomes during replication. More recently, TFII-I was shown to be a degradation target of HAdV protein E4ORF3. Due to the long-established importance of E4ORF3 in countering cellular antiviral responses, this raised the question of whether TFII-I possesses an undiscovered antiviral role against HAdV. It was hypothesized that whether TFII-I played an antiviral role in HAdV infection, it was most likely to be as a repressor of the late transcriptional program. Here, we show the first direct evidence of TFII-I repressing HAdV infection and demonstrate that the inhibitory effect can be detected much earlier in the viral life cycle than previously predicted. Our findings provide insight into the role of TFII-I in the cellular antiviral response.

摘要

为了成功复制,病毒必须克服细胞固有的抗病毒反应。对于人腺病毒(HAdV)而言,细胞抗病毒反应的关键病毒抑制因子是早期蛋白E4ORF3。E4ORF3使众多细胞抗病毒蛋白重新定位,特别是那些参与干扰素(IFN)和DNA损伤反应(DDR)途径的蛋白,从而将它们与细胞核中的病毒复制位点隔离开来。E4ORF3还指导对其一部分靶标的SUMO修饰,其中一些随后会被蛋白酶体降解。我们之前鉴定出TFII-I,一种细胞转录因子和DNA修复蛋白,是被E4ORF3高度SUMO化的蛋白之一,也是E4ORF3的降解靶标之一。在本研究中,我们表征了TFII-I基因敲除(KO)对HAdV复制的影响。TFII-I基因敲除显著提高了感染细胞产生的感染性病毒产量,支持了TFII-I在HAdV感染期间作为限制因子发挥作用的假说。TFII-I基因敲除还显著增加了病毒基因组复制以及早期和晚期基因及蛋白表达。我们的结果不支持TFII-I在HAdV感染期间作为DDR或IFN反应的一部分发挥作用。我们的结果表征了TFII-I在病毒复制周期早期对HAdV具有的一种新的抗病毒功能,并突出了研究病毒针对细胞抗病毒反应的对策(如E4ORF3)对于更好地理解细胞如何限制病毒感染的重要性。

重要性

细胞转录因子TFII-I先前被证明在复制过程中与HAdV晚期启动子以及E4突变病毒基因组结合。最近,TFII-I被证明是HAdV蛋白E4ORF3的降解靶标。由于E4ORF3在对抗细胞抗病毒反应方面长期以来的重要性,这就提出了一个问题,即TFII-I是否对HAdV具有未被发现的抗病毒作用。据推测,无论TFII-I在HAdV感染中是否发挥抗病毒作用,它最有可能是作为晚期转录程序的抑制因子。在此,我们展示了TFII-I抑制HAdV感染的首个直接证据,并证明这种抑制作用在病毒生命周期中比先前预测的要早得多就能被检测到。我们的发现为TFII-I在细胞抗病毒反应中的作用提供了见解。

https://cdn.ncbi.nlm.nih.gov/pmc/blobs/138b/12172414/ba6cd1e2f712/jvi.00618-25.f001.jpg

文献AI研究员

20分钟写一篇综述,助力文献阅读效率提升50倍。

立即体验

用中文搜PubMed

大模型驱动的PubMed中文搜索引擎

马上搜索

文档翻译

学术文献翻译模型,支持多种主流文档格式。

立即体验