Suppr超能文献

特发性肺纤维化中与免疫浸润相关的遗传指标的鉴定

Identification of genetic indicators linked to immunological infiltration in idiopathic pulmonary fibrosis.

作者信息

Huang Yan, Ouyang Yipei, Luo Wei, Huang Shiwen

机构信息

School of Basic Medical Sciences, Youjiang Medical University for Nationalities, Baise, China.

Department of Neonatology, Affiliated Hospital of Youjiang Medical University for Nationalities, Baise, China.

出版信息

Medicine (Baltimore). 2025 May 9;104(19):e42376. doi: 10.1097/MD.0000000000042376.

Abstract

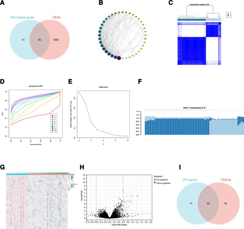
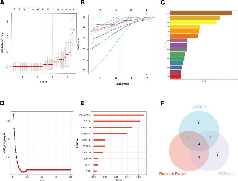
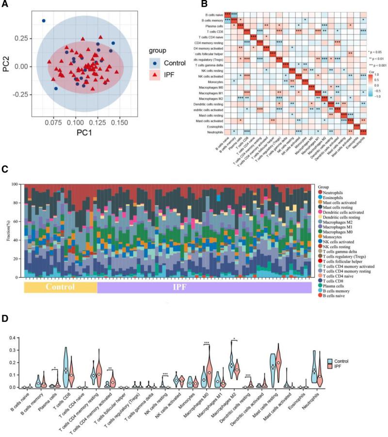
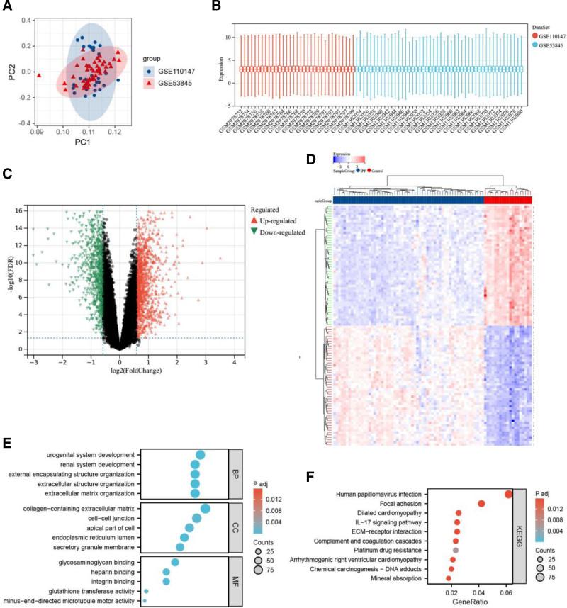
This study employed bioinformatics to investigate potential molecular markers associated with idiopathic pulmonary fibrosis (IPF) and examined their correlation with immune-infiltrating cells. Microarray data for IPF were retrieved from the Gene Expression Omnibus database. Differentially expressed genes (DEGs) and module genes were identified through Limma analysis and weighted gene co-expression network analysis. Enrichment analysis and protein-protein interaction network development were performed on the DEGs. Machine learning algorithms, including least absolute shrinkage and selection operator regression, random forest, and extreme gradient boosting, were applied to identify potential key genes. The predictive accuracy was assessed through a nomogram and a receiver operating characteristic (ROC) curve. Additionally, the correlation between core genes and immune-infiltrating cells was assessed utilizing the CIBERSORT algorithm. An IPF model was established in a human fetal lung fibroblast 1 (HFL-1) through induction with transforming growth factor β1 (TGF-β1), and validation was conducted via reverse transcription-quantitative polymerase chain reaction. A sum of 1246 genes exhibited upregulation, whereas 879 genes were downregulated. Pathway enrichment analysis and functional annotation revealed that DEGs were predominantly involved in extracellular processes. Four key genes - cd19, cxcl13, fcrl5, and slamf7 - were identified. Furthermore, ROC analysis demonstrated high predictive accuracy for these 4 genes. Compared to healthy individuals, lung tissues from IPF patients exhibited an increased presence of plasma cells, CD4 memory-activated T cells, M0 macrophages, activated dendritic cells, resting NK cells, and M2 macrophage infiltration. The upregulation of cd19, cxcl13, fcrl5, and slamf7 in TGF-β1-treated HFL-1 cells was confirmed, aligning with the findings from the microarray data analysis. cd19, cxcl13, fcrl5, and slamf7 serve as diagnostic markers for IPF, providing fresh perspectives regarding the fundamental pathogenesis and molecular mechanisms associated with this condition.

摘要

本研究采用生物信息学方法来探究与特发性肺纤维化(IPF)相关的潜在分子标志物,并检测它们与免疫浸润细胞的相关性。从基因表达综合数据库中检索IPF的微阵列数据。通过Limma分析和加权基因共表达网络分析来鉴定差异表达基因(DEGs)和模块基因。对DEGs进行富集分析和蛋白质-蛋白质相互作用网络构建。应用包括最小绝对收缩和选择算子回归、随机森林和极端梯度提升在内的机器学习算法来识别潜在的关键基因。通过列线图和受试者工作特征(ROC)曲线评估预测准确性。此外,利用CIBERSORT算法评估核心基因与免疫浸润细胞之间的相关性。通过用转化生长因子β1(TGF-β1)诱导在人胎儿肺成纤维细胞1(HFL-1)中建立IPF模型,并通过逆转录-定量聚合酶链反应进行验证。共有1246个基因上调,而879个基因下调。通路富集分析和功能注释表明,DEGs主要参与细胞外过程。鉴定出四个关键基因——cd19、cxcl13、fcrls和slamf7。此外,ROC分析表明这4个基因具有较高的预测准确性。与健康个体相比,IPF患者的肺组织中浆细胞、CD4记忆激活T细胞、M0巨噬细胞、活化树突状细胞、静息NK细胞和M2巨噬细胞浸润增加。证实了TGF-β1处理的HFL-1细胞中cd19、cxcl13、fcrl5和slamf7的上调,这与微阵列数据分析结果一致。cd19、cxcl13、fcrl5和slamf7可作为IPF的诊断标志物,为该疾病的基本发病机制和分子机制提供了新的视角。

https://cdn.ncbi.nlm.nih.gov/pmc/blobs/3a6c/12073941/580790a349e2/medi-104-e42376-g001.jpg

文献AI研究员

20分钟写一篇综述,助力文献阅读效率提升50倍。

立即体验

用中文搜PubMed

大模型驱动的PubMed中文搜索引擎

马上搜索

文档翻译

学术文献翻译模型,支持多种主流文档格式。

立即体验