Suppr超能文献

香港新冠疫情期间残疾人士家庭照顾者的照顾因素与抑郁症状之间的关联:一项结构方程分析

Association between caregiving factors and depression symptoms in family caregivers of persons with disabilities during the COVID-19 pandemic in Hong Kong: a structural equation analysis.

作者信息

Cai Honglin, Xin Meiqi, Tsang Hector

机构信息

Department of Rehabilitation Sciences, The Hong Kong Polytechnic University, Hong Kong, People's Republic of China.

Department of Rehabilitation Sciences, The Hong Kong Polytechnic University, Hong Kong, People's Republic of China

出版信息

BMJ Open. 2025 May 12;15(5):e087397. doi: 10.1136/bmjopen-2024-087397.

Abstract

OBJECTIVES

Caregiving has been widely recognised as a potential risk factor for caregivers' psychological well-being in previous studies. The objective of this study is to examine the association between multiple factors of the caregiving process and the depression risk of caregivers, as well as the mediating effect of caregiver burden in these associations.

DESIGN

Cross-sectional study.

SETTING

The Hong Kong Polytechnic University in Hong Kong Special Administrative Region, China.

PARTICIPANTS

597 family caregivers of persons with disabilities in December 2020 under the Hong Kong governmental initiative, 'Persons with Disabilities and Rehabilitation Program'.

MAIN OUTCOME AND MEASURES

Indications of depression were assessed through the application of the World Health Organization-Five Well-being Index (1998 version).

RESULTS

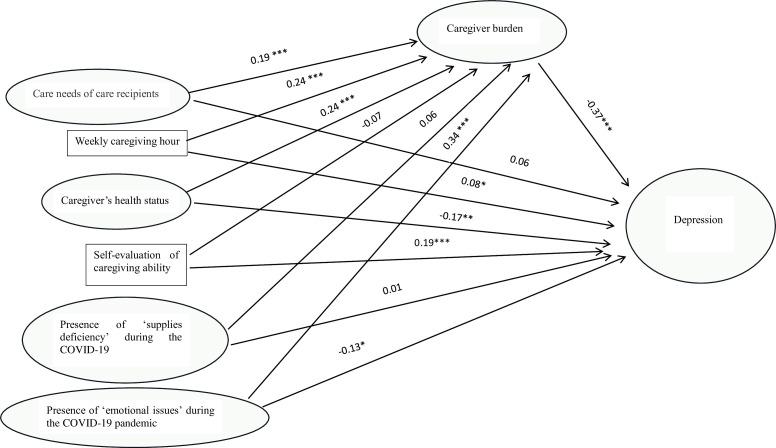
A structural equation model (SEM) was applied using Analysis of Moment Structure (AMOS) 28.0 to identify the association between a series of caregiving-related factors and depression risk, as well as test the mediating role of caregiver burden in these associations. 50% of care recipients needed assistance in all four care need categories, with daily living care being the most prominent (72.4%). Caregivers dedicated around 79.6 hours (SD: 52.2) per week on caregiving duties. Nearly 44% of the caregivers had at least one diagnosed disease. Only 5% of caregivers considered that they had a poor caregiving ability, whereas 87.2% of them reported heightened caregiving pressure during the COVID-19 pandemic. In this study, the average caregiver burden score was 6.6 (SD: 3.3), and the average depression score was 6.7 (SD: 5.1). The results of the SEM model showed that care needs of care recipients (ß (95% CI): -0.201 (-0.355, -0.083), p=0.001), weekly caregiving hours (ß (95% CI): -0.126 (-0.215, -0.067), p=0.001) and presence of emotional issues (ß (95% CI): -0.329 (-0.538, -0.184), p=0.001) were positively associated with depression risk of caregivers, fully mediated by caregiver burden. Additionally, caregivers' health status had both direct (ß (95% CI): -0.234 (-0.388, -0.101), p=0.001) and indirect (ß (95% CI): -0.126 (-0.215, -0.067), p=0.001) effects on depression, indicating that caregiver burden partially mediated this pathway (proportion mediation is 35%). A higher self-evaluation of caregiving ability was related to a lower risk of depression (ß (95% CI): 0.281 (0.169, 0.396), p=0.001), and caregiver burden did not mediate this pathway.

CONCLUSIONS

Care needs of care recipients, weekly caregiving hours, caregivers' health status and presence of emotional issues during the COVID-19 pandemic were adversely associated with an increased depression risk for caregivers, and these were either fully or partially mediated by caregiver burden. Additionally, caregivers' lower self-evaluation of their caregiving ability was an independent factor that directly contributes to an increased depression risk.

摘要

目的

在以往研究中,照顾工作已被广泛认为是照顾者心理健康的一个潜在风险因素。本研究的目的是探讨照顾过程中的多个因素与照顾者抑郁风险之间的关联,以及照顾者负担在这些关联中的中介作用。

设计

横断面研究。

地点

中国香港特别行政区的香港理工大学。

参与者

2020年12月,在香港政府倡议的“残疾人士及康复计划”下的597名残疾人士家庭照顾者。

主要结局和测量指标

通过应用世界卫生组织-五福指数(1998年版)评估抑郁指标。

结果

使用Mplus 8.4应用结构方程模型(SEM)来识别一系列与照顾相关的因素与抑郁风险之间的关联,并检验照顾者负担在这些关联中的中介作用。50%的受照顾者在所有四个照顾需求类别中都需要帮助,其中日常生活照顾最为突出(72.4%)。照顾者每周投入约79.6小时(标准差:52.2)用于照顾职责。近44%的照顾者至少患有一种确诊疾病。只有5%的照顾者认为自己的照顾能力较差,而87.2%的照顾者报告在新冠疫情期间照顾压力增大。在本研究中,照顾者负担的平均得分是6.6(标准差:3.3),抑郁的平均得分是6.7(标准差:5.1)。SEM模型的结果表明,受照顾者的照顾需求(β(95%置信区间):-0.201(-0.355,-0.083),p=0.001)、每周照顾时长(β(95%置信区间):-0.126(-0.215,-0.067),p=0.001)和情绪问题的存在(β(95%置信区间):-0.329(-0.538,-0.184),p=0.001)与照顾者的抑郁风险呈正相关,且完全由照顾者负担介导。此外,照顾者的健康状况对抑郁既有直接影响(β(95%置信区间):-0.234(-0.388,-0.101),p=0.001)也有间接影响(β(95%置信区间):-0.126(-0.215,-0.067),p=0.001),这表明照顾者负担部分介导了这条路径(中介比例为35%)。对照顾能力的自我评价较高与抑郁风险较低相关(β(95%置信区间):0.281(0.169,0.396),p=0.001),且照顾者负担并未介导这条路径。

结论

受照顾者的照顾需求、每周照顾时长、照顾者的健康状况以及新冠疫情期间情绪问题的存在与照顾者抑郁风险增加呈负相关,且这些关联要么完全由照顾者负担介导,要么部分由照顾者负担介导。此外,照顾者对自己照顾能力的较低自我评价是直接导致抑郁风险增加的一个独立因素。

https://cdn.ncbi.nlm.nih.gov/pmc/blobs/cf55/12083302/a0c16259dabe/bmjopen-15-5-g001.jpg

文献AI研究员

20分钟写一篇综述,助力文献阅读效率提升50倍。

立即体验

用中文搜PubMed

大模型驱动的PubMed中文搜索引擎

马上搜索

文档翻译

学术文献翻译模型,支持多种主流文档格式。

立即体验