Suppr超能文献

乳腺癌脑转移的基因组和免疫分析

Genomic and immune profiling of breast cancer brain metastases.

作者信息

Van Swearingen Amanda E D, Lee Marissa R, Rogers Layne W, Sibley Alexander B, Shi Pixu, Qin Xiaodi, Goodin Michael, Seale Katelyn, Owzar Kouros, Anders Carey K

机构信息

Duke Center for Brain and Spine Metastasis, Duke Cancer Institute, Duke University, Durham, NC, USA.

Duke Cancer Institute, Duke University School of Medicine, Durham, NC, USA.

出版信息

Acta Neuropathol Commun. 2025 May 12;13(1):99. doi: 10.1186/s40478-025-02001-3.

Abstract

BACKGROUND

Brain metastases (BrM) arising from breast cancer (BC) are an increasing consequence of advanced disease, with up to half of patients with metastatic HER2 + or triple negative BC experiencing central nervous system (CNS) recurrence. The genomic alterations driving CNS recurrence, along with contributions of the immune microenvironment, particularly by intrinsic subtype, remain unclear.

METHODS

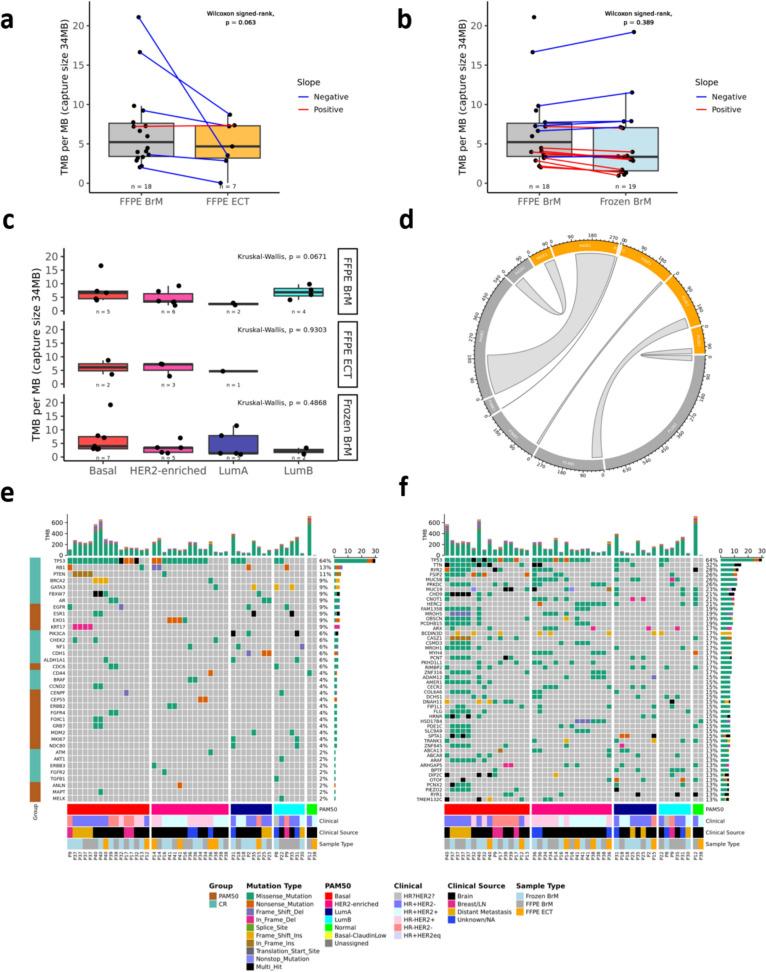
We characterized the genomic and immune landscape of BCBrM from a cohort of 42 patients by sequencing whole-exome DNA (WES) and total RNA libraries from frozen and FFPE BrM and FFPE extracranial tumors (ECT). Analyses included PAM50 intrinsic subtypes, somatic mutations, copy number variations (CNV), pathway alterations, immune cell type deconvolution, and associations with clinical outcomes RESULTS: Intrinsic subtype calls were concordant for the majority of BrM-ECT pairs (60%). Across all BrM and ECT samples, the most common somatic gene mutation was TP53 (64%, 30/47). For patients with matched FFPE BrM-FFPE ECT, alterations tended to be conserved across tissue type, although differential somatic mutations and CNV in specific genes were observed. Several genomic pathways were differentially expressed between patient-matched BrM-ECT; MYC targets, DNA damage repair, cholesterol homeostasis, and oxidative phosphorylation were higher in BrM, while immune-related pathways were lower in BrM. Deconvolution of immune populations between BrM-ECT demonstrated activated dendritic cell populations were higher in BrM compared to ECT. Increased expression of several oncogenic preselected pathways in BrM were associated with inferior survival, including DNA damage repair, inflammatory response, and oxidative phosphorylation CONCLUSIONS: Collectively, this study illustrates that while some genomic alterations are shared between BrM and ECT, there are also unique aspects of BrM including somatic mutations, CNV, pathway alterations, and immune landscape. A deeper understanding of differences inherent to BrM will contribute to the development of BrM-tailored therapeutic strategies. Additional analyses are warranted in larger cohorts, particularly with additional matched BrM-ECT.

摘要

背景

乳腺癌(BC)引发的脑转移(BrM)是晚期疾病日益常见的后果,高达一半的转移性HER2阳性或三阴性乳腺癌患者会出现中枢神经系统(CNS)复发。驱动CNS复发的基因组改变以及免疫微环境的作用,尤其是内在亚型的作用,仍不清楚。

方法

我们通过对来自42名患者队列的冷冻和FFPE BrM以及FFPE颅外肿瘤(ECT)的全外显子DNA(WES)和总RNA文库进行测序,对BCBrM的基因组和免疫格局进行了表征。分析包括PAM50内在亚型、体细胞突变、拷贝数变异(CNV)、通路改变、免疫细胞类型反卷积以及与临床结果的关联。结果:大多数BrM-ECT对(60%)的内在亚型分类结果一致。在所有BrM和ECT样本中,最常见的体细胞基因突变是TP53(64%,30/47)。对于FFPE BrM与FFPE ECT匹配的患者,尽管在特定基因中观察到了差异体细胞突变和CNV,但改变往往在不同组织类型之间是保守的。在患者匹配的BrM-ECT之间,几种基因组通路存在差异表达;MYC靶点、DNA损伤修复、胆固醇稳态和氧化磷酸化在BrM中较高,而免疫相关通路在BrM中较低。BrM-ECT之间免疫群体的反卷积显示,与ECT相比,BrM中活化的树突状细胞群体更高。BrM中几种致癌预选通路的表达增加与较差的生存率相关,包括DNA损伤修复、炎症反应和氧化磷酸化。结论:总体而言,本研究表明,虽然BrM和ECT之间存在一些共同的基因组改变,但BrM也有其独特之处,包括体细胞突变、CNV、通路改变和免疫格局。对BrM固有差异的更深入理解将有助于制定针对BrM的治疗策略。有必要在更大的队列中进行进一步分析,特别是增加匹配的BrM-ECT样本。

https://cdn.ncbi.nlm.nih.gov/pmc/blobs/fdde/12070617/3b09a2dcc08f/40478_2025_2001_Fig1_HTML.jpg

文献AI研究员

20分钟写一篇综述,助力文献阅读效率提升50倍。

立即体验

用中文搜PubMed

大模型驱动的PubMed中文搜索引擎

马上搜索

文档翻译

学术文献翻译模型,支持多种主流文档格式。

立即体验