Suppr超能文献

整合单细胞RNA测序数据和批量测序数据以表征结直肠癌中CD8 + T细胞耗竭介导的免疫微环境

Integration of Single-Cell RNA Sequencing Data and Bulk Sequencing Data to Characterise the CD8+ T-Cell Exhaustion Mediated Immune Microenvironment in CRC.

作者信息

Ling Xiao-Hua, Chen Gang, Liu Nan-Nan, Xu Wen-Xin, Ding Ming-Feng

机构信息

Department of Gastroenterology, The Fourth Affiliated Hospital of Harbin Medical University, Harbin, People's Republic of China.

Department of General Surgery, The Fourth Hospital of Harbin Medical University, Harbin, Heilongjiang, People's Republic of China.

出版信息

J Cell Mol Med. 2025 May;29(9):e70556. doi: 10.1111/jcmm.70556.

Abstract

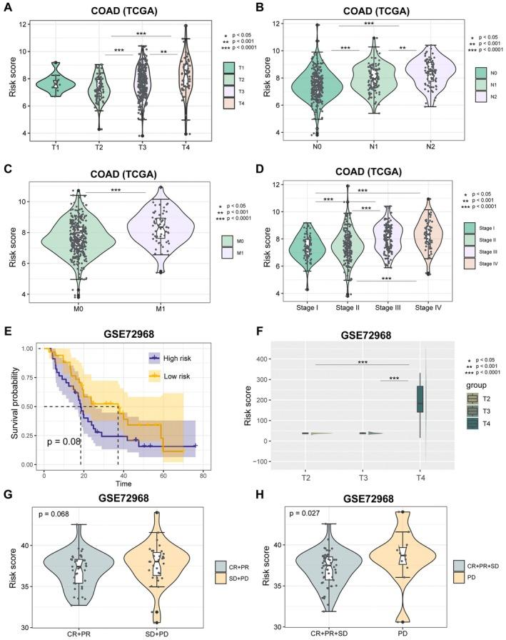
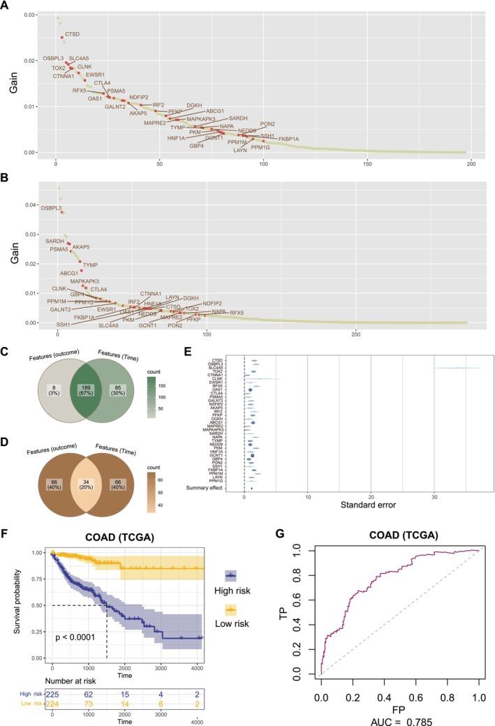
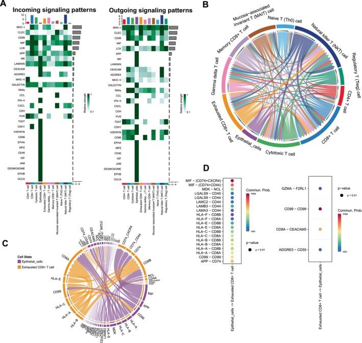
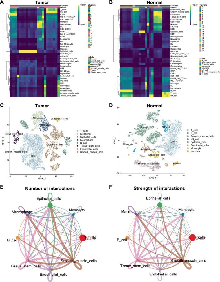
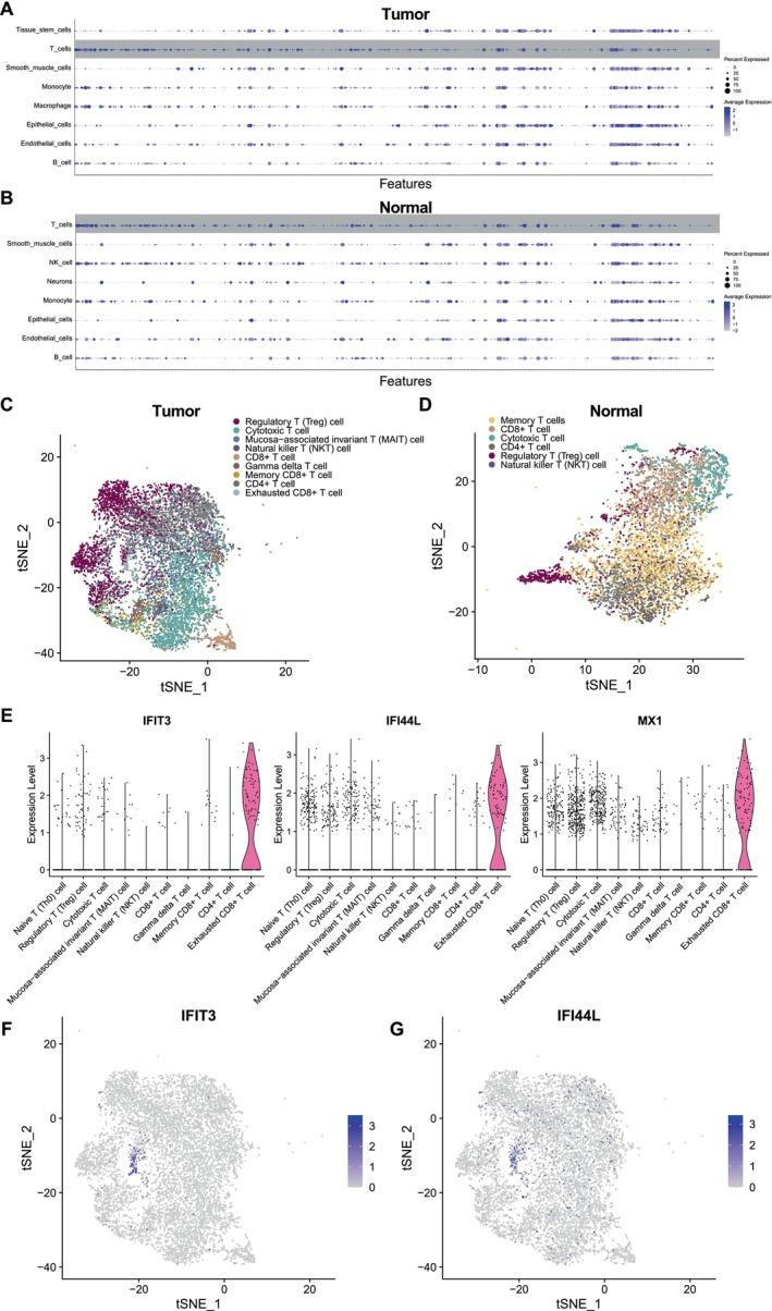
CD8+ T cells are crucial for the anti-tumour immune response, and their exhaustion contributes to poor prognosis and limited immunotherapy efficacy in colorectal cancer (CRC). In this study, we examined the immune microenvironment of CRC by integrating single-cell RNA sequencing (scRNA-seq) and bulk sequencing data. T-cell subtypes in tumour tissues were analysed using CellMarker 2.0 and scType, and an intercellular communication network was constructed through CellChat. Our analysis revealed that exhausted CD8+ T cells exhibit strong interactions with epithelial cells, primarily via the MIF-(CD74 + CXCR4), MIF-(CD74 + CD44) and CD99-CD99 pathways. Based on CD8+ T-cell exhaustion markers, we developed a prognostic model using XGBoost, which demonstrated promising predictive capabilities for CRC prognosis and immunotherapy response. Functional assays showed that MIF knock-down significantly inhibited CRC cell proliferation and invasion. Our findings suggest that MIF and CD99 are key regulators of CD8+ T-cell exhaustion in CRC. This study provides novel insights into the mechanisms underlying T-cell exhaustion in CRC and offers potential biomarkers for improving immunotherapy outcomes.

摘要

CD8 + T细胞对于抗肿瘤免疫反应至关重要,其耗竭会导致结直肠癌(CRC)预后不良和免疫治疗效果受限。在本研究中,我们通过整合单细胞RNA测序(scRNA-seq)和批量测序数据来研究CRC的免疫微环境。使用CellMarker 2.0和scType分析肿瘤组织中的T细胞亚型,并通过CellChat构建细胞间通讯网络。我们的分析表明,耗竭的CD8 + T细胞主要通过MIF-(CD74 + CXCR4)、MIF-(CD74 + CD44)和CD99-CD99途径与上皮细胞表现出强烈的相互作用。基于CD8 + T细胞耗竭标志物,我们使用XGBoost开发了一种预后模型,该模型对CRC预后和免疫治疗反应具有良好的预测能力。功能实验表明,MIF基因敲低显著抑制CRC细胞的增殖和侵袭。我们的研究结果表明,MIF和CD99是CRC中CD8 + T细胞耗竭的关键调节因子。本研究为CRC中T细胞耗竭的潜在机制提供了新的见解,并为改善免疫治疗结果提供了潜在的生物标志物。

https://cdn.ncbi.nlm.nih.gov/pmc/blobs/65b0/12069026/c54475782b85/JCMM-29-e70556-g006.jpg

文献AI研究员

20分钟写一篇综述,助力文献阅读效率提升50倍。

立即体验

用中文搜PubMed

大模型驱动的PubMed中文搜索引擎

马上搜索

文档翻译

学术文献翻译模型,支持多种主流文档格式。

立即体验