Suppr超能文献

线粒体代谢在成熟中性粒细胞中迅速重新激活,以支持刺激诱导的反应。

Mitochondrial metabolism is rapidly re-activated in mature neutrophils to support stimulation-induced response.

作者信息

Lika Jorgo, Votava James A, Datta Rupsa, Mellado Fritz Carlos A, Kralovec Aleksandr M, Smith Frances M, Huttenlocher Anna, Skala Melissa C, Fan Jing

机构信息

Morgridge Institute for Research, Madison, WI, United States.

Department of Medical Microbiology and Immunology, University of Wisconsin-Madison, Madison, WI, United States.

出版信息

Front Immunol. 2025 Apr 28;16:1572927. doi: 10.3389/fimmu.2025.1572927. eCollection 2025.

Abstract

INTRODUCTION

Neutrophils are highly abundant innate immune cells that are constantly produced from myeloid progenitors in the bone marrow. Differentiated neutrophils can perform an arsenal of effector functions critical for host defense. This study aims to quantitatively understand neutrophil mitochondrial metabolism throughout differentiation and activation, and to elucidate the impact of mitochondrial metabolism on neutrophil functions.

METHODS

To study metabolic remodeling throughout neutrophil differentiation, murine ER-Hoxb8 myeloid progenitor-derived neutrophils and human induced pluripotent stem cell-derived neutrophils were assessed as models. To study the metabolic remodeling upon neutrophil activation, differentiated ER-Hoxb8 neutrophils and primary human neutrophils were activated with various stimuli, including ionomycin, monosodium urate crystals, and phorbol 12-myristate 13-acetate. Characterization of cellular metabolism by isotopic tracing, extracellular flux analysis, metabolomics, and fluorescence-lifetime imaging microscopy revealed dynamic changes in mitochondrial metabolism.

RESULTS

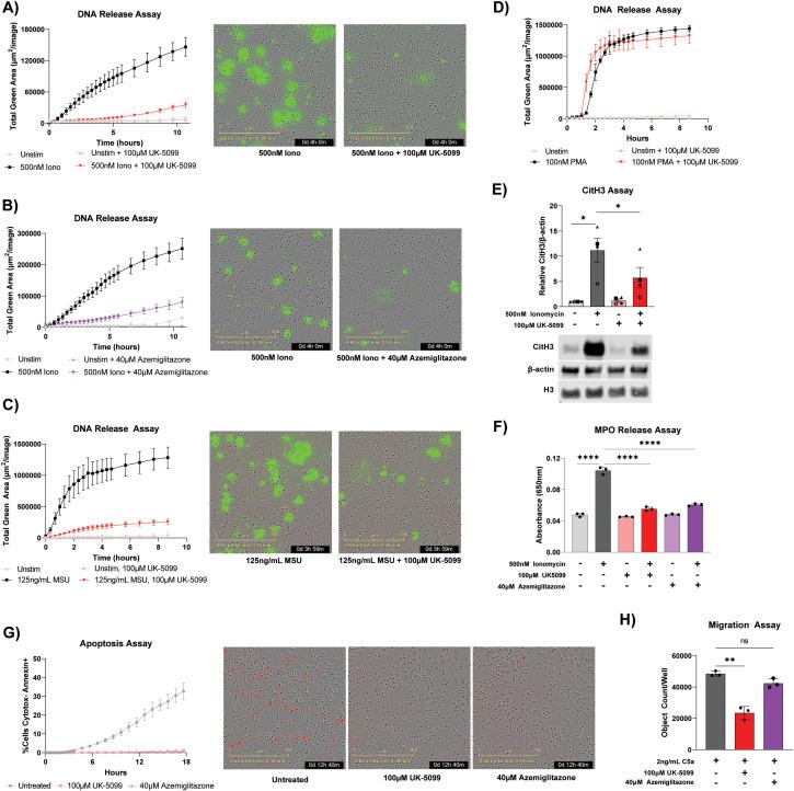
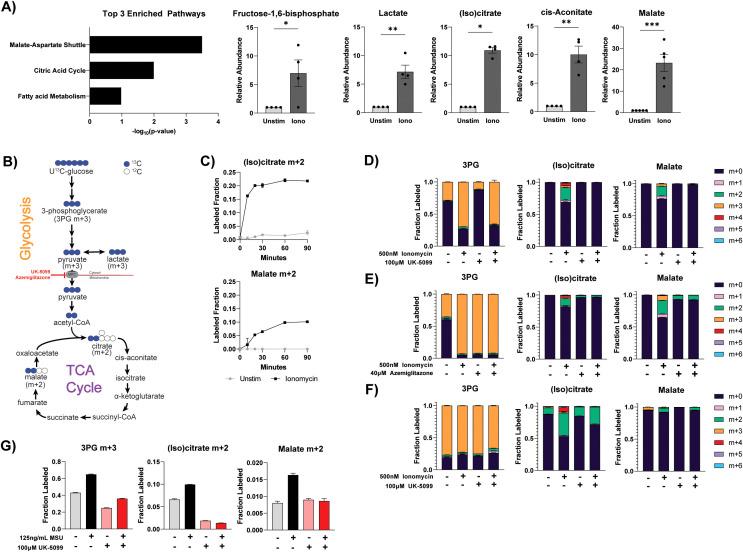
As neutrophils mature, mitochondrial metabolism decreases drastically, energy production is offloaded from oxidative phosphorylation, and glucose oxidation through the TCA cycle is substantially reduced. Nonetheless, mature neutrophils retain the capacity for mitochondrial metabolism. Upon stimulation with certain stimuli, TCA cycle is rapidly activated. Mitochondrial pyruvate carrier inhibitors reduce this re-activation of the TCA cycle and inhibit the release of neutrophil extracellular traps. Treatment with these inhibitors also impacts neutrophil redox status, migration, and apoptosis without significantly changing overall bioenergetics.

CONCLUSIONS

Together, these results demonstrate that mitochondrial metabolism is dynamically remodeled and plays a significant role in neutrophils. Furthermore, these findings point to the therapeutic potential of mitochondrial pyruvate carrier inhibitors in a range of conditions where dysregulated neutrophil response drives inflammation and contributes to pathology.

摘要

引言

中性粒细胞是高度丰富的固有免疫细胞,不断由骨髓中的髓系祖细胞产生。分化后的中性粒细胞可执行一系列对宿主防御至关重要的效应功能。本研究旨在定量了解中性粒细胞在整个分化和激活过程中的线粒体代谢,并阐明线粒体代谢对中性粒细胞功能的影响。

方法

为研究中性粒细胞分化过程中的代谢重塑,以小鼠ER-Hoxb8髓系祖细胞来源的中性粒细胞和人诱导多能干细胞来源的中性粒细胞为模型进行评估。为研究中性粒细胞激活后的代谢重塑,用包括离子霉素、尿酸单钠晶体和佛波酯12-肉豆蔻酸酯13-乙酸酯在内的各种刺激物激活分化后的ER-Hoxb8中性粒细胞和原代人中性粒细胞。通过同位素示踪、细胞外通量分析、代谢组学和荧光寿命成像显微镜对细胞代谢进行表征,揭示了线粒体代谢的动态变化。

结果

随着中性粒细胞成熟,线粒体代谢急剧下降,能量产生从氧化磷酸化转移,通过三羧酸循环的葡萄糖氧化大幅减少。尽管如此,成熟中性粒细胞仍保留线粒体代谢能力。在用某些刺激物刺激后,三羧酸循环迅速激活。线粒体丙酮酸载体抑制剂可减少三羧酸循环的这种重新激活,并抑制中性粒细胞胞外诱捕网的释放。用这些抑制剂处理还会影响中性粒细胞的氧化还原状态、迁移和凋亡,而不会显著改变整体生物能量学。

结论

总之,这些结果表明线粒体代谢是动态重塑的,在中性粒细胞中起重要作用。此外,这些发现指出了线粒体丙酮酸载体抑制剂在一系列中性粒细胞反应失调驱动炎症并导致病理变化的情况下的治疗潜力。

https://cdn.ncbi.nlm.nih.gov/pmc/blobs/6b8c/12066771/4943c642a7df/fimmu-16-1572927-g001.jpg

文献AI研究员

20分钟写一篇综述,助力文献阅读效率提升50倍。

立即体验

用中文搜PubMed

大模型驱动的PubMed中文搜索引擎

马上搜索

文档翻译

学术文献翻译模型,支持多种主流文档格式。

立即体验