Suppr超能文献

小鼠胰腺星状细胞的分离及新的体外激活模型的建立。

Isolation of Murine Pancreatic Stellate Cells and the Establishment of a New ex-vivo Activation Model.

作者信息

Wang Xinye, Li Miaomiao, Liu Xinjuan, Sun Guangyong, Zhang Dong, Sun Lijun, Yin Yue, Zhang Weizhen, Hao Jianyu

机构信息

Department of Gastroenterology, Beijing Chao-Yang Hospital, Capital Medical University, Beijing, 100020, People's Republic of China.

Medical Research Center, Beijing Institute of Respiratory Medicine and Beijing Chao-Yang Hospital, Capital Medical University, Beijing, 100020, People's Republic of China.

出版信息

Clin Exp Gastroenterol. 2025 May 7;18:79-89. doi: 10.2147/CEG.S507384. eCollection 2025.

Abstract

BACKGROUND

Pancreatic stellate cells (PSCs) are critical in the development of pancreatic fibrosis. In vitro, cell attachment itself can promote cell activation. Currently, there is a lack of methods for isolating activated PSCs that are unaffected by cell attachment. This study aims to identify effective methods for isolating quiescent and activated murine PSCs (mPSCs) and to evaluate the potential of caerulein in inducing mPSC activation in an ex vivo model.

METHODS

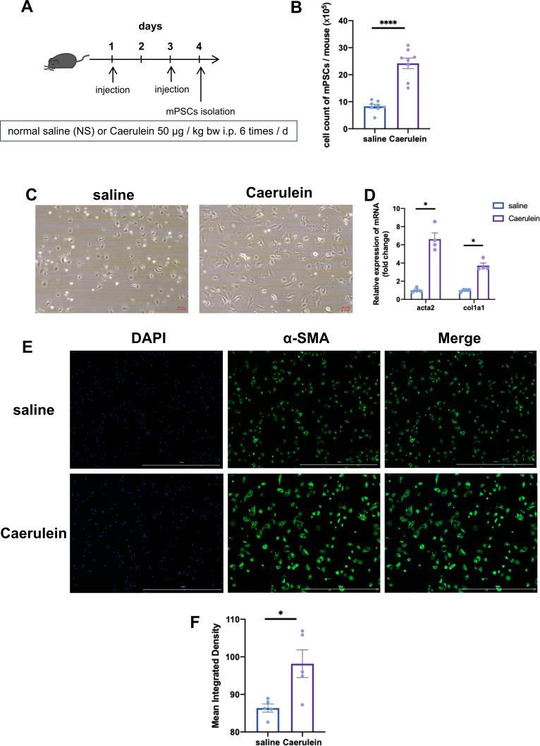
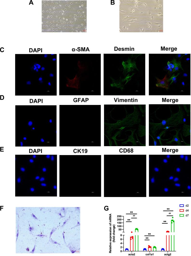
Pancreatic tissue from mice was digested with collagenase P (1.17 U/mL), Pronase (0.5 mg/mL), and DNase I (0.01 mg/mL). Quiescent and activated mPSCs were isolated using a Nycodenz gradient. Immunostaining for α-smooth muscle actin (α-SMA), Desmin, glial fibrillary acidic protein (GFAP), vimentin, CK19, and CD68 was performed to confirm cell purity. Real-time quantitative PCR (RT-PCR) and RNA sequencing assessed the activation phenotype following caerulein treatment.

RESULTS

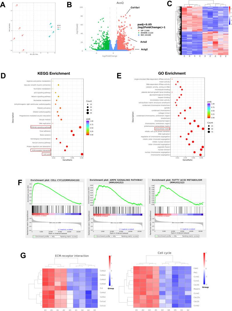
Quiescent and activated mPSCs were successfully isolated using the Nycodenz gradient, with cells exhibiting typical stellate morphology and positive staining for α-SMA, Desmin and vimentin. Oil Red O staining confirmed lipid droplets in quiescent mPSCs. In the caerulein-treated group, mPSC activation was significantly greater than in the saline-treated control group. RT-PCR revealed progressive upregulation of acta2 (<0.01, d4 compared to d2, <0.01,d7 compared to d4,<0.01,d7 compared to d2), col1a (<0.01, d4 compared to d2,<0.01,d7 compared to d2), and actg2 (**<0.01, d4 compared to d2, <0.01,d7 compared to d4, **<0.01,d7 compared to d2) mRNA levels at 2, 4, and 7 days post-adhesion. Fibroblast markers were also upregulated, and KEGG and GO enrichment analyses identified key pathways involved in ECM-receptor interactions, cell cycle regulation, PI3K-Akt signaling, and extracellular matrix remodeling.

CONCLUSION

The Nycodenz gradient efficiently isolates quiescent mPSCs, and short-term caerulein treatment effectively activates mPSCs ex vivo, providing a valuable model for studying mPSC activation and related signaling pathways.

摘要

背景

胰腺星状细胞(PSC)在胰腺纤维化的发展过程中起关键作用。在体外,细胞黏附本身可促进细胞活化。目前,缺乏不受细胞黏附影响的分离活化PSC的方法。本研究旨在确定分离静止和活化小鼠PSC(mPSC)的有效方法,并评估在离体模型中蛙皮素诱导mPSC活化的潜力。

方法

用胶原酶P(1.17 U/mL)、链霉蛋白酶(0.5 mg/mL)和脱氧核糖核酸酶I(0.01 mg/mL)消化小鼠胰腺组织。使用 Nycodenz 梯度分离静止和活化的 mPSC。进行α平滑肌肌动蛋白(α-SMA)、结蛋白、胶质纤维酸性蛋白(GFAP)、波形蛋白、细胞角蛋白19(CK19)和 CD68 的免疫染色以确认细胞纯度。实时定量 PCR(RT-PCR)和 RNA 测序评估蛙皮素处理后的活化表型。

结果

使用 Nycodenz 梯度成功分离出静止和活化的 mPSC,细胞呈现典型的星状形态,α-SMA、结蛋白和波形蛋白染色呈阳性。油红 O 染色证实静止 mPSC 中有脂滴。在蛙皮素处理组中,mPSC 的活化明显大于生理盐水处理的对照组。RT-PCR 显示,黏附后第 2、4 和 7 天,acta2(第 4 天与第 2 天相比,P<0.01;第 7 天与第 4 天相比,P<0.01;第 7 天与第 2 天相比,P<0.01)、col1a(第 4 天与第 2 天相比,P<0.01;第 7 天与第 2 天相比,P<0.01)和 actg2(第 4 天与第 2 天相比,P<0.01;第 7 天与第 4 天相比,P<0.01;第 7 天与第 2 天相比,P<0.01)的 mRNA 水平逐渐上调。成纤维细胞标志物也上调,KEGG 和 GO 富集分析确定了参与 ECM-受体相互作用、细胞周期调控、PI3K-Akt 信号传导和细胞外基质重塑的关键途径。

结论

Nycodenz 梯度可有效分离静止的 mPSC,短期蛙皮素处理可有效在离体条件下激活 mPSC,为研究 mPSC 活化及相关信号通路提供了有价值的模型。

https://cdn.ncbi.nlm.nih.gov/pmc/blobs/f8e3/12067667/04b0c7e1bc47/CEG-18-79-g0001.jpg

文献AI研究员

20分钟写一篇综述,助力文献阅读效率提升50倍。

立即体验

用中文搜PubMed

大模型驱动的PubMed中文搜索引擎

马上搜索

文档翻译

学术文献翻译模型,支持多种主流文档格式。

立即体验