Suppr超能文献

探索阿替卡因衍生物在口腔感染中的抗菌潜力。

Exploring the antimicrobial potential of the articaine derivative in oral infections.

作者信息

Tan Yongzhen, Hao Yihang, Fu Yihang, Hu Shilong, Yang Xi, Tang Yaling, Ke Bowen, Liang Xinhua

机构信息

State Key Laboratory of Oral Diseases and National Clinical Research Center for Oral Diseases, West China Hospital of Stomatology, Sichuan University, Chengdu, China.

Department of Anesthesiology, Laboratory of Anesthesia and Critical Care Medicine, National-Local Joint Engineering Research Centre of Translational Medicine of Anesthesiology, Frontiers Science Center for Disease-Related Molecular Network, West China Hospital, Sichuan University, Chengdu, China.

出版信息

J Oral Microbiol. 2025 May 11;17(1):2502455. doi: 10.1080/20002297.2025.2502455. eCollection 2025.

Abstract

OBJECTIVE

Postoperative infection is one of the most common complications in dental procedures. During local anesthesia in dental treatments, the risk of postoperative infections increases if the oral mucosa is infected, the anesthesia injection site is inadequately disinfected, or the injection needle and anesthetic drugs are contaminated. Thus, developing new oral local anesthetics that offer superior anesthesia, enhanced safety, and antimicrobial properties could greatly enhance their clinical value.

METHODS

The anesthetic effects and antibacterial properties of articaine derivatives were screened using membrane chromatography techniques, animal experiments, and cellular molecular assays. Safety assessments were conducted on the selected target compounds. Additionally, the antibacterial mechanisms of the compounds were investigated through molecular dynamics simulations and cryo-electron microscopy.

RESULTS

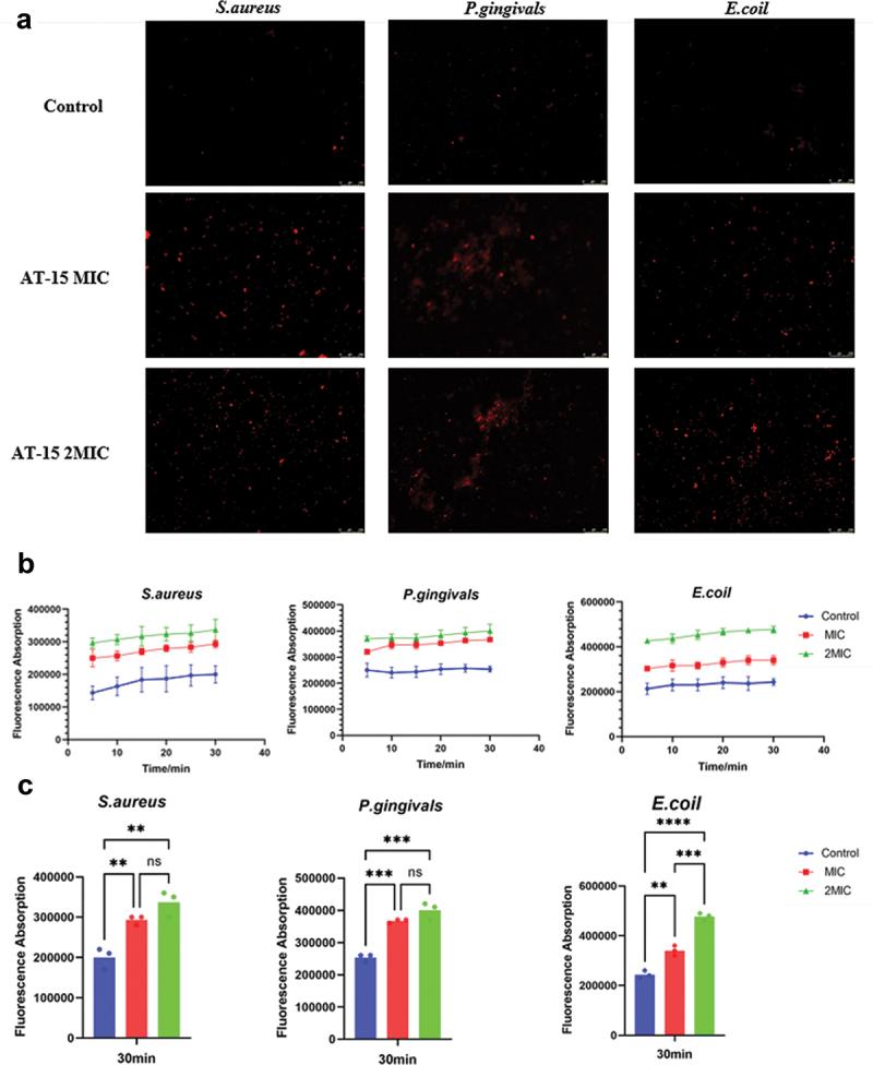
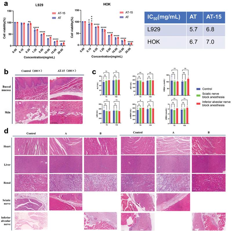
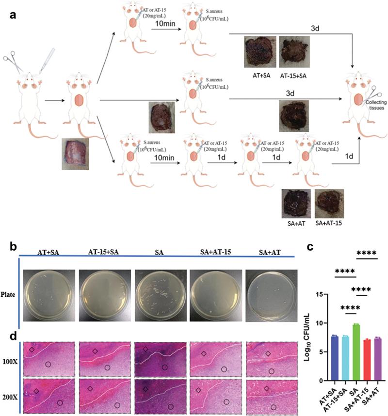
Through the screening of articaine derivatives, a novel local anesthetic, AT-15, was identified, which combines effective anesthetic properties with antibacterial activity. This compound exhibits strong pharmacological activity and high safety. Its antibacterial effect is believed to result from the disruption of bacterial cell membranes and the inhibition of topoisomerase, an enzyme essential for bacterial DNA synthesis.

CONCLUSION

AT-15 discovered in this study is a promising candidate for further development in clinical settings.

摘要

目的

术后感染是牙科手术中最常见的并发症之一。在牙科治疗的局部麻醉过程中,如果口腔黏膜受到感染、麻醉注射部位消毒不充分,或者注射针头和麻醉药物被污染,术后感染的风险就会增加。因此,开发具有卓越麻醉效果、更高安全性和抗菌特性的新型口腔局部麻醉剂能够极大地提升其临床价值。

方法

使用膜色谱技术、动物实验和细胞分子分析筛选阿替卡因衍生物的麻醉效果和抗菌特性。对选定的目标化合物进行安全性评估。此外,通过分子动力学模拟和冷冻电子显微镜研究化合物的抗菌机制。

结果

通过对阿替卡因衍生物的筛选,鉴定出一种新型局部麻醉剂AT-15,它兼具有效的麻醉特性和抗菌活性。该化合物具有强大的药理活性和高安全性。据信其抗菌作用源于破坏细菌细胞膜以及抑制拓扑异构酶,拓扑异构酶是细菌DNA合成所必需的一种酶。

结论

本研究中发现的AT-15是临床进一步开发的有前景的候选药物。

https://cdn.ncbi.nlm.nih.gov/pmc/blobs/0aba/12068334/f6c7aa7c375e/ZJOM_A_2502455_UF0001_OC.jpg

文献AI研究员

20分钟写一篇综述,助力文献阅读效率提升50倍。

立即体验

用中文搜PubMed

大模型驱动的PubMed中文搜索引擎

马上搜索

文档翻译

学术文献翻译模型,支持多种主流文档格式。

立即体验