Suppr超能文献

多巴胺受体D3在亨廷顿舞蹈病实验模型中诱导短暂的、mTORC1依赖性自噬,该自噬随后转变为持续性的、AMPK介导的且具有神经保护作用的自噬。

Dopamine Receptor D3 Induces Transient, mTORC1-Dependent Autophagy That Becomes Persistent, AMPK-Mediated, and Neuroprotective in Experimental Models of Huntington's Disease.

作者信息

Luis-Ravelo Diego, Fumagallo-Reading Felipe, Febles-Casquero Alejandro, Lopez-Fernandez Jonathan, Marcellino Daniel J, Gonzalez-Hernandez Tomas

机构信息

Institute of Biomedical Technologies, University of La Laguna, 38200 Tenerife, Spain.

Department of Basic Medical Sciences, Faculty of Medicine, University of La Laguna, 38200 Tenerife, Spain.

出版信息

Cells. 2025 Apr 29;14(9):652. doi: 10.3390/cells14090652.

Abstract

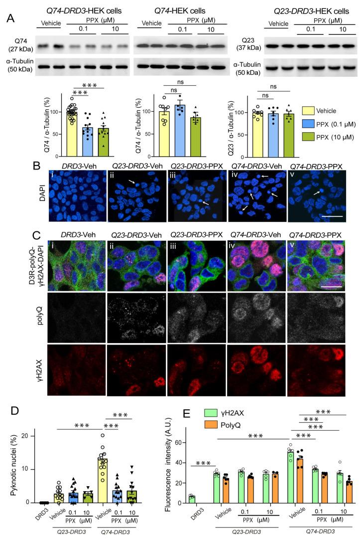
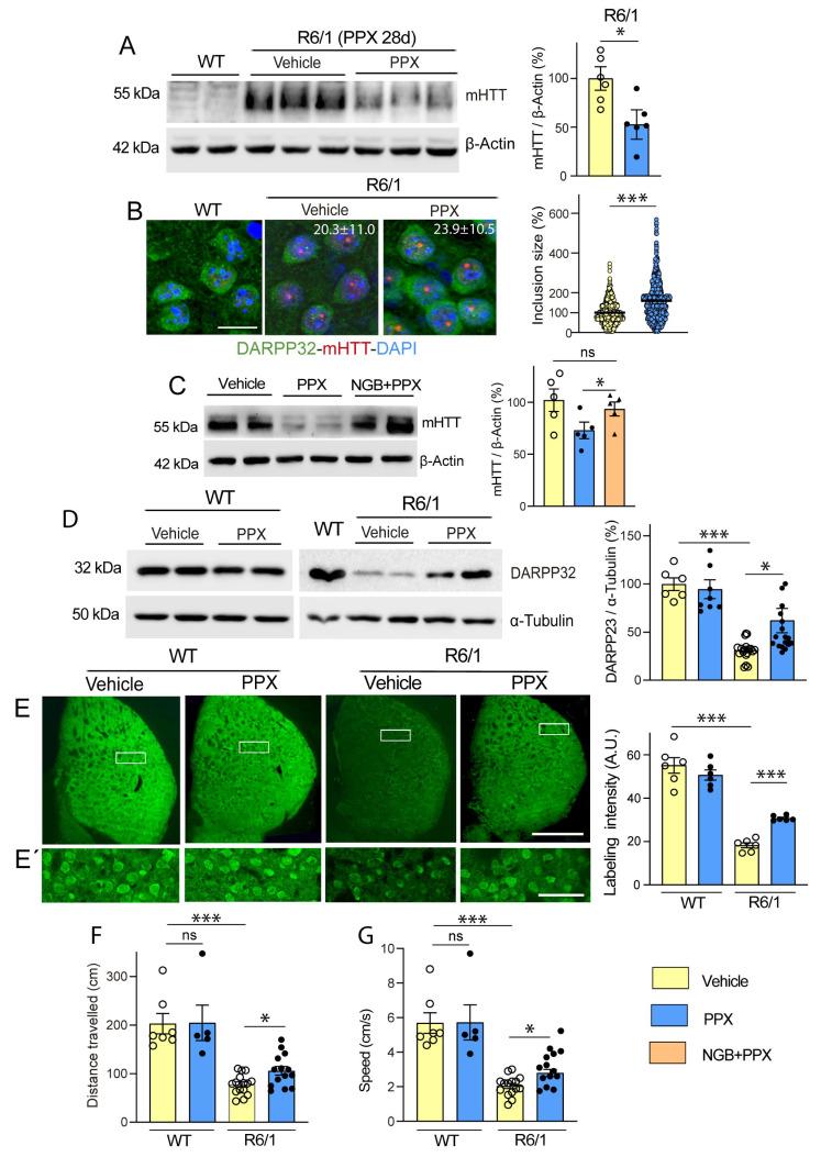
Huntington disease's (HD) is a neurodegenerative disorder caused by the expansion of a polyglutamine region (PolyQ) within the huntingtin protein (HTT). Mutated huntingtin (mHTT) is cytotoxic, particularly for striatal medium spiny neurons (MSNs), whose degeneration is the hallmark of HD. Autophagy inducers currently available promote the clearance of toxic proteins. However, due to their low selectivity and the possibility that prolonged autophagy hampers essential processes in unaffected cells, researchers have questioned their benefits in neurodegenerative diseases. Since MSNs express dopamine receptors D2 (DRD2) and D3 (DRD3) and DRD2/DRD3 agonists may activate autophagy, here, we explored how healthy and mHTT-challenged cells respond to prolonged DRD2/DRD3 agonist treatment. Autophagy activation and its effects on mHTT/polyQ clearance were studied in R6/1 mice (a genetic model of HD), their wild-type littermates, and - and -HEK cells expressing a pathogenic (Q74) and a non-pathogenic (Q23) polyQ fragment of mHTT treated with the DRD2/DRD3 agonist pramipexole. Two forms of DRD3-mediated autophagy were found: a transient mTORC1-dependent in WT mice and -HEK cells and a persistent AMPK-ULK1-activated in R6/1 mice and -HEK cells. This also promoted a robust clearance of soluble mHTT/polyQ and neuroprotection in striatal neurons and -HEK cells. The findings indicate that DRD3-induced autophagy may be a safe, disease-modifying intervention in HD patients.

摘要

亨廷顿舞蹈症(HD)是一种神经退行性疾病,由亨廷顿蛋白(HTT)内的多聚谷氨酰胺区域(PolyQ)扩张所致。突变的亨廷顿蛋白(mHTT)具有细胞毒性,对纹状体中型多棘神经元(MSN)尤其如此,这些神经元的退化是HD的标志。目前可用的自噬诱导剂可促进有毒蛋白质的清除。然而,由于其选择性低,且长期自噬可能会妨碍未受影响细胞中的基本过程,研究人员对其在神经退行性疾病中的益处提出了质疑。由于MSN表达多巴胺受体D2(DRD2)和D3(DRD3),且DRD2/DRD3激动剂可能激活自噬,因此,我们在此探讨了健康细胞和受mHTT挑战的细胞对长期DRD2/DRD3激动剂治疗的反应。在R6/1小鼠(HD的遗传模型)、其野生型同窝小鼠以及用DRD2/DRD3激动剂普拉克索处理的表达mHTT致病(Q74)和非致病(Q23)多聚谷氨酰胺片段的HEK细胞中,研究了自噬激活及其对mHTT/PolyQ清除的影响。发现了两种形式的DRD3介导的自噬:在野生型小鼠和HEK细胞中为短暂的mTORC1依赖性自噬;在R6/1小鼠和HEK细胞中为持续的AMPK-ULK1激活的自噬。这也促进了可溶性mHTT/PolyQ的有效清除以及纹状体神经元和HEK细胞中的神经保护作用。这些发现表明,DRD3诱导的自噬可能是HD患者一种安全的、改变疾病进程的干预措施。

https://cdn.ncbi.nlm.nih.gov/pmc/blobs/1c58/12071662/e2debd05e7a9/cells-14-00652-g001.jpg

文献AI研究员

20分钟写一篇综述,助力文献阅读效率提升50倍。

立即体验

用中文搜PubMed

大模型驱动的PubMed中文搜索引擎

马上搜索

文档翻译

学术文献翻译模型,支持多种主流文档格式。

立即体验