Suppr超能文献

美国新冠病毒奥密克戎BA.5毒株出现的大规模基因组分析

Large-Scale Genomic Analysis of SARS-CoV-2 Omicron BA.5 Emergence, United States.

作者信息

Pham Kien, Chaguza Chrispin, Lopes Rafael, Cohen Ted, Taylor-Salmon Emma, Wilkinson Melanie, Katebi Volha, Grubaugh Nathan D, Hill Verity

出版信息

Emerg Infect Dis. 2025 May;31(13):45-56. doi: 10.3201/eid3113.240981.

Abstract

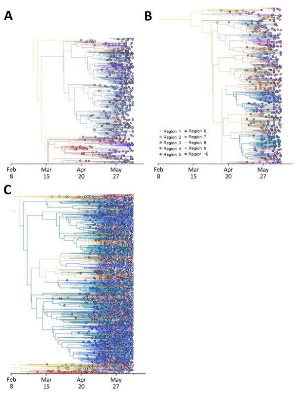
The COVID-19 pandemic has been marked by continuous emergence of novel SARS-CoV-2 variants. Questions remain about the mechanisms with which those variants establish themselves in new geographic areas. We performed a discrete phylogeographic analysis on 18,529 sequences of the SARS-CoV-2 Omicron BA.5 sublineage sampled during February-June 2022 to elucidate emergence of that sublineage in different regions of the United States. The earliest BA.5 sublineage introductions came from Africa, the putative variant origin, but most were from Europe, matching a high volume of air travelers. In addition, we discovered extensive domestic transmission between different US regions, driven by population size and cross-country transmission between key hotspots. We found most BA.5 virus transmission within the United States occurred between 3 regions in the southwestern, southeastern, and northeastern parts of the country. Our results form a framework for analyzing emergence of novel SARS-CoV-2 variants and other pathogens in the United States.

摘要

新冠疫情的特点是新型严重急性呼吸综合征冠状病毒2(SARS-CoV-2)变体不断出现。关于这些变体在新地理区域立足的机制仍存在疑问。我们对2022年2月至6月期间采样的18529个SARS-CoV-2奥密克戎BA.5亚谱系序列进行了离散系统地理学分析,以阐明该亚谱系在美国不同地区的出现情况。最早引入的BA.5亚谱系来自非洲,推测为该变体的起源地,但大多数来自欧洲,这与大量航空旅客的情况相符。此外,我们发现美国不同地区之间存在广泛的国内传播,这是由人口规模以及主要热点地区之间的跨国传播驱动的。我们发现美国境内大多数BA.5病毒传播发生在该国西南部、东南部和东北部的三个地区之间。我们的研究结果形成了一个分析美国新型SARS-CoV-2变体和其他病原体出现情况的框架。

https://cdn.ncbi.nlm.nih.gov/pmc/blobs/e846/12078544/efb0f3821325/24-0981-F1.jpg

文献AI研究员

20分钟写一篇综述,助力文献阅读效率提升50倍。

立即体验

用中文搜PubMed

大模型驱动的PubMed中文搜索引擎

马上搜索

文档翻译

学术文献翻译模型,支持多种主流文档格式。

立即体验