Suppr超能文献

人类血浆蛋白质组遗传调控中的性别差异。

Sex differences in the genetic regulation of the human plasma proteome.

作者信息

Koprulu Mine, Wheeler Eleanor, Kerrison Nicola D, Denaxas Spiros, Carrasco-Zanini Julia, Orkin Chloe M, Hemingway Harry, Wareham Nicholas J, Pietzner Maik, Langenberg Claudia

机构信息

Precision Healthcare University Research Institute, Queen Mary University of London, London, UK.

MRC Epidemiology Unit, University of Cambridge School of Clinical Medicine, Institute of Metabolic Science, Cambridge, UK.

出版信息

Nat Commun. 2025 May 13;16(1):4001. doi: 10.1038/s41467-025-59034-4.

Abstract

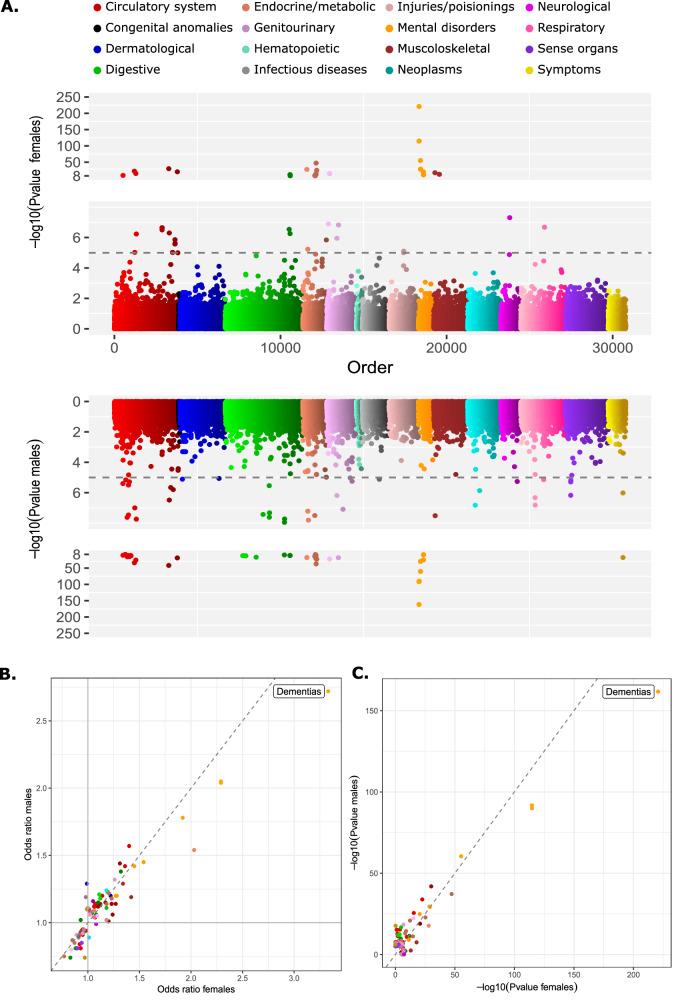
Mechanisms underlying sex differences in the development and prognosis of many diseases remain largely elusive. Here, we systematically investigated sex differences in the genetic regulation of plasma proteome (>5800 protein targets) across two cohorts (30,307 females; 26,058 males). Plasma levels of two-thirds of protein targets differ significantly by sex. In contrast, genetic effects on protein targets are remarkably similar across sexes, with only 103 sex-differential protein quantitative loci (sd-pQTLs; for 2.9% and 0.3% of protein targets from antibody- and aptamer-based platforms, respectively). A third of those show evidence of sexual discordance, i.e., effects observed in one sex only (n = 30) or opposite effect directions (n = 1 for CDH15). Phenome-wide analyses of 365 outcomes in UK Biobank did not provide evidence that the identified sd-pQTLs accounted for sex-differential disease risk. Our results demonstrate similarities in the genetic regulation of protein levels by sex with important implications for genetically-guided drug target discovery and validation.

摘要

许多疾病的发生发展及预后中性别差异背后的机制在很大程度上仍不清楚。在此,我们系统地研究了两个队列(30307名女性;26058名男性)中血浆蛋白质组(>5800个蛋白质靶点)基因调控方面的性别差异。三分之二蛋白质靶点的血浆水平存在显著的性别差异。相比之下,基因对蛋白质靶点的影响在不同性别之间非常相似,只有103个性别差异蛋白质定量位点(sd-pQTLs;分别占基于抗体和适体平台蛋白质靶点的2.9%和0.3%)。其中三分之一显示出性别不一致的证据,即在一种性别中观察到的效应(n = 30)或相反的效应方向(CDH15的n = 1)。对英国生物银行中365种结局进行的全表型分析没有提供证据表明所鉴定的sd-pQTLs导致了性别差异疾病风险。我们的结果表明性别在蛋白质水平基因调控方面具有相似性,这对基因导向的药物靶点发现和验证具有重要意义。

https://cdn.ncbi.nlm.nih.gov/pmc/blobs/fdce/12075630/6c2e9b60c061/41467_2025_59034_Fig1_HTML.jpg

文献AI研究员

20分钟写一篇综述,助力文献阅读效率提升50倍。

立即体验

用中文搜PubMed

大模型驱动的PubMed中文搜索引擎

马上搜索

文档翻译

学术文献翻译模型,支持多种主流文档格式。

立即体验