Suppr超能文献

颅内中枢神经系统肿瘤的突变谱——综述及来自CNS-InterREST GPOH研究中心的报告

Mutational Spectrum in Intracranial CNS-Neoplasias-A Review and a Report from the CNS-InterREST GPOH Study Center.

作者信息

Manea Selma, Fincke Victoria E, Frühwald Michael C, Sturm Dominik, von Zezschwitz Barbara, Johann Pascal D, Mucha Marlena

机构信息

Pediatrics and Adolescent Medicine, Swabian Children's Cancer Center, University Hospital Augsburg, 86156 Augsburg, Germany.

Bavarian Cancer Research Center (BZKF), 85156 Augsburg, Germany.

出版信息

Cancers (Basel). 2025 Apr 30;17(9):1513. doi: 10.3390/cancers17091513.

Abstract

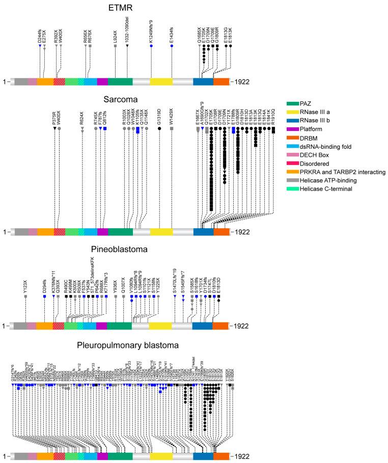
DICER1 tumor predisposition syndrome is a genetic condition that increases the risk of developing certain cancer types. While thyroid tumors are the main tumors caused by this condition in adult oncology, children and adolescents with germline mutations may suffer from a broader spectrum of tumors, including Sertoli-Leydig cell tumors, pleuropulmonary blastomas, embryonal rhabdomyosarcomas, and pineoblastomas. Although these diseases-many of which are hallmark tumors of DICER1 syndrome and rarely occur sporadically-have been known for several years, the more recent identification of mutations in embryonal tumors with multilayered rosettes (ETMR) and DICER1-associated intra- and extracranial sarcomas has expanded the spectrum of tumor types potentially linked to DICER1 syndrome. This review sought to investigate the presence and characteristics of mutations in rare CNS tumors and to discuss their potential implications for early recognition of -related syndromes. To address this, we conducted a comprehensive systematic literature review and analyzed data from our nationwide German database (CNS-InterREST) regarding these entities. When present, mutation status, mutation type (somatic vs. germline), and localization within the gene were recorded. Demographic and clinical data-including age at diagnosis and tumor localization-were also evaluated where available. We found that the prevalence of mutations in the cohort of ETMR patients included in the CNS-InterREST study was exceedingly low (1/31). The distribution of mutations in patients with ETMR or intracranial sarcomas is comparable to that in other previously identified -mutant tumors. Our literature review demonstrates that within the 248 cases, which include three intracranial -mutated neoplasias and one reference group, most somatic mutations accumulate in the RNase IIIb domain, while germline mutations are usually evenly distributed throughout the gene. Overall, further research is necessary to unravel the cell-of-origin of the respective tumor types and whether other, hitherto undescribed, genetic factors may contribute to the development of ETMR and DICER1-associated intracranial sarcomas.

摘要

DICER1肿瘤易感性综合征是一种遗传性疾病,会增加患某些癌症类型的风险。虽然甲状腺肿瘤是成人肿瘤学中由该疾病引起的主要肿瘤,但携带种系突变的儿童和青少年可能会患更广泛的肿瘤,包括支持-间质细胞瘤、胸膜肺母细胞瘤、胚胎性横纹肌肉瘤和松果体母细胞瘤。尽管这些疾病——其中许多是DICER1综合征的标志性肿瘤,很少散发性发生——已经为人所知数年,但最近在具有多层玫瑰花结的胚胎性肿瘤(ETMR)和DICER1相关的颅内和颅外肉瘤中发现的突变扩大了可能与DICER1综合征相关的肿瘤类型范围。本综述旨在研究罕见中枢神经系统肿瘤中突变的存在情况和特征,并讨论它们对早期识别相关综合征的潜在影响。为了解决这个问题,我们进行了全面的系统文献综述,并分析了来自我们全国性德国数据库(CNS-InterREST)中关于这些实体的数据。当存在突变时,记录突变状态、突变类型(体细胞突变与种系突变)以及基因内的定位。在可行的情况下,还评估了人口统计学和临床数据,包括诊断时的年龄和肿瘤定位。我们发现,CNS-InterREST研究纳入的ETMR患者队列中突变的患病率极低(1/31)。ETMR或颅内肉瘤患者中突变的分布与其他先前确定的突变肿瘤中的分布相当。我们的文献综述表明,在248例病例中,包括3例颅内突变肿瘤和1个参考组,大多数体细胞突变聚集在RNase IIIb结构域,而种系突变通常均匀分布在整个基因中。总体而言,需要进一步研究以阐明各自肿瘤类型的起源细胞,以及其他迄今未描述的遗传因素是否可能导致ETMR和DICER1相关颅内肉瘤的发生。

https://cdn.ncbi.nlm.nih.gov/pmc/blobs/f191/12071111/2a1579631031/cancers-17-01513-g001.jpg

文献AI研究员

20分钟写一篇综述,助力文献阅读效率提升50倍。

立即体验

用中文搜PubMed

大模型驱动的PubMed中文搜索引擎

马上搜索

文档翻译

学术文献翻译模型,支持多种主流文档格式。

立即体验