Suppr超能文献

检测犬类体内皮质醇水平。

Testing the Level of Cortisol in Dogs.

作者信息

Kaszycka Kamila, Goleman Małgorzata, Krupa Wanda

机构信息

Department of Ethology and Wildlife Management, University of Life Sciences in Lublin, 20-950 Lublin, Poland.

出版信息

Animals (Basel). 2025 Apr 23;15(9):1197. doi: 10.3390/ani15091197.

Abstract

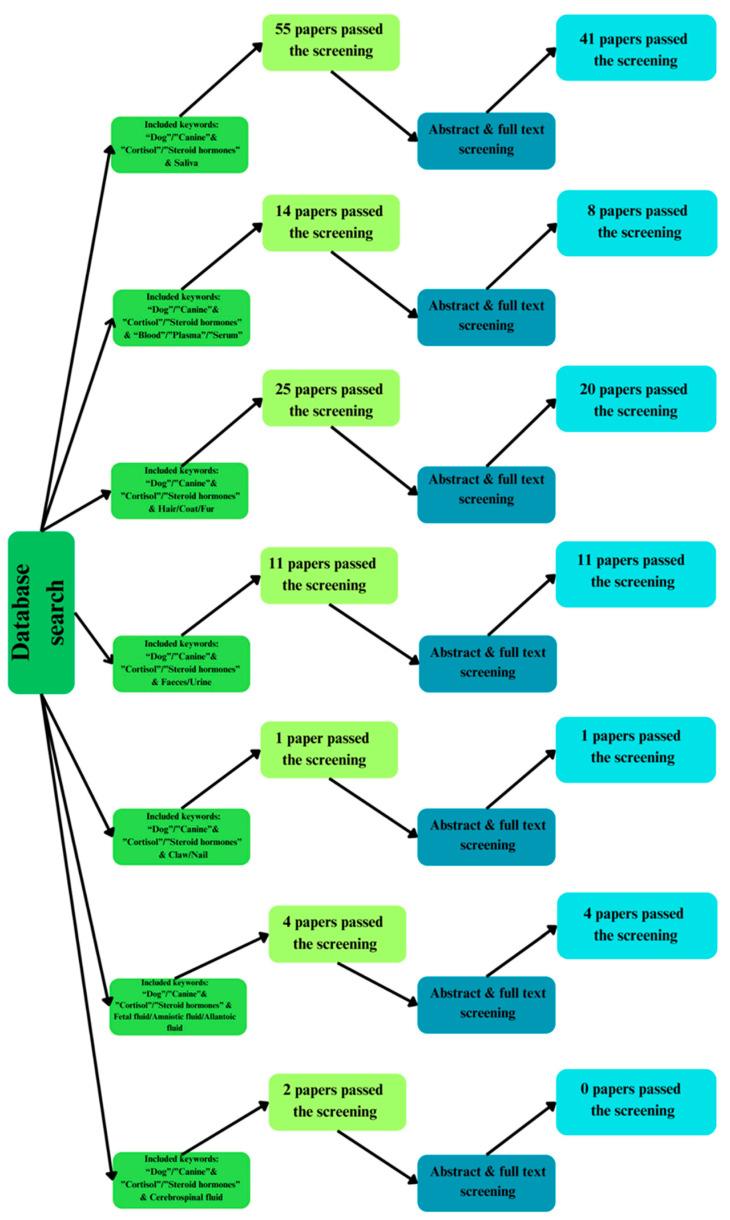
This paper focuses on cortisol levels in different dog matrices, emphasising the importance of non-invasive sampling for animal welfare and research ethics. The study reviewed over 18,000 articles from various databases, identifying 78 relevant studies that met the inclusion criteria. The findings reveal a growing trend for non-invasive matrices like saliva, hair, and urine, reliably reflecting acute and chronic stress responses while minimising animal stress during sampling. Other sample types, such as blood, are becoming less and less used due to their stress-inducing factors. Such an approach aligns with the growing concerns regarding animals' welfare during research design. Each sample type contributes a unique perspective, and the matrix choice depends on the research objectives. Rather than one being universally superior or more reliable, they offer complementary data that enhance our understanding of the animal's stress profile. Cortisol concentrations may be influenced by many factors, from environmental ones, such as living conditions, to genetic and social ones. This analysis focuses on the challenges often met during cortisol concentrations research, such as small sample sizes and lack of official assessment protocols. In the future, researchers should focus on an interdisciplinary approach by incorporating behavioural measures, other physiological indicators, and refining non-invasive methods. Those practices would enhance the understanding of canine welfare evaluation and promote a more ethical approach in clinical and practical settings.

摘要

本文聚焦于不同犬类样本中的皮质醇水平,强调了非侵入性采样对于动物福利和研究伦理的重要性。该研究查阅了来自各种数据库的18000多篇文章,确定了78项符合纳入标准的相关研究。研究结果显示,唾液、毛发和尿液等非侵入性样本呈增长趋势,它们能可靠地反映急性和慢性应激反应,同时在采样过程中尽量减少动物的应激。由于血液等其他样本类型存在诱导应激的因素,其使用越来越少。这种方法与研究设计过程中对动物福利日益增长的关注相一致。每种样本类型都提供了独特的视角,样本的选择取决于研究目标。它们并非普遍具有优越性或更可靠,而是提供互补数据,增强我们对动物应激状况的理解。皮质醇浓度可能受到许多因素的影响,从生活条件等环境因素到遗传和社会因素。本分析聚焦于皮质醇浓度研究中经常遇到的挑战,如样本量小和缺乏官方评估方案。未来,研究人员应通过纳入行为测量、其他生理指标以及完善非侵入性方法,专注于跨学科方法。这些做法将增进对犬类福利评估的理解,并在临床和实际环境中促进更符合伦理的方法。

https://cdn.ncbi.nlm.nih.gov/pmc/blobs/cbf8/12070829/d8803b8da8f1/animals-15-01197-g001.jpg

文献AI研究员

20分钟写一篇综述,助力文献阅读效率提升50倍。

立即体验

用中文搜PubMed

大模型驱动的PubMed中文搜索引擎

马上搜索

文档翻译

学术文献翻译模型,支持多种主流文档格式。

立即体验