Suppr超能文献

潮间带大型海藻中锌指转录因子基因的全基因组鉴定与功能分析

Genome-Wide Identification and Functional Analysis of Zinc Finger Transcription Factor Genes in the Intertidal Macroalga .

作者信息

Xie Jiajia, Ji Dehua, Xu Yan, Xu Kai, Xie Chaotian, Wang Wenlei

机构信息

Fisheries College, Jimei University, Xiamen 361021, China.

State Key Laboratory of Mariculture Breeding (Jimei University), Ningde 352100, China.

出版信息

Int J Mol Sci. 2025 Apr 24;26(9):4042. doi: 10.3390/ijms26094042.

Abstract

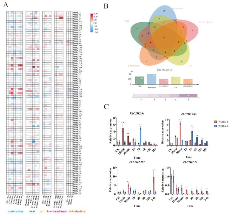
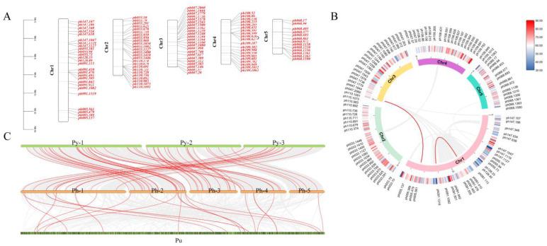
The possible regulatory effects of C2H2 zinc finger proteins, which are important transcription factors, on intertidal seaweed responses to abiotic stress are unclear. This study was conducted to comprehensively analyze the gene family of a representative intertidal seaweed species () and clarify its genomic characteristics and biological functions. A total of 107 zinc finger protein-encoding genes distributed on five chromosomes were identified and divided into three subgroups. The expression levels of 85, 61, 58, 45, and 41 genes responded in the maturation of filaments, high-temperature, salt, low-irradiance, and dehydration stress, respectively. The gene family was conserved during evolution, with no indications of large-scale genome-wide replication events. On average, genes had more transposable element (TE) insertions than and genes, suggesting that TE insertions may have been the main driver of gene family expansion. A key gene () screened following a quantitative trait locus analysis was significantly responsive to high-temperature stress and was associated with photosynthesis, peroxisomes, the ubiquitin proteasome pathway, and the endoplasmic reticulum-related protein processing pathway, which contribute to the stress tolerance of . Additionally, transgenic exhibited increased tolerance to heat stress. This study provides new insights and genetic resources for characterizing the molecular mechanism underlying intertidal seaweed responses to abiotic stresses and breeding stress-resistant macroalgae.

摘要

作为重要转录因子的C2H2锌指蛋白对潮间带海藻非生物胁迫响应可能的调控作用尚不清楚。本研究旨在全面分析一种代表性潮间带海藻物种()的基因家族,并阐明其基因组特征和生物学功能。共鉴定出107个分布在五条染色体上的锌指蛋白编码基因,并将其分为三个亚组。分别有85、61、58、45和41个基因的表达水平在丝状藻成熟、高温、盐、低光照和脱水胁迫下有响应。该基因家族在进化过程中保守,没有大规模全基因组复制事件的迹象。平均而言,基因比和基因有更多的转座元件(TE)插入,这表明TE插入可能是基因家族扩张的主要驱动力。通过数量性状位点分析筛选出的一个关键基因()对高温胁迫有显著响应,且与光合作用、过氧化物酶体、泛素蛋白酶体途径以及内质网相关蛋白加工途径有关,这些途径有助于的胁迫耐受性。此外,转基因表现出对热胁迫的耐受性增强。本研究为阐明潮间带海藻对非生物胁迫响应的分子机制以及培育抗逆大型海藻提供了新的见解和遗传资源。

https://cdn.ncbi.nlm.nih.gov/pmc/blobs/a646/12071319/1710f0f335e8/ijms-26-04042-g001.jpg

文献AI研究员

20分钟写一篇综述,助力文献阅读效率提升50倍。

立即体验

用中文搜PubMed

大模型驱动的PubMed中文搜索引擎

马上搜索

文档翻译

学术文献翻译模型,支持多种主流文档格式。

立即体验