Suppr超能文献

巴罗尼提取物通过血清素和HLH-30/TFEB依赖机制对神经退行性疾病动物模型的治疗作用

Therapeutic Effects of Baroni Extract on Animal Models of Neurodegenerative Diseases Through Serotonin and HLH-30/TFEB-Dependent Mechanisms.

作者信息

Fernandes Jorge H, Costa Marta Daniela, Vilasboas-Campos Daniela, Ferreira-Lomba Bruna, Pereira-Sousa Joana, Wang Qiong, Teixeira-Castro Andreia, Liu Xinmin, Wang Fengzhong, Dias Alberto C P, Maciel Patrícia

机构信息

Life and Health Sciences Research Institute (ICVS), School of Medicine, University of Minho, 4710-057 Braga, Portugal.

ICVS/3B's-PT Government Associate Laboratory, 4710-057 Braga, Portugal.

出版信息

Int J Mol Sci. 2025 Apr 27;26(9):4145. doi: 10.3390/ijms26094145.

Abstract

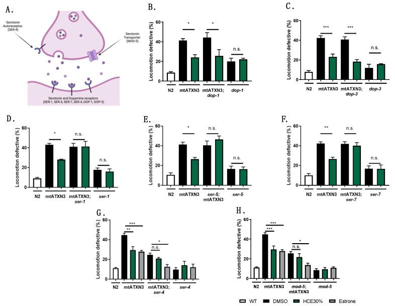
is an herbaceous perennial plant used in Asian cuisine and Traditional Chinese Medicine. Here, we tested the therapeutic potential of extracts (HCE30%, HCE50%, and HCN) in vivo, using models of two human genetic neurodegenerative diseases-Machado-Joseph Disease/Spinocerebellar Ataxia type 3 (MJD/SCA3) and Frontotemporal Dementia with Parkinsonism associated to chromosome 17 (FTDP-17). Chronic treatment with HCE30% extract ameliorated the motor deficits typically observed in these models. Interestingly, we found that the effect on the motor phenotype of the MJD/SCA3 model was dependent on serotonergic signaling and on the action of the HLH-30/TFEB transcription factor, known to regulate the cellular response to amino acid starvation, the autophagy and mitophagy pathways, lysosome localization and biogenesis, exocytosis, and mitochondrial biogenesis. Altogether, our findings reinforce the idea that phytochemicals act through the modulation of serotonergic neurotransmission and introduce a novel layer to the HLH-30/TFEB regulatory network. Thus, it also strengthens the use of these pathways as therapeutic targets for protein-related neurodegenerative disorders and confirms the utility of medicinal plants as a source of innovation in the quest for new therapeutic agents.

摘要

是一种用于亚洲烹饪和传统中医的多年生草本植物。在此,我们使用两种人类遗传性神经退行性疾病模型——马查多-约瑟夫病/3型脊髓小脑共济失调(MJD/SCA3)和与17号染色体相关的额颞叶痴呆伴帕金森综合征(FTDP-17),在体内测试了提取物(HCE30%、HCE50%和HCN)的治疗潜力。用HCE30%提取物进行慢性治疗改善了这些模型中通常观察到的运动缺陷。有趣的是,我们发现对MJD/SCA3模型运动表型的影响依赖于血清素能信号传导以及HLH-30/TFEB转录因子的作用,已知该转录因子可调节细胞对氨基酸饥饿的反应、自噬和线粒体自噬途径、溶酶体定位和生物发生、胞吐作用以及线粒体生物发生。总之,我们的研究结果强化了植物化学物质通过调节血清素能神经传递发挥作用的观点,并为HLH-30/TFEB调控网络引入了新的层面。因此,它也加强了将这些途径用作蛋白质相关神经退行性疾病治疗靶点的应用,并证实了药用植物作为寻求新型治疗药物创新来源的实用性。

https://cdn.ncbi.nlm.nih.gov/pmc/blobs/1c72/12071762/c7209b2e0cd2/ijms-26-04145-g001.jpg

文献AI研究员

20分钟写一篇综述,助力文献阅读效率提升50倍。

立即体验

用中文搜PubMed

大模型驱动的PubMed中文搜索引擎

马上搜索

文档翻译

学术文献翻译模型,支持多种主流文档格式。

立即体验