Suppr超能文献

T在大鼠卵巢颗粒细胞中对GRP78调节作用的研究

Role of T in the Regulation of GRP78 on Granulosa Cells in Rat Ovaries.

作者信息

Liu Yan, Yao Yilin, Yu Yakun, Sun Ying, Wu Mingqi, Chen Rui, Feng Haoyuan, Guo Shuaitian, Yang Yanzhou, Zhang Cheng

机构信息

College of Life Science, Capital Normal University, Beijing 100048, China.

Key Laboratory of Fertility Preservation and Maintenance, Ministry of Education, Key Laboratory of Reproduction and Genetics in Ningxia, Department of Histology and Embryology, Ningxia Medical University, Yinchuan 750004, China.

出版信息

Int J Mol Sci. 2025 Apr 28;26(9):4196. doi: 10.3390/ijms26094196.

Abstract

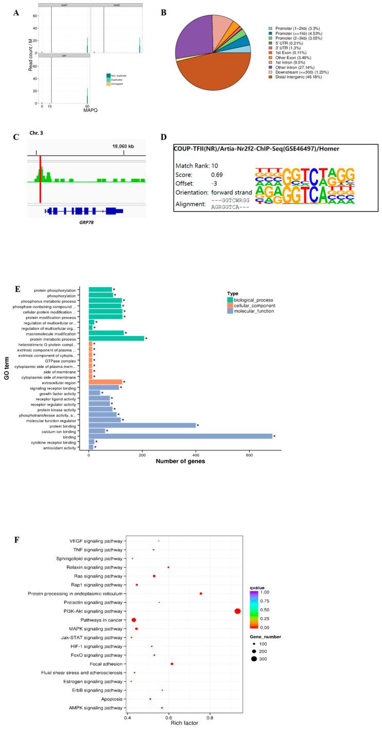
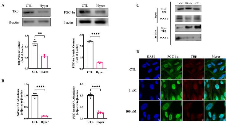
Thyroid hormone (TH) plays a vital role in ovarian follicle development, and glucose-regulated protein 78 (GRP78) is involved in these processes, which is regulated by TH. However, the mechanisms are still unclear. To evaluate the possible mechanism of TH on the regulation of GRP78 expression, Cleavage Under Targets and Tagmentation (CUT & Tag) sequencing, luciferase assays, and Electrophoretic Mobility Shift Assays (EMSA) were employed to delineate the binding sites of thyroid hormone receptor β (TRβ) on the GRP78 promoter and to confirm the interactions. Additionally, Co-Immunoprecipitation (Co-IP) and Immunofluorescence (IF) assays were used to investigate the interactions between TRβ and the coactivator peroxisome proliferator-activated receptor γ coactivator 1α (PGC-1α) after triiodothyronine (T) treatment with different concentrations. Our findings identified a thyroid hormone response element (TRE) on the GRP78 promoter and demonstrated that TRβ can activate GRP78 expression by interacting with PGC-1α. In order to simulate the condition of hyperthyroidism, granulosa cells (GCs) extracted from rats were treated by T with high concentrations, which decreased the expression of PGC-1α, resulting in decreased expressions of GRP78 and other ferroptosis-related markers such as glutathione peroxidase 4 (GPX4) and solute carrier family 7 member 11 (SLC7A11, xCT), thereby inducing ferroptosis in GCs. Taken together, the present study demonstrates that T induces cellular ferroptosis by binding TRE of the GRP78 promoter in ovarian GCs via TRβ. As a switcher, PGC-1α is also involved in these processes.

摘要

甲状腺激素(TH)在卵巢卵泡发育中起着至关重要的作用,葡萄糖调节蛋白78(GRP78)参与这些过程,且受TH调控。然而,其机制仍不清楚。为评估TH调控GRP78表达的可能机制,采用靶向切割与标签化测序(CUT & Tag)、荧光素酶测定以及电泳迁移率变动分析(EMSA)来确定甲状腺激素受体β(TRβ)在GRP78启动子上的结合位点并确认相互作用。此外,还使用了免疫共沉淀(Co-IP)和免疫荧光(IF)测定来研究不同浓度三碘甲状腺原氨酸(T)处理后TRβ与共激活因子过氧化物酶体增殖物激活受体γ共激活因子1α(PGC-1α)之间的相互作用。我们的研究结果在GRP78启动子上鉴定出一个甲状腺激素反应元件(TRE),并证明TRβ可通过与PGC-1α相互作用激活GRP78表达。为模拟甲状腺功能亢进的情况,用高浓度T处理从大鼠中提取的颗粒细胞(GCs),这降低了PGC-1α的表达,导致GRP78以及其他铁死亡相关标志物如谷胱甘肽过氧化物酶4(GPX4)和溶质载体家族7成员11(SLC7A11,xCT)的表达降低,从而诱导GCs发生铁死亡。综上所述,本研究表明T通过TRβ结合卵巢GCs中GRP78启动子的TRE诱导细胞铁死亡。作为一个开关,PGC-1α也参与了这些过程。

https://cdn.ncbi.nlm.nih.gov/pmc/blobs/6787/12072174/1a71df2a2caa/ijms-26-04196-g001.jpg

文献AI研究员

20分钟写一篇综述,助力文献阅读效率提升50倍。

立即体验

用中文搜PubMed

大模型驱动的PubMed中文搜索引擎

马上搜索

文档翻译

学术文献翻译模型,支持多种主流文档格式。

立即体验