Suppr超能文献

整合转录组学和表观基因组学分析揭示红罗非鱼(spp.)黑色素斑点形成的潜在机制。

Integrated Transcriptomic and Epigenomic Analysis Reveals Mechanisms Underlying Melanotic Spot Formation in Red Tilapia ( spp.).

作者信息

Qi Zhangru, Liu Jiaxiang, Shi Jiale, Yin Miaomiao, Liu Jialong, Fan Jiaxuan, Bao Zhenmin, Ye Zhi, Hu Jingjie

机构信息

Key Laboratory of Tropical Aquatic Germplasm of Hainan Province, Sanya Oceanographic Institution, Ocean University of China, Sanya 572024, China.

MOE Key Laboratory of Marine Genetics and Breeding, College of Marine Life Sciences, Ocean University of China, Qingdao 266003, China.

出版信息

Int J Mol Sci. 2025 May 4;26(9):4370. doi: 10.3390/ijms26094370.

Abstract

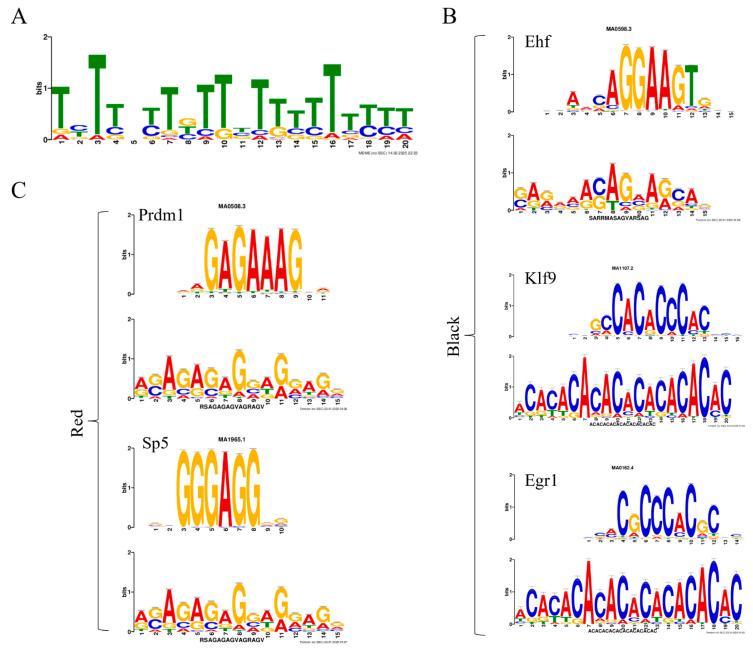
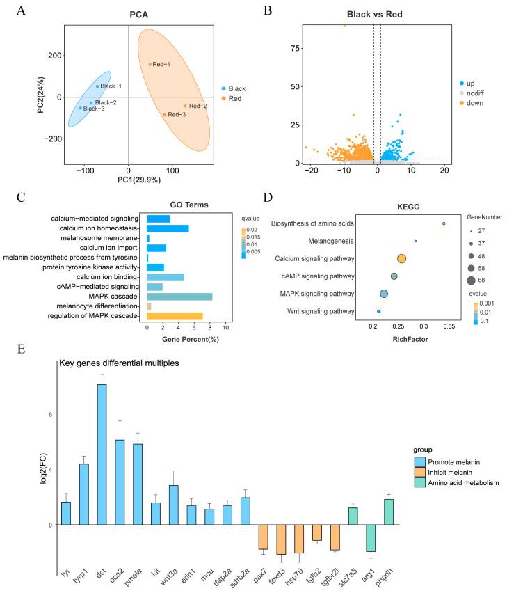
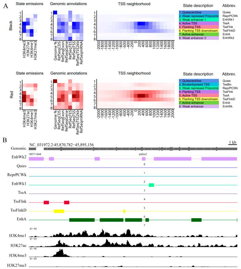
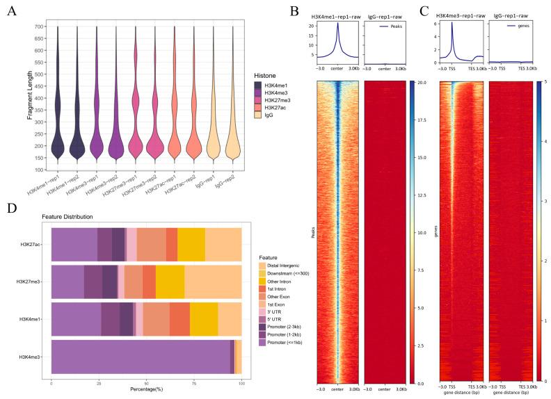
Red tilapia is highly valued as a premium variety in Asia due to its vibrant red skin coloration. However, during aquaculture production, irregular black pigmentation (melanotic spots) frequently appears on the skin of some individuals, significantly reducing their economic value. Although epigenetic regulation is suspected to play a role, its involvement remains poorly understood. To uncover the molecular mechanisms underlying black spot formation, we employed Cleavage Under Targets and Tagmentation (CUT&Tag) to compare four key histone modifications (H3K4me3, H3K4me1, H3K27me3, and H3K27ac) between red and black pigmented skin regions. Integrated with transcriptomic analysis, our data indicated that red skin regions exhibited high expression of genes suppressing melanin synthesis, whereas melanotic spots likely resulted from localized derepression, allowing upregulation of melanin biosynthetic genes. Furthermore, by combining epigenomic chromatin state analysis and transcriptome data, we identified critical genes consistently active in melanotic spots and their corresponding potential cis-regulatory elements. Motif analysis of transcription factor binding sites upstream of these regulatory elements revealed that Ehf, Klf9, and Egr1 might facilitate melanin production in black regions, while Prdm1 and Sp5 could inhibit melanogenesis in red regions by repressing the Wnt signaling pathway. These findings provide valuable epigenetic insights into the mechanisms driving melanotic spot formation in red tilapia.

摘要

红罗非鱼因其鲜艳的红色皮肤而在亚洲被视为优质品种,备受推崇。然而,在水产养殖过程中,一些个体的皮肤上经常会出现不规则的黑色色素沉着(黑色素斑点),这显著降低了它们的经济价值。尽管怀疑表观遗传调控在其中发挥了作用,但其具体机制仍知之甚少。为了揭示黑斑形成的分子机制,我们采用靶向切割与标记(CUT&Tag)技术,比较了红色和黑色色素沉着皮肤区域之间的四种关键组蛋白修饰(H3K4me3、H3K4me1、H3K27me3和H3K27ac)。结合转录组分析,我们的数据表明,红色皮肤区域表现出抑制黑色素合成的基因高表达,而黑色素斑点可能是由于局部去抑制导致黑色素生物合成基因上调所致。此外,通过结合表观基因组染色质状态分析和转录组数据,我们确定了在黑色素斑点中持续活跃的关键基因及其相应的潜在顺式调控元件。对这些调控元件上游转录因子结合位点的基序分析表明,Ehf、Klf9和Egr1可能促进黑色区域的黑色素生成,而Prdm1和Sp5可能通过抑制Wnt信号通路来抑制红色区域的黑色素生成。这些发现为红罗非鱼黑斑形成机制提供了有价值的表观遗传学见解。

https://cdn.ncbi.nlm.nih.gov/pmc/blobs/223e/12072769/225be9f64f9a/ijms-26-04370-g001.jpg

文献AI研究员

20分钟写一篇综述,助力文献阅读效率提升50倍。

立即体验

用中文搜PubMed

大模型驱动的PubMed中文搜索引擎

马上搜索

文档翻译

学术文献翻译模型,支持多种主流文档格式。

立即体验