Suppr超能文献

胶质母细胞瘤中由DNA-PK/MYT1L-CXCR1-ERK1/2构成的正反馈增殖信号环

A Positive Feedback DNA-PK/MYT1L-CXCR1-ERK1/2 Proliferative Signaling Loop in Glioblastoma.

作者信息

Wang Bo, Li Dongping, Ilnytskyy Yaroslav, Khachigian Levon M, Zhong Nuanying, Rodriguez-Juarez Rocio, Kovalchuk Igor, Kovalchuk Olga

机构信息

Department of Biological Sciences, University of Lethbridge, Lethbridge, AB T1K 3M4, Canada.

Vascular Biology and Translational Research, School of Medical Sciences, University of New South Wales, Sydney, NSW 2052, Australia.

出版信息

Int J Mol Sci. 2025 May 6;26(9):4398. doi: 10.3390/ijms26094398.

Abstract

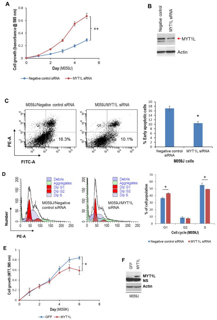
Glioblastoma is the most common primary brain tumor in adults. Our previous studies revealed a functional interplay of myelin transcription factor 1-like (MYT1L) with the DNA-dependent protein kinase (DNA-PK) in the regulation of p21 transcription. However, the contributing role of this functional interplay in glioblastoma remains largely unknown. Here, we used cell lines with normal DNA-PK (HEK293 and M059K) or deficient DNA-PK (M059J) as a model system to demonstrate the importance of the DNA-PK-dependent activation of MYT1L in controlling the transcription of CXC chemokine receptor 1 (CXCR1) in a positive-feedback proliferative signaling loop in glioblastoma with numerous conventional techniques. In normal DNA-PK cells, MYT1L acted as an oncogene by promoting cell proliferation, inhibiting apoptosis, and shortening a cell cycle S phase. However, in DNA-PK-deficient cells, MYT1L functioned as a tumor suppressor by inhibiting cell proliferation and inducing a G1 arrest. The enforced expression of MYT1L promoted CXCR1 transcription in DNA-PK-normal cells but attenuated transcription in DNA-PK-deficient cells. Bioinformatics analysis predicted a MYT1L-binding sequence at the CXCR1 promoter. The functional dependence of MYT1L on DNA-PK in CXCR1 transcription was validated by luciferase assay. Although the expression of CXCR1 was lower in M059J cells as compared to M059K cells, it was higher than in normal brain tissue. The CXCR1 ligands interleukin 8 (IL-8) and GRO protein alpha (GROα) expressed in M059J and M059K cells may signal through the extracellular signal-regulated kinase 1/2 (ERK1/2) pathway that can be blocked by CXCR1 siRNA. Our findings demonstrate the existence of a positive feedback DNA-PK/MYT1L-CXCR1-ERK1/2 proliferation loop in glioblastoma cells that may represent a pharmacological target loop for therapeutic intervention.

摘要

胶质母细胞瘤是成人中最常见的原发性脑肿瘤。我们之前的研究揭示了髓磷脂转录因子1样蛋白(MYT1L)与DNA依赖性蛋白激酶(DNA-PK)在p21转录调控中的功能相互作用。然而,这种功能相互作用在胶质母细胞瘤中的作用在很大程度上仍不清楚。在这里,我们使用具有正常DNA-PK(HEK293和M059K)或缺乏DNA-PK(M059J)的细胞系作为模型系统,通过多种传统技术证明了在胶质母细胞瘤的正反馈增殖信号回路中,DNA-PK依赖性激活MYT1L对控制CXC趋化因子受体1(CXCR1)转录的重要性。在具有正常DNA-PK的细胞中,MYT1L通过促进细胞增殖、抑制细胞凋亡和缩短细胞周期S期而发挥癌基因作用。然而,在缺乏DNA-PK的细胞中,MYT1L通过抑制细胞增殖和诱导G1期停滞而发挥肿瘤抑制作用。MYT1L的强制表达促进了DNA-PK正常细胞中CXCR1的转录,但减弱了DNA-PK缺陷细胞中的转录。生物信息学分析预测了CXCR1启动子处的一个MYT1L结合序列。荧光素酶测定验证了MYT1L在CXCR1转录中对DNA-PK的功能依赖性。尽管与M059K细胞相比,M059J细胞中CXCR1的表达较低,但高于正常脑组织。在M059J和M059K细胞中表达的CXCR1配体白细胞介素8(IL-8)和GRO蛋白α(GROα)可能通过细胞外信号调节激酶1/2(ERK1/2)途径发出信号,该途径可被CXCR1 siRNA阻断。我们的研究结果表明,胶质母细胞瘤细胞中存在一个正反馈DNA-PK/MYT1L-CXCR1-ERK1/2增殖回路,这可能代表了一个用于治疗干预的药理学靶点回路。

https://cdn.ncbi.nlm.nih.gov/pmc/blobs/a5df/12072392/4b23d150a0c1/ijms-26-04398-g001a.jpg

文献AI研究员

20分钟写一篇综述,助力文献阅读效率提升50倍。

立即体验

用中文搜PubMed

大模型驱动的PubMed中文搜索引擎

马上搜索

文档翻译

学术文献翻译模型,支持多种主流文档格式。

立即体验