Suppr超能文献

心力衰竭中铁缺乏的治疗——挑战与治疗方案

Iron Deficiency Treatment in Heart Failure-Challenges and Therapeutic Solutions.

作者信息

Anghel Lucreția, Dinu Ciprian, Patraș Diana, Ciubară Anamaria, Chiscop Iulia

机构信息

Saint Apostle Andrew Emergency County Clinical Hospital, 177 Brailei St., 800578 Galati, Romania.

Faculty of Medicine and Pharmacy, "Dunărea de Jos" University, 35 AI Cuza St., 800010 Galati, Romania.

出版信息

J Clin Med. 2025 Apr 24;14(9):2934. doi: 10.3390/jcm14092934.

Abstract

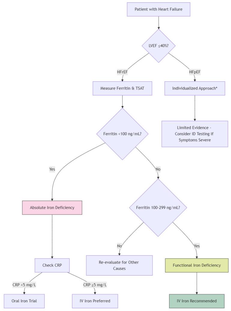
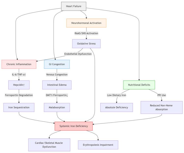
Iron deficiency (ID) is a common comorbidity in heart failure (HF), affecting nearly 50% of patients and worsening symptoms, exercise capacity, and prognosis. This review summarizes recent evidence from meta-analyses, clinical trials, and guidelines on the pathophysiology, diagnosis, and treatment of ID in HF. ID in HF results from chronic inflammation, intestinal congestion, and impaired iron metabolism. Diagnosis is based on serum ferritin and transferrin saturation (TSAT) levels. While oral iron therapy has limited efficacy, intravenous iron, particularly ferric carboxymaltose and ferric derisomaltose, improves symptoms and exercise tolerance and reduces hospitalizations. Timely diagnosis and treatment of ID in HF are essential. Intravenous iron is the preferred therapeutic approach, but further research is needed to optimize long-term management.

摘要

缺铁(ID)是心力衰竭(HF)中常见的合并症,影响近50%的患者,并使症状、运动能力和预后恶化。本综述总结了来自荟萃分析、临床试验和指南的关于心力衰竭中缺铁的病理生理学、诊断和治疗的最新证据。心力衰竭中的缺铁是由慢性炎症、肠道充血和铁代谢受损引起的。诊断基于血清铁蛋白和转铁蛋白饱和度(TSAT)水平。虽然口服铁剂治疗效果有限,但静脉注射铁剂,特别是羧麦芽糖铁和去铁胺麦芽糖铁,可改善症状和运动耐量,并减少住院次数。及时诊断和治疗心力衰竭中的缺铁至关重要。静脉注射铁剂是首选的治疗方法,但需要进一步研究以优化长期管理。

https://cdn.ncbi.nlm.nih.gov/pmc/blobs/a519/12073009/a179c610a256/jcm-14-02934-g001.jpg

文献AI研究员

20分钟写一篇综述,助力文献阅读效率提升50倍。

立即体验

用中文搜PubMed

大模型驱动的PubMed中文搜索引擎

马上搜索

文档翻译

学术文献翻译模型,支持多种主流文档格式。

立即体验