Suppr超能文献

在复杂的社会文化背景下确保受影响人群公平获得优质的艾滋病毒护理:来自尼日利亚的经验教训。

Ensuring equitable access to quality HIV care for affected populations in complex sociocultural settings: Lessons from Nigeria.

作者信息

Salihu Abdulsamad, Jahun Ibrahim, Olusegun Oyedeji David, Fajemisin Wole, Idogho Omokhudu, Shehu Samira, Anyanti Jennifer

机构信息

Society for Family Health, Abuja Nigeria.

Rady Faculty of Health Sciences, University of Manitoba, Winnipeg Canada.

出版信息

PLoS One. 2025 May 14;20(5):e0319807. doi: 10.1371/journal.pone.0319807. eCollection 2025.

Abstract

BACKGROUND

HIV infection remains one of the major diseases of public health importance globally with an estimated 40.4 million deaths and 39 million people living with the virus by 2022. About 40 countries are on track to achieve a 95% reduction in AIDS-related mortality by 2030. This progress is however challenged by sub-optimal progress among affected populations (AP), also known as key populations (AP). Society for Family Health (SFH), with about 3 decades of experiences in AP program present in this paper an account of key strategies and innovations in adapting its service provisioning efforts to rapidly changing socio-cultural and political barriers to service delivery among AP in northern Nigeria.

METHODS

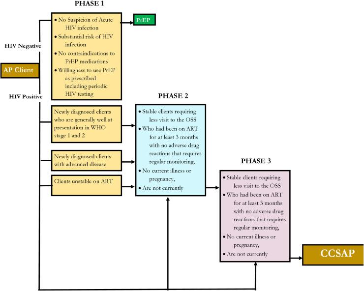
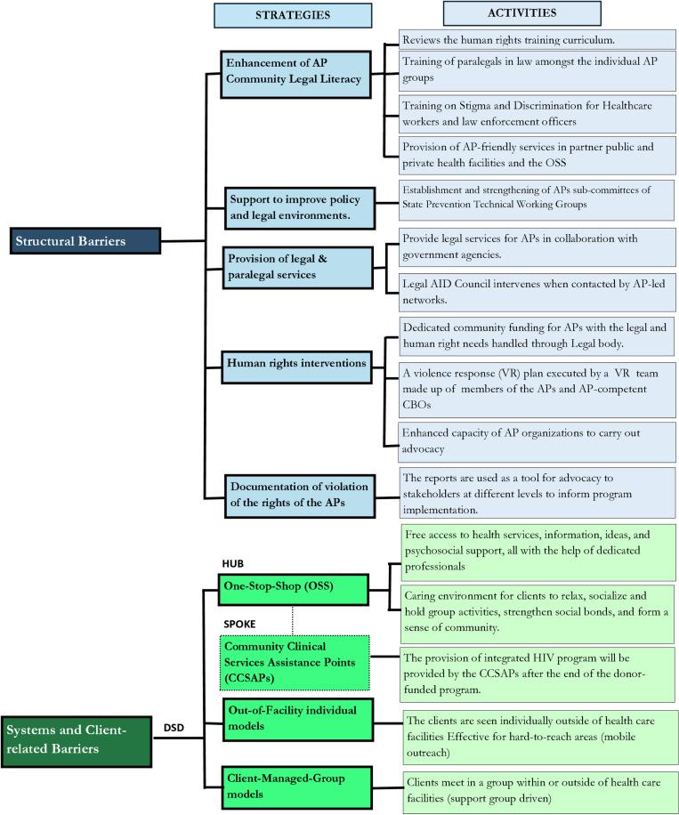
SFH is an indigenous nonprofit, non-political, non-governmental organization in Nigeria that has pioneered HIV interventions among AP across most parts of Nigeria. SFH has successfully tailored its interventions to the unique cultural and religious diversity of Nigeria. The predominantly Islamic-orientated population in the northern part of the country and the Christian-oriented population in the southern part, which is culturally inclined to Western orientations, have all been considered in SFH's comprehensive approach instilling confidence in the effectiveness of its strategies. SFH implemented 3 key strategies to circumvent pervasive socio-cultural and political barriers that hindered successful AP program implementation in northern Nigeria by addressing structural barriers, systems barriers (service-provider and client-related barriers) and by deployment of innovations to optimize program performance. For the purposes of this retrospective cross-sectional study, deidentified routine aggregate program data was utilized to conduct secondary data analysis.

RESULTS

Between 2019 - 2023, SFH tested a total of 324,391 AP of whom 30,581 were found to be HIV positives yielding overall positivity rate of 9.4%. People who inject drugs (PWID) demonstrated sustained high positivity rate over the 5 years. About 80% of those initiated on treatment were female sex workers (FSW) and men who have sex with men (MSM) contributing to 41.8% and 38.5% respectively. Year on year, the number of AP receiving ART more than doubled in 2020 and grew by 85%, 43% and 30% in 2021, 2022 and 2023 respectively. There was progressive increase in VL testing coverage between Year 1 - Year 3 across all the three AP typologies and then steady decline between Year 4 - Year 5. Between Year 1 - Year 2 the viral load suppression was at 91% with remarkable improvement to 97% in Year 3 and Year 4 and at 99% in Year 5.

CONCLUSION

The implementation of people-centered, evidence-driven, culturally, and religiously sensitive program enabled SFH to reach a high number of AP in northern Nigeria. This helps improve equity in access to care by AP. There are specific program areas that need continuous improvement including strategies to reach MSM to avoid the evolution of new structural barriers; expansion of PWID programming to optimize all aspects of harm reduction; and sustained sensitization, education, and awareness creation among AP to improve uptake of PrEP and other prevention and care services.

摘要

背景

艾滋病毒感染仍然是全球具有重大公共卫生意义的主要疾病之一,到2022年估计有4040万人死亡,3900万人感染该病毒。约40个国家有望到2030年将与艾滋病相关的死亡率降低95%。然而,受影响人群(AP),也称为重点人群,进展不理想,给这一进展带来了挑战。家庭健康协会(SFH)在AP项目方面拥有约30年经验,本文介绍了该协会在尼日利亚北部调整其服务提供工作以应对AP中迅速变化的社会文化和政治服务提供障碍时所采用的关键战略和创新举措。

方法

SFH是尼日利亚的一个本土非营利、非政治、非政府组织,在尼日利亚大部分地区率先对AP开展艾滋病毒干预措施。SFH成功地根据尼日利亚独特的文化和宗教多样性调整了其干预措施。该国北部以伊斯兰教为主的人口以及南部倾向西方文化的基督教人口,都在SFH的综合方法中得到了考虑,这使其战略的有效性更具说服力。SFH实施了3项关键战略,通过解决结构性障碍、系统障碍(与服务提供者和客户相关的障碍)以及采用创新措施来优化项目绩效,以规避阻碍尼日利亚北部AP项目成功实施的普遍社会文化和政治障碍。为了进行这项回顾性横断面研究,利用去识别化的常规汇总项目数据进行二次数据分析。

结果

2019年至2023年期间,SFH共检测了324391名AP,其中30581人被检测出艾滋病毒呈阳性,总体阳性率为9.4%。注射毒品者(PWID)在这5年中呈现持续的高阳性率。开始接受治疗的人中约80%是女性性工作者(FSW)和男男性行为者(MSM),分别占41.8%和38.5%。逐年来看,接受抗逆转录病毒治疗的AP数量在2020年增加了一倍多,并在2021年、2022年和2023年分别增长了85%、43%和30%。在所有三种AP类型中,第1年至第3年病毒载量检测覆盖率逐步上升,然后在第4年至第5年稳步下降。第1年至第2年病毒载量抑制率为91%,第3年和第4年显著提高到97%,第5年为99%。

结论

以人为主、基于证据、具有文化和宗教敏感性的项目实施使SFH能够接触到尼日利亚北部大量的AP。这有助于提高AP获得护理的公平性。有一些特定的项目领域需要持续改进,包括接触男男性行为者以避免形成新的结构性障碍的策略;扩大针对注射毒品者的项目以优化减少伤害的各个方面;以及在AP中持续开展宣传、教育和提高认识活动,以促进暴露前预防(PrEP)及其他预防和护理服务的采用。

https://cdn.ncbi.nlm.nih.gov/pmc/blobs/301f/12077709/6d72d4f8862d/pone.0319807.g001.jpg

文献AI研究员

20分钟写一篇综述,助力文献阅读效率提升50倍。

立即体验

用中文搜PubMed

大模型驱动的PubMed中文搜索引擎

马上搜索

文档翻译

学术文献翻译模型,支持多种主流文档格式。

立即体验