Suppr超能文献

用于再生研究的疣螈转录组组装及功能注释的改进

Improved transcriptome assembly and functional annotation of Pleurodeles waltl for regeneration research.

作者信息

Yassouf Mhd Yousuf, Kinoshita Akira, Hasan Md Mahmudul, Li Tao-Sheng

机构信息

Department of Stem Cell Biology, Nagasaki University Graduate School of Biomedical Sciences, Sakamoto, Nagasaki, Japan.

Department of Stem Cell Biology, Atomic Bomb Disease Institute, Sakamoto, Nagasaki, Japan.

出版信息

PLoS One. 2025 May 14;20(5):e0323196. doi: 10.1371/journal.pone.0323196. eCollection 2025.

Abstract

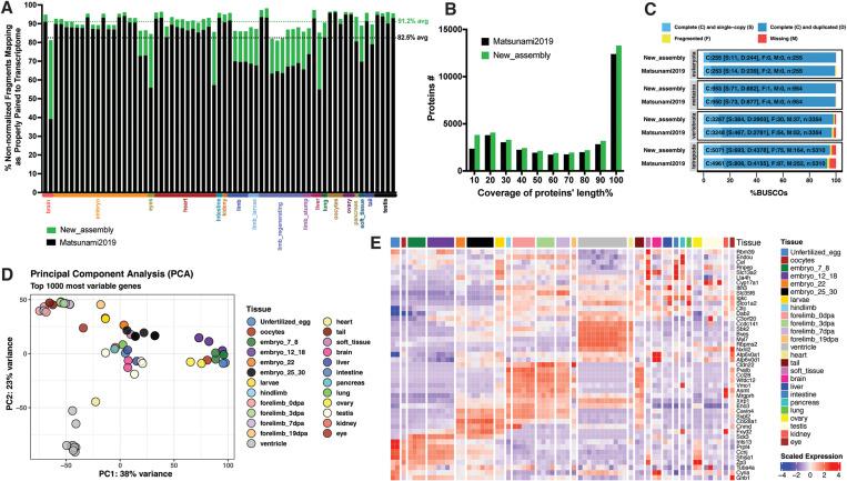
In this study, we present an updated transcriptome assembly for the Iberian ribbed newt, Pleurodeles waltl (P. waltl), a widely used model organism in regeneration research. The existing publicly available transcriptome for this species is limited by the inclusion of only three libraries from the limb and two from the heart, tissues of particular interest for regeneration studies. Additionally, the previous annotation was limited, reducing the utility of the dataset for further in-depth research. To provide a more complete transcriptome with a more comprehensive annotation, we utilized 58 previously published and 9 newly sequenced libraries, expanding the available transcriptomic data for key tissues, especially limb and heart tissues. Our assessment demonstrates that the new assembly offers a more comprehensive representation of reads and proteins compared to previous versions. Furthermore, we significantly improved the functional annotation by using the Trinotate pipeline, which includes the identification of complete ORFs, Pfam motifs, gene names, GO terms, and KEGG Orthology, facilitating more robust transcriptomic analyses. We also examined various stages of limb regeneration and development, gaining insights into the key signaling pathways involved. This work provides a valuable resource for researchers investigating the molecular mechanisms underlying P. waltl's regenerative abilities, enabling more detailed gene expression studies and broader biological insights.

摘要

在本研究中,我们展示了伊比利亚肋突螈(Pleurodeles waltl,简称P. waltl)的更新转录组组装,它是再生研究中广泛使用的模式生物。该物种现有的公开转录组受到限制,仅包含来自肢体的三个文库和来自心脏的两个文库,而这两个组织是再生研究特别感兴趣的。此外,先前的注释有限,降低了该数据集用于进一步深入研究的效用。为了提供一个具有更全面注释的更完整转录组,我们利用了58个先前发表的文库和9个新测序的文库,扩展了关键组织(特别是肢体和心脏组织)的可用转录组数据。我们的评估表明,与先前版本相比,新的组装提供了对 reads 和蛋白质更全面的表征。此外,我们通过使用 Trinotate 管道显著改进了功能注释,该管道包括完整 ORF、Pfam 基序、基因名称、GO 术语和KEGG直系同源物的识别,有助于进行更强大的转录组分析。我们还研究了肢体再生和发育的各个阶段,深入了解了其中涉及的关键信号通路。这项工作为研究P. waltl再生能力背后分子机制的研究人员提供了宝贵资源,有助于进行更详细 的基因表达研究和更广泛的生物学洞察。

https://cdn.ncbi.nlm.nih.gov/pmc/blobs/ed85/12077673/b6e916129972/pone.0323196.g001.jpg

文献AI研究员

20分钟写一篇综述,助力文献阅读效率提升50倍。

立即体验

用中文搜PubMed

大模型驱动的PubMed中文搜索引擎

马上搜索

文档翻译

学术文献翻译模型,支持多种主流文档格式。

立即体验