Suppr超能文献

细胞焦亡在川崎病中的机制作用:免疫失调的综合生物信息学分析、基于机器学习的生物标志物发现、加权基因共表达网络分析及药物重利用见解

Mechanistic role of pyroptosis in Kawasaki disease: An integrative bioinformatics analysis of immune dysregulation, machine learning-based biomarker discovery, WGCNA, and drug repurposing insights.

作者信息

Wang Chen, Wu Qinchao, Chen Jie, Wang Jun, Li Dan

机构信息

Department of Pediatric Internal, Affiliated Hospital of Anhui West Health Vocational College, Lu'an, China.

Internal Medicine Teaching and Research Office, Clinical Medicine Department, West Anhui Health Vocational College, Lu'an, China.

出版信息

PLoS One. 2025 May 14;20(5):e0323597. doi: 10.1371/journal.pone.0323597. eCollection 2025.

Abstract

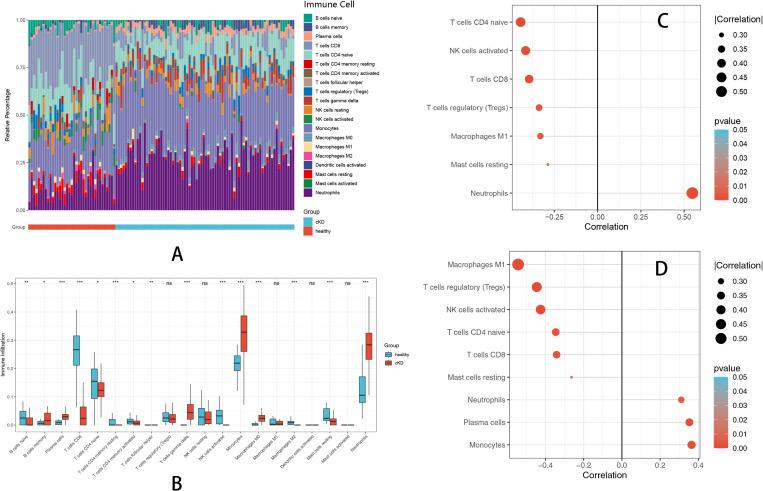
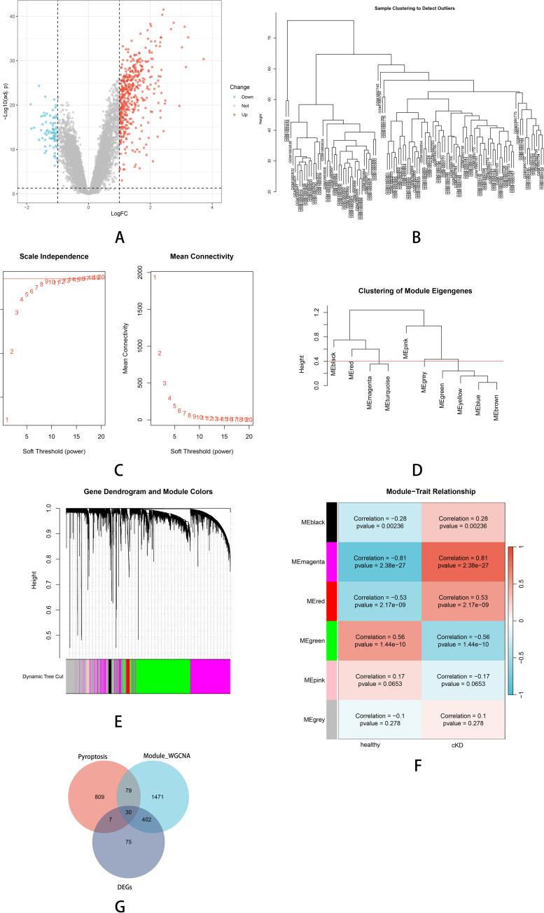
Kawasaki disease (KD) is an acute vasculitis that primarily affects children under five and is a leading cause of acquired heart disease in this age group. Despite the standard treatment with intravenous immunoglobulin (IVIG), approximately 10-20% of patients exhibit IVIG resistance, leading to persistent inflammation and an increased risk of coronary artery aneurysms(CAA). The underlying molecular mechanisms driving KD, particularly the role of pyroptosis, remain incompletely understood. In this study, we employed integrative bioinformatics approaches to investigate the mechanistic role of pyroptosis in KD. By analyzing transcriptomic datasets, we identified differentially expressed genes (DEGs) associated with pyroptosis and immune dysregulation. Weighted Gene Co-Expression Network Analysis (WGCNA) was utilized to uncover key co-expressed gene modules, followed by functional enrichment analyses to explore the biological significance of these genes. Through machine learning-based biomarker discovery, we identified MYD88 and S100A12 as critical pyroptosis-related genes in KD. Their diagnostic potential was validated using external datasets, and their involvement in immune cell infiltration was assessed through computational deconvolution techniques. Furthermore, drug repurposing analysis and molecular docking simulations suggested that Atogepant, Ubrogepant, and Zanubrutinib could serve as potential therapeutic candidates targeting S100A12 and MYD88. These findings provide novel insights into the molecular pathogenesis of KD and highlight potential biomarkers and therapeutic targets for improving KD diagnosis and treatment strategies.

摘要

川崎病(KD)是一种主要影响五岁以下儿童的急性血管炎,是该年龄组后天性心脏病的主要病因。尽管采用静脉注射免疫球蛋白(IVIG)进行标准治疗,但仍有大约10%-20%的患者表现出IVIG抵抗,导致炎症持续存在以及冠状动脉瘤(CAA)风险增加。驱动KD的潜在分子机制,尤其是细胞焦亡的作用,仍未完全明确。在本研究中我们采用综合生物信息学方法来研究细胞焦亡在KD中的作用机制。通过分析转录组数据集,我们鉴定出了与细胞焦亡和免疫失调相关的差异表达基因(DEG)。利用加权基因共表达网络分析(WGCNA)来揭示关键的共表达基因模块,随后进行功能富集分析以探究这些基因的生物学意义。通过基于机器学习的生物标志物发现,我们确定MYD88和S100A12是KD中关键的细胞焦亡相关基因。使用外部数据集验证了它们的诊断潜力,并通过计算反卷积技术评估了它们在免疫细胞浸润中的作用。此外,药物再利用分析和分子对接模拟表明,阿托格潘、乌布罗格潘和泽布替尼可作为靶向S100A12和MYD88的潜在治疗候选药物。这些发现为KD的分子发病机制提供了新的见解,并突出了潜在的生物标志物和治疗靶点,以改善KD的诊断和治疗策略。

https://cdn.ncbi.nlm.nih.gov/pmc/blobs/f41a/12077800/38a7c7666007/pone.0323597.g001.jpg

文献AI研究员

20分钟写一篇综述,助力文献阅读效率提升50倍。

立即体验

用中文搜PubMed

大模型驱动的PubMed中文搜索引擎

马上搜索

文档翻译

学术文献翻译模型,支持多种主流文档格式。

立即体验