Suppr超能文献

可视化HSP70调控的温和光热疗法用于协同肿瘤治疗:一种精确的时空温和温度光热消融策略。

Visualization of HSP70-regulated mild-photothermal therapy for synergistic tumor treatment: a precise space-time mild-temperature photothermal ablation strategy.

作者信息

Zhang Binyue, Ma Yanchun, Liu Qi, Wu Shutong, Chen Lin, Jiang Chunmei, Chen Haonan, Jia Hongyan, Zheng Ziliang, Zhang Ruiping

机构信息

Laboratory of Molecular Imaging, Fifth Hospital of Shanxi Medical University (Shanxi Provincial People's Hospital), Taiyuan, 030000, China.

Department of Breast Surgery, First Hospital of Shanxi Medical University, Taiyuan, 030000, China.

出版信息

J Nanobiotechnology. 2025 May 14;23(1):347. doi: 10.1186/s12951-025-03379-x.

Abstract

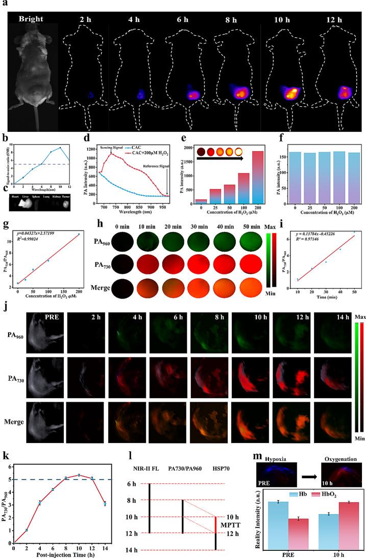
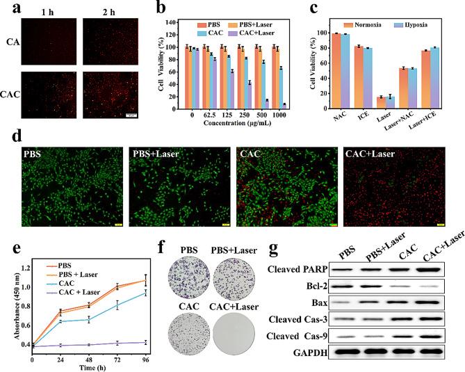
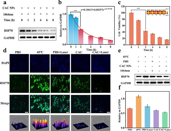
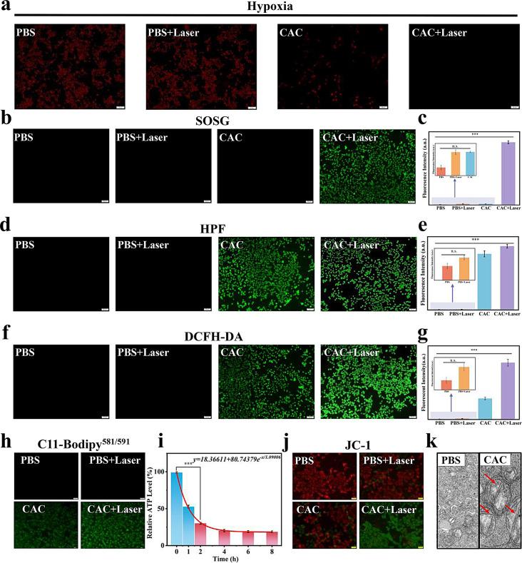
Mild-temperature photothermal therapy (MPTT) advances anticancer management by regulating reactive oxygen species (ROS) and lipid peroxides (LPO) to inhibit the overexpression of heat shock protein 70 (HSP70), thus decreasing the cellular heat resistance and increasing the efficacy of tumor ablation. However, formidable challenge remains on the traditional MPTT without imaging-guided optimal treatment time point, thus inadequate HSP70 blockage would potentially further diminish the effectiveness of MPTT. Herein, a novel biomimetic nanoprobe (Cu-ABTS@CCMs) is developed, based on encapsulating the multifunctional Cu nanoparticles and ROS-responsive 2,2'-azino-bis (3-ethylbenzothiazole-6- sulphonic acid) (ABTS) within cancer cell membranes (CCMs) to ensure second near-infrared photoacoustic (NIR-II PA) imaging-guided precise MPTT time point. The core Cu nanoparticles achieve highly effective HSP70 blockage via a nearly simultaneous cascade of photocatalytic O-generation and dual ROS/LPO accumulation. Triggered by self-enhanced ROS/LPO up-regulation, the ABTS can correspondingly oxidize to ABTS•, which further leads the real-time ratiometric PA signals (ABTS•-PA730/Cu-PA960) that show highly accurate visualization of ROS and quantitatively convert into dynamic tracking of the changes in HSP70 blockage. The intelligent dual-modality imaging information will provide more possibilities for the optimal time-point and site-specificity of MPTT and potential avenues for the development of clinical breast cancer treatments.

摘要

温和温度光热疗法(MPTT)通过调节活性氧(ROS)和脂质过氧化物(LPO)来抑制热休克蛋白70(HSP70)的过表达,从而推进抗癌治疗,进而降低细胞耐热性并提高肿瘤消融效果。然而,传统的MPTT在没有成像引导的最佳治疗时间点方面仍面临巨大挑战,因此HSP70阻断不足可能会进一步削弱MPTT的有效性。在此,基于将多功能铜纳米颗粒和ROS响应性2,2'-偶氮双(3-乙基苯并噻唑-6-磺酸)(ABTS)封装在癌细胞膜(CCM)中,开发了一种新型仿生纳米探针(Cu-ABTS@CCMs),以确保在近红外二区光声(NIR-II PA)成像引导下实现精确的MPTT时间点。核心铜纳米颗粒通过几乎同时发生的光催化产氧和ROS/LPO双重积累实现高效的HSP70阻断。由自增强的ROS/LPO上调触发,ABTS可相应氧化为ABTS•,这进一步产生实时比率光声信号(ABTS•-PA730/Cu-PA960),该信号能高度准确地可视化ROS,并定量转化为对HSP70阻断变化的动态跟踪。这种智能双模态成像信息将为MPTT的最佳时间点和位点特异性提供更多可能性,并为临床乳腺癌治疗的发展提供潜在途径。

https://cdn.ncbi.nlm.nih.gov/pmc/blobs/39d3/12076834/baace95fb313/12951_2025_3379_Sch1_HTML.jpg

文献AI研究员

20分钟写一篇综述,助力文献阅读效率提升50倍。

立即体验

用中文搜PubMed

大模型驱动的PubMed中文搜索引擎

马上搜索

文档翻译

学术文献翻译模型,支持多种主流文档格式。

立即体验