Suppr超能文献

lncSLERT通过RBM15介导的m6A修饰下调HUNK表达促进结直肠癌肝转移。

lncSLERT Promotes Liver Metastasis in Colorectal Cancer by Down-Regulating HUNK Expression via RBM15-Mediated m6A Modification.

作者信息

Wang Lin, Zhao Liming, Liu Jialiang, Cheng Pu, Han Mingyu, Zheng Zhaoxu

机构信息

The State Key Laboratory of Molecular Oncology, National Cancer Center/National Clinical Research Center for Cancer/Cancer Hospital, Chinese Academy of Medical Sciences and Peking Union Medical College, Beijing, 100021, People's Republic of China.

Department of Colorectal Surgery, National Cancer Center/National Clinical Research Center for Cancer/ Cancer Hospital, Chinese Academy of Medical Sciences and Peking Union Medical College, Beijing, People's Republic of China.

出版信息

Onco Targets Ther. 2025 May 9;18:631-646. doi: 10.2147/OTT.S514001. eCollection 2025.

Abstract

BACKGROUND

Metastasis is a hallmark of cancer and the leading cause of cancer-related mortality. However, the mechanism underlying liver metastasis in colorectal cancer (CRC) remains incompletely understood. This study explores the role of long non-coding RNA (lncRNA) SLERT in promoting CRC liver metastasis by downregulating HUNK expression.

METHODS

SLERT expression levels in CRC tissues were analyzed and correlated with patient survival outcomes. Functional assays, including migration and invasion assays, were performed to assess the impact of SLERT knockdown and overexpression on metastatic behavior. Mechanistic studies examined SLERT's interaction with the RNA-binding protein RBM15 and its effect on HUNK mRNA stability. The subcellular localization of SLERT was also determined.

RESULTS

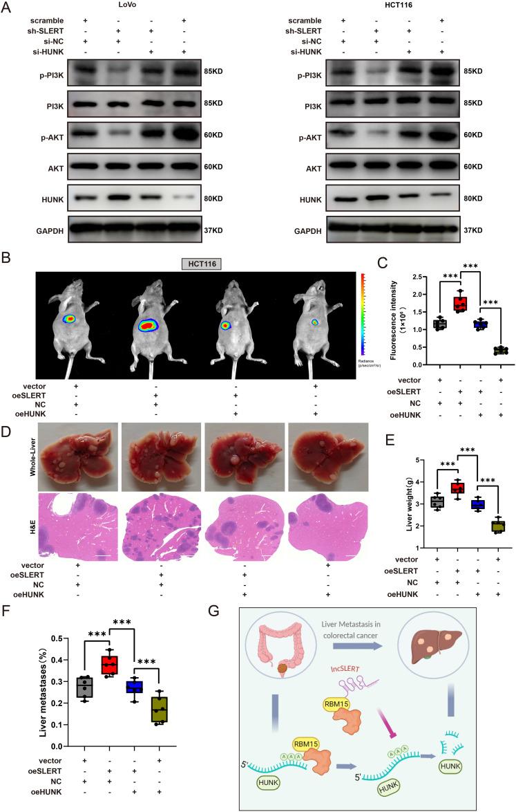
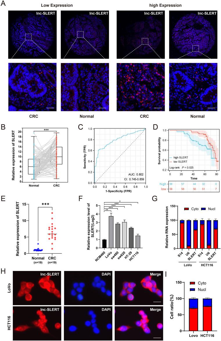
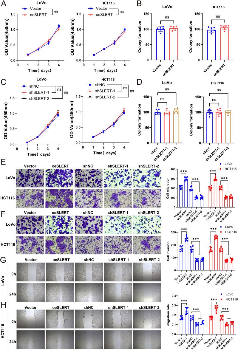
SLERT was significantly upregulated in CRC tissues and associated with poor survival outcomes. Silencing SLERT inhibited CRC cell migration and invasion, whereas its overexpression enhanced these metastatic properties. Mechanistically, SLERT interacted with RBM15, impairing its ability to stabilize HUNK mRNA, leading to decreased HUNK expression and increased metastatic potential. SLERT was primarily localized in the cytoplasm, indicating its active role in gene regulation within the tumor microenvironment.

CONCLUSION

LERT promotes liver metastasis in CRC by downregulating HUNK expression through RBM15-mediated mRNA destabilization. These findings suggest that SLERT could serve as a diagnostic biomarker and therapeutic target. Targeting SLERT or restoring HUNK expression may provide novel strategies to combat CRC liver metastasis and improve patient prognosis.

摘要

背景

转移是癌症的一个标志,也是癌症相关死亡的主要原因。然而,结直肠癌(CRC)肝转移的潜在机制仍未完全明确。本研究探讨长链非编码RNA(lncRNA)SLERT通过下调HUNK表达促进CRC肝转移的作用。

方法

分析CRC组织中SLERT的表达水平,并将其与患者生存结果相关联。进行了包括迁移和侵袭试验在内的功能试验,以评估SLERT敲低和过表达对转移行为的影响。机制研究检测了SLERT与RNA结合蛋白RBM15的相互作用及其对HUNK mRNA稳定性的影响。还确定了SLERT的亚细胞定位。

结果

SLERT在CRC组织中显著上调,并与不良生存结果相关。沉默SLERT可抑制CRC细胞迁移和侵袭,而其过表达则增强了这些转移特性。机制上,SLERT与RBM15相互作用,损害其稳定HUNK mRNA的能力,导致HUNK表达降低和转移潜能增加。SLERT主要定位于细胞质,表明其在肿瘤微环境中的基因调控中发挥积极作用。

结论

SLERT通过RBM15介导的mRNA去稳定作用下调HUNK表达,从而促进CRC肝转移。这些发现表明,SLERT可作为一种诊断生物标志物和治疗靶点。靶向SLERT或恢复HUNK表达可能为对抗CRC肝转移和改善患者预后提供新策略。

https://cdn.ncbi.nlm.nih.gov/pmc/blobs/15e6/12075449/565338a1a5c8/OTT-18-631-g0001.jpg

文献AI研究员

20分钟写一篇综述,助力文献阅读效率提升50倍。

立即体验

用中文搜PubMed

大模型驱动的PubMed中文搜索引擎

马上搜索

文档翻译

学术文献翻译模型,支持多种主流文档格式。

立即体验