Suppr超能文献

黄葵胶囊通过Keap1/Nrf2/HO-1途径调节色氨酸代谢以改善糖尿病肾病。

Huangkui capsules regulate tryptophan metabolism to improve diabetic nephropathy through the Keap1/Nrf2/HO-1 pathway.

作者信息

Su Jiayu, Zhang Ying, Wang Xuan, Hu Xiaochao, Zhou Ke, Zhu Huimin, Liu Ehu, Liu Shijia

机构信息

The Affiliated Hospital of Nanjing University of Chinese Medicine, Jiangsu Province Hospital of Chinese Medicine, Nanjing, Jiangsu, China.

College of Pharmacy, China Pharmaceutical University, Nanjing, Jiangsu, China.

出版信息

Front Pharmacol. 2025 Apr 30;16:1535352. doi: 10.3389/fphar.2025.1535352. eCollection 2025.

Abstract

BACKGROUND

Diabetic nephropathy (DN) is a serious complication of diabetes and one of the leading causes of end-stage renal disease. Huangkui capsule (HKC), a traditional Chinese patent medicine, is widely used in clinical practice for the treatment of chronic glomerulonephritis. However, the therapeutic effects and underlying mechanisms of HKC in DN remain poorly understood.

METHODS

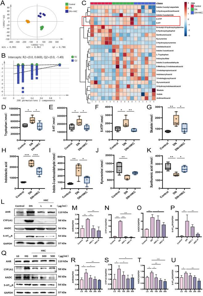
DN was induced in db/db mice, which were randomly divided into the DN, HKC-L, HKC-H and IRB groups, and db/m mice served as the Control group. Biochemical indices of blood and urine samples from the mice were measured, and HE staining, Masson staining and PAS staining were used to verify the anti-DN effect of HKC. The levels of ROS and the expression of Nrf pathway-related proteins and mRNAs were detected. Metabonomic analysis was used to investigate the role of tryptophan metabolism in the regulation of DN by HKC. HK-2 cells were used to establish a model of high-glucose (HG) injury , and HKC treatment was given for supplementary verification. Sarpogrelate hydrochloride (SH) combined with HKC, a 5-HTR inhibitor, was used to verify the effect of the 5-HT pathway in an model.

RESULTS

Treatment with HKC significantly inhibited the increase in blood glucose and Urinary albumin/creatinine ratio (UACR), improved kidney injury signs in mice, reduced the level of ROS and improved oxidative stress injury through the Keap1/ Nrf/HO-1 pathway. Metabonomic analysis revealed that tryptophan metabolism is involved in the process by which HKC improves DN, and HKC can regulate the 5-HT pathway to improve the renal injury by oxidative stress regulation. HKC treatment also significantly improved the renal and oxidative stress injuries in HG HK-2 cell model through the Nrf pathway . SH administration revealed that inhibiting 5-HTR could significantly inhibit the synthesis of 5-HT and improve the renal injury induced by HG.

CONCLUSION

Our study demonstrate that HKC can inhibit kidney injury and oxidative stress injury in db/db mice and HK-2 cells by regulating tryptophan metabolism and the Keap1/Nrf/HO-1 pathway, which provides new insight for the clinical use of HKC for treatment of DN.

摘要

背景

糖尿病肾病(DN)是糖尿病的一种严重并发症,也是终末期肾病的主要病因之一。黄葵胶囊(HKC)是一种中成药,在临床实践中广泛用于治疗慢性肾小球肾炎。然而,HKC治疗DN的疗效及潜在机制仍知之甚少。

方法

将db/db小鼠诱导为DN模型,随机分为DN组、HKC低剂量组、HKC高剂量组和厄贝沙坦组,db/m小鼠作为对照组。检测小鼠血液和尿液样本的生化指标,采用苏木精-伊红(HE)染色、Masson染色和过碘酸雪夫(PAS)染色验证HKC的抗DN作用。检测活性氧(ROS)水平以及核因子E2相关因子(Nrf)通路相关蛋白和mRNA的表达。采用代谢组学分析研究色氨酸代谢在HKC调节DN中的作用。利用人肾小管上皮细胞(HK-2细胞)建立高糖(HG)损伤模型,并给予HKC处理进行补充验证。使用5-羟色胺受体(5-HTR)抑制剂盐酸沙格雷酯(SH)联合HKC,在模型中验证5-羟色胺(5-HT)通路的作用。

结果

HKC治疗显著抑制血糖升高和尿白蛋白/肌酐比值(UACR),改善小鼠肾脏损伤体征,降低ROS水平,并通过 Kelch样环氧氯丙烷相关蛋白1(Keap1)/Nrf/血红素加氧酶-1(HO-1)通路改善氧化应激损伤。代谢组学分析显示,色氨酸代谢参与HKC改善DN的过程,且HKC可调节5-HT通路,通过氧化应激调节改善肾脏损伤。HKC处理还通过Nrf通路显著改善HG HK-2细胞模型中的肾脏和氧化应激损伤。给予SH显示,抑制5-HTR可显著抑制5-HT的合成,并改善HG诱导的肾脏损伤。

结论

我们的研究表明,HKC可通过调节色氨酸代谢和Keap1/Nrf/HO-1通路抑制db/db小鼠和HK-2细胞中的肾脏损伤和氧化应激损伤,这为HKC临床治疗DN提供了新的见解。

https://cdn.ncbi.nlm.nih.gov/pmc/blobs/0768/12075421/647736194dcc/fphar-16-1535352-g001.jpg

文献AI研究员

20分钟写一篇综述,助力文献阅读效率提升50倍。

立即体验

用中文搜PubMed

大模型驱动的PubMed中文搜索引擎

马上搜索

文档翻译

学术文献翻译模型,支持多种主流文档格式。

立即体验