Suppr超能文献

接种可改善快速砂滤池启动过程中的微生物除锰效果。

Inoculation Improves Microbial Manganese Removal during the Start-Up of Rapid Sand Filters.

作者信息

Haukelidsaeter Signe, Boersma Alje S, Behrends Thilo, Lenstra Wytze K, van Helmond Niels A G M, Piso Lina, Schoonenberg Frank, van der Wielen Paul W J J, van Kessel Maartje A H J, Lücker Sebastian, Slomp Caroline P

机构信息

Department of Earth Sciences, Faculty of Geosciences, Utrecht University, P.O. Box 80021, 3508 TA Utrecht, The Netherlands.

Department of Microbiology, Radboud Institute of Biological and Environmental Science, Faculty of Science, Radboud University, P.O. Box 9010, 6500 GL Nijmegen, The Netherlands.

出版信息

ACS ES T Water. 2025 Apr 15;5(5):2479-2489. doi: 10.1021/acsestwater.5c00050. eCollection 2025 May 9.

Abstract

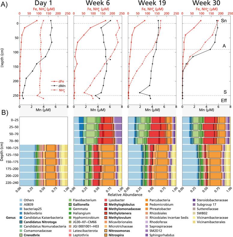
Long start-up times to achieve manganese removal in rapid sand filters can pose challenges for drinking water companies. This study assessed the start-up dynamics of manganese removal in two full-scale dual-media rapid sand filters treating groundwater containing iron, ammonium, and manganese. After inoculation with 20% biologically active coated sand, ammonium and manganese removal efficiencies of ∼60-70% and ∼30-50% were achieved, respectively. Complete removal of ammonium occurred after ∼8 weeks, but ∼17 and ∼25 weeks were required for manganese removal in the two filters. Full manganese removal, accompanied by manganese oxide formation on new grains, was achieved when ∼50% of the ammonium was removed within the anthracite layer. X-ray spectroscopy of manganese oxides in the mineral coatings indicated a dominance of biologically produced manganese oxide with a structure similar to that of δ-MnO, suggesting continuous microbial manganese oxidation in inoculated rapid sand filters. Concomitant changes in 16S rRNA gene profiles combined with qPCR and solute profiles suggest a key role for in both nitrification and manganese oxidation. We show that inoculation with biologically active filter medium enhances the efficiency of ammonium and manganese removal during filter start-up, offering a promising improvement strategy for rapid sand filters.

摘要

在快速砂滤池中实现锰去除所需的启动时间较长,这可能给饮用水公司带来挑战。本研究评估了两座处理含铁、铵和锰的地下水的全尺寸双层快速砂滤池中锰去除的启动动态。接种20%的生物活性涂层砂后,铵和锰的去除效率分别达到约60 - 70%和约30 - 50%。约8周后铵完全去除,但两座滤池中锰的去除分别需要约17周和25周。当无烟煤层内约50%的铵被去除时,实现了锰的完全去除,同时新颗粒上形成了锰氧化物。矿物涂层中锰氧化物的X射线光谱表明,生物产生的锰氧化物占主导,其结构类似于δ-MnO,这表明接种后的快速砂滤池中存在持续的微生物锰氧化。16S rRNA基因图谱的伴随变化与qPCR和溶质图谱相结合,表明 在硝化作用和锰氧化中都起着关键作用。我们表明,接种生物活性过滤介质可提高滤池启动期间铵和锰的去除效率,为快速砂滤池提供了一种有前景的改进策略。

https://cdn.ncbi.nlm.nih.gov/pmc/blobs/384e/12070406/e52f320c4c54/ew5c00050_0001.jpg

文献AI研究员

20分钟写一篇综述,助力文献阅读效率提升50倍。

立即体验

用中文搜PubMed

大模型驱动的PubMed中文搜索引擎

马上搜索

文档翻译

学术文献翻译模型,支持多种主流文档格式。

立即体验