Suppr超能文献

利用类脑内皮细胞分化来表征携带CS79iBRCA-n2 BRCA1突变的患者来源干细胞系。

Using a brain-like endothelial cell differentiation to characterize the CS79iBRCA-n2 BRCA1 mutated patient derived stem cell line.

作者信息

Alexander Natalie G, Buchanan Kylie A, Meyer Alexandra E, Mitterway Lauren M, Vanderburgh Caroline O, Rao Shreyas S, Kim Brandon J

机构信息

Department of Biological Sciences, University of Alabama, Tuscaloosa, AL, United States.

Department of Chemical and Biological Engineering, University of Alabama, Tuscaloosa, AL, United States.

出版信息

Front Cell Dev Biol. 2025 Apr 30;13:1516669. doi: 10.3389/fcell.2025.1516669. eCollection 2025.

Abstract

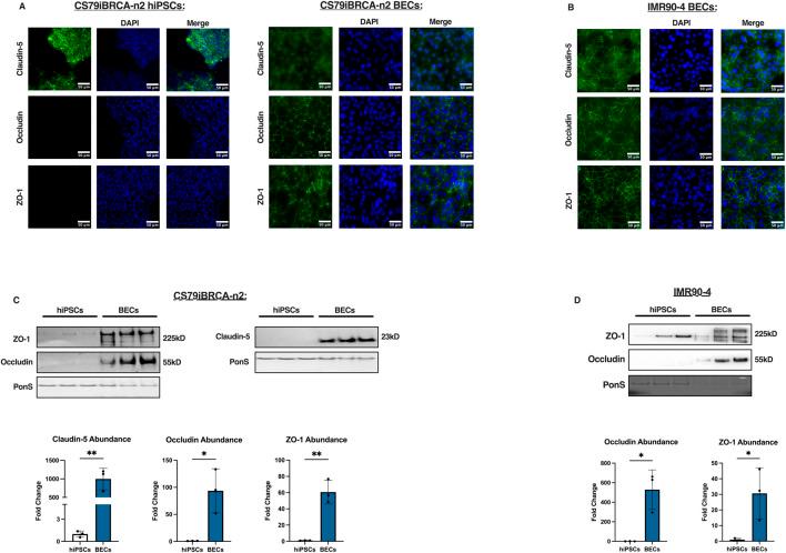
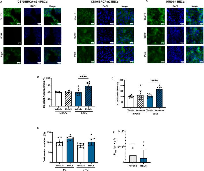
1/2 genes are considered tumor suppressor genes and help repair damaged DNA. Pathogenic germline mutations of genes are the most common hereditary cause of breast cancer and ovarian cancer. It has been established that mutations increase the risk of brain metastasis compared to the wildtype, and once metastasis occurs to the brain the disease is considered uncurable. The blood-brain barrier (BBB) is essential for maintaining and regulating homeostasis of the central nervous system and is composed of highly specialized brain endothelial cells. Using a human induced pluripotent stem cell (hiPSC) based model, we characterized an hiPSC line from an invasive cancer patient harboring a mutation. This patient-derived hiPSC line can be utilized to study BBB properties as after differentiation into brain-like endothelial cells (BECs), BECs derived from this line express BBB markers such as tight junction proteins, and functional efflux transporters. Future application of patient-derived stem cell models could provide a platform to discover genetic predispositions to BBB disruption in individuals with mutations, as well as the potential molecular mechanisms contributing to brain metastasis.

摘要

二分之一的基因被认为是肿瘤抑制基因,有助于修复受损的DNA。这些基因的致病性种系突变是乳腺癌和卵巢癌最常见的遗传原因。已经确定,与野生型相比,这些突变会增加脑转移的风险,一旦发生脑转移,该疾病就被认为无法治愈。血脑屏障(BBB)对于维持和调节中枢神经系统的内环境稳态至关重要,它由高度特化的脑内皮细胞组成。我们使用基于人类诱导多能干细胞(hiPSC)的模型,对一名携带该突变的浸润性癌症患者的hiPSC系进行了表征。这种源自患者的hiPSC系可用于研究血脑屏障特性,因为在分化为脑样内皮细胞(BEC)后,源自该系的BEC表达血脑屏障标志物,如紧密连接蛋白和功能性外排转运蛋白。源自患者的干细胞模型的未来应用可以提供一个平台,以发现携带这些突变的个体中血脑屏障破坏的遗传易感性,以及导致脑转移的潜在分子机制。

https://cdn.ncbi.nlm.nih.gov/pmc/blobs/c462/12075224/4c6295770977/fcell-13-1516669-g001.jpg

文献AI研究员

20分钟写一篇综述,助力文献阅读效率提升50倍。

立即体验

用中文搜PubMed

大模型驱动的PubMed中文搜索引擎

马上搜索

文档翻译

学术文献翻译模型,支持多种主流文档格式。

立即体验