Suppr超能文献

和中ERG11基因的非同义突变:对唑类药物敏感性的影响

Non-synonymous ERG11 mutations in and : impact on azole susceptibility.

作者信息

Leong Cheryl, Chua Wisely, Chong Cheng-Shoong, Lee Shi Mun, Maurer-Stroh Sebastian, Jung Won Hee, Dawson Thomas L

机构信息

A*STAR Skin Research Labs (A*SRL), Agency for Science, Technology and Research (A*STAR) & Skin Research Institute of Singapore (SRIS), Singapore, Singapore.

Bioinformatics Institute, Agency for Science, Technology and Research (A*STAR), Singapore, Singapore.

出版信息

Microbiol Spectr. 2025 Jun 3;13(6):e0000725. doi: 10.1128/spectrum.00007-25. Epub 2025 May 15.

Abstract

UNLABELLED

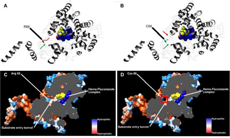
are commensal lipid-dependent yeasts and opportunistic pathogens that cause superficial mycoses and systemic infection. Azole antifungals target cell wall ergosterol synthesis and are the first line of antifungal treatment. ERG11 gene mutations and overexpression are major mechanisms conferring azole resistance and resulting in antifungal therapy failure. is found ubiquitously on healthy and diseased skin, with azole-resistant isolates described. is a relatively new, closely related common skin species. Ketoconazole and itraconazole were the most effective at inhibiting both species. Isolates of and from healthy skin of Singapore subjects were cultured, evaluated, and generally susceptible to common over-the-counter azoles, including clotrimazole, except for select less-susceptible strains. Some less-susceptible strains have novel or reported non-synonymous mutations in the ERG11 gene, such as R88C. The QK178RQ ERG11 sequence variation was observed to be associated with differences in and as independent species. In the absence of identified ERG11 mutations, strains with elevated MICs were observed to have elevated ERG11 expression and drug efflux pump expression/activity. We conclude that antifungal susceptibility is determined by a combination of intrinsic (e.g., mutations, gene expression, efflux pump activity) and extrinsic (e.g., skin condition, prior antifungal exposure) factors and that the skin microbiome serves as a reference for the emergence of new mutations and strain phenotypes.

IMPORTANCE

over colonization is associated with conditions such as dandruff and seborrheic dermatitis, which give rise to unpleasant itching and swelling on the skin. Azole antifungals such as ketoconazole, clotrimazole, and miconazole are the primary treatments of choice available as over-the-counter creams or shampoos. However, the emergence of antifungal resistance leads to a loss of treatment efficacy and persistent fungal infection. To understand the mechanisms underlying antifungal resistance, we profiled the susceptibility profiles of commensal isolates from the skin and identified novel ERG11 mutations. Our results indicate that antifungal susceptibility is determined by a combination of factors (mutations, efflux pump activity, gene expression, copy number) and suggest that the healthy skin microbiome serves as a reference for the emergence of new mutations and strain phenotypes.

摘要

未标记

是共生的脂质依赖性酵母和机会致病菌,可引起浅表真菌病和全身感染。唑类抗真菌药靶向细胞壁麦角甾醇合成,是抗真菌治疗的一线用药。ERG11基因突变和过表达是导致唑类耐药并致使抗真菌治疗失败的主要机制。在健康和患病皮肤上均普遍存在,且已有唑类耐药菌株的报道。是一种相对较新的、密切相关的常见皮肤菌种。酮康唑和伊曲康唑对这两种菌的抑制效果最为显著。对来自新加坡受试者健康皮肤的和菌株进行培养、评估,除了部分敏感性较低的菌株外,它们对包括克霉唑在内的常见非处方唑类药物通常敏感。一些敏感性较低的菌株在ERG11基因中存在新的或已报道的非同义突变,如R88C。观察到QK178RQ ERG11序列变异与作为独立菌种的和的差异有关。在未发现ERG11突变的情况下,观察到最低抑菌浓度升高的菌株其ERG11表达以及药物外排泵表达/活性均升高。我们得出结论,抗真菌药敏性由内在因素(如突变、基因表达、外排泵活性)和外在因素(如皮肤状况、既往抗真菌药物暴露)共同决定,并且皮肤微生物群是新突变和菌株表型出现的参考依据。

重要性

过度定植与头皮屑和脂溢性皮炎等病症相关,这些病症会导致皮肤出现令人不适的瘙痒和肿胀。酮康唑、克霉唑和咪康唑等唑类抗真菌药是作为非处方乳膏或洗发水的主要治疗选择。然而,抗真菌耐药性的出现导致治疗效果丧失和真菌感染持续存在。为了解抗真菌耐药性的潜在机制,我们分析了皮肤共生菌株的药敏谱并鉴定了新的ERG11突变。我们的结果表明,抗真菌药敏性由多种因素(突变、外排泵活性、基因表达、拷贝数)共同决定,并提示健康皮肤微生物群是新突变和菌株表型出现的参考依据。

https://cdn.ncbi.nlm.nih.gov/pmc/blobs/9dec/12131850/09b8447c82cf/spectrum.00007-25.f001.jpg

文献AI研究员

20分钟写一篇综述,助力文献阅读效率提升50倍。

立即体验

用中文搜PubMed

大模型驱动的PubMed中文搜索引擎

马上搜索

文档翻译

学术文献翻译模型,支持多种主流文档格式。

立即体验