Suppr超能文献

化学遗传学筛选揭示了UBIAD1从内质网到高尔基体转运的变构调节。

Allosteric regulation of UBIAD1 trafficking from ER to Golgi revealed by chemical genetic screening.

作者信息

Jun Dong-Jae, Schumacher Marc M, Jo Youngah, Faulkner Rebecca A, Yang Yangyang, Tsien Jet, Qin Tian, DeBose-Boyd Russell A

机构信息

Department of Molecular Genetics, University of Texas Southwestern Medical Center, Dallas, TX 75390-9046.

Department of Biochemistry, University of Texas Southwestern Medical Center, Dallas, TX 75390-9046.

出版信息

Proc Natl Acad Sci U S A. 2025 May 20;122(20):e2426532122. doi: 10.1073/pnas.2426532122. Epub 2025 May 15.

Abstract

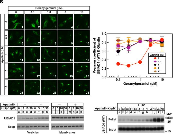
Schnyder corneal dystrophy (SCD) is a rare autosomal dominant condition characterized by the opacification of the cornea owing to the abnormal deposition of cholesterol. SCD-associated mutations have been identified in the gene encoding UbiA prenyltransferase domain-containing protein-1 (UBIAD1), which uses geranylgeranyl pyrophosphate (GGpp) to synthesize the vitamin K subtype menaquinone-4 (MK-4). Beyond its enzymatic role, UBIAD1 serves as a key regulator of the endoplasmic reticulum (ER)-localized enzyme 3-hydroxy-3-methylglutaryl coenzyme A reductase (HMGCR), the rate-limiting enzyme in the mevalonate pathway that produces cholesterol and nonsterol isoprenoids such as GGpp and MK-4. Sterol-induced binding to UBIAD1 inhibits the sterol-accelerated ER-associated degradation (ERAD) of HMGCR to maintain the synthesis of nonsterol isoprenoids under conditions of cholesterol repletion. GGpp dissociates the HMGCR-UBIAD1 complex, triggering maximal ERAD of HMGCR and ER-to-Golgi translocation of UBIAD1. However, SCD-associated UBIAD1 resists this GGpp-induced dissociation and remains sequestered in the ER. ER retention of UBIAD1 leads to inhibition of HMGCR ERAD, promoting increased synthesis and accumulation of cholesterol. Here, chemical genetic screening was utilized to identify molecules that restored Golgi localization of SCD-associated UBIAD1 (N102S) and thereby relieve inhibition of HMGCR ERAD. We found that the chemotherapeutic tyrosine kinase inhibitor Apatinib stimulated ER-to-Golgi transport of both N102S and wild type UBIAD1. This effect required GGpp but was independent of Apatinib's tyrosine kinase inhibition. Apatinib-mediated Golgi transport of UBIAD1 enhanced the ERAD of HMGCR. Photoaffinity labeling studies indicated that Apatinib binds directly to UBIAD1, suggesting that the drug allosterically activates GGpp-induced transport of UBIAD1 from the ER to the Golgi.

摘要

施奈德角膜营养不良(SCD)是一种罕见的常染色体显性遗传病,其特征是由于胆固醇异常沉积导致角膜混浊。在编码含泛醌A异戊二烯基转移酶结构域蛋白-1(UBIAD1)的基因中已鉴定出与SCD相关的突变,该蛋白利用香叶基香叶基焦磷酸(GGpp)合成维生素K亚型甲萘醌-4(MK-4)。除了其酶促作用外,UBIAD1还是内质网(ER)定位酶3-羟基-3-甲基戊二酰辅酶A还原酶(HMGCR)的关键调节因子,HMGCR是甲羟戊酸途径中的限速酶,该途径产生胆固醇和非甾醇类异戊二烯,如GGpp和MK-4。甾醇诱导与UBIAD1的结合抑制了HMGCR的甾醇加速内质网相关降解(ERAD),以在胆固醇充足的条件下维持非甾醇类异戊二烯的合成。GGpp使HMGCR-UBIAD1复合物解离,触发HMGCR的最大ERAD和UBIAD1从内质网到高尔基体的转运。然而,与SCD相关的UBIAD1抵抗这种GGpp诱导的解离,并仍被隔离在内质网中。UBIAD1保留在内质网中会导致HMGCR ERAD受到抑制,从而促进胆固醇合成和积累的增加。在此,利用化学遗传学筛选来鉴定能够恢复与SCD相关的UBIAD1(N102S)的高尔基体定位并从而缓解对HMGCR ERAD抑制的分子。我们发现化疗药物酪氨酸激酶抑制剂阿帕替尼刺激了N102S和野生型UBIAD1从内质网到高尔基体。这种效应需要GGpp,但与阿帕替尼的酪氨酸激酶抑制作用无关。阿帕替尼介导的UBIAD1高尔基体转运增强了HMGCR的ERAD。光亲和标记研究表明阿帕替尼直接与UBIAD1结合,这表明该药物通过变构激活GGpp诱导的UBIAD1从内质网到高尔基体的转运。

https://cdn.ncbi.nlm.nih.gov/pmc/blobs/508b/12107145/eca24f823ceb/pnas.2426532122fig01.jpg

文献AI研究员

20分钟写一篇综述,助力文献阅读效率提升50倍。

立即体验

用中文搜PubMed

大模型驱动的PubMed中文搜索引擎

马上搜索

文档翻译

学术文献翻译模型,支持多种主流文档格式。

立即体验