Suppr超能文献

急性传染性单核细胞增多症会产生对α-晶状体蛋白β具有高交叉反应性的持久性功能性EBNA-1抗体。

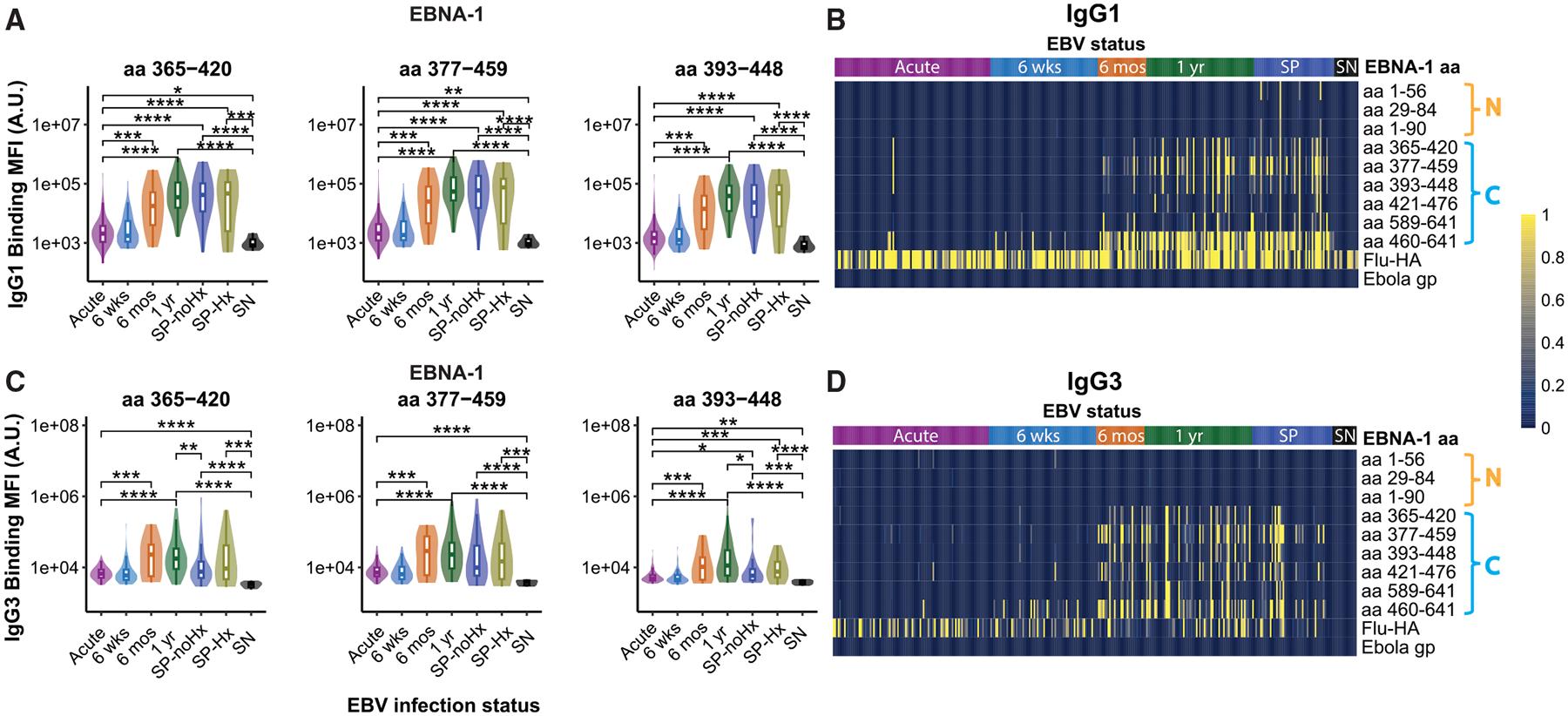
Acute infectious mononucleosis generates persistent, functional EBNA-1 antibodies with high cross-reactivity to alpha-crystalline beta.

作者信息

Ganta Krishna Kumar, McManus Margaret, Blanc Ross, Wang Qixin, Jung Wonyeong, Brody Robin, Carrington Mary, Paris Robert, Chandramouli Sumana, McNamara Ryan P, Luzuriaga Katherine

机构信息

Molecular Medicine, UMass Chan Medical School, Worcester, MA 01605, USA.

Ragon Institute of Mass General Brigham, MIT, and Harvard, Cambridge, MA 02139, USA; Department of Immunology and Infectious Diseases, Harvard T.H. Chan School of Public Health, Boston, MA 02115, USA.

出版信息

Cell Rep. 2025 May 27;44(5):115709. doi: 10.1016/j.celrep.2025.115709. Epub 2025 May 13.

Abstract

We investigate the magnitude, specificity, and functional properties of Epstein-Barr virus (EBV) nuclear antigen 1 (EBNA-1)-specific antibodies in young adults over the course of primary infection. EBNA-1-specific binding antibodies, as well as antibodies capable of antibody-dependent cellular phagocytosis (ADCP) and antibody-dependent complement deposition (ADCD), are detected. These antibodies primarily target a region of EBNA-1 known to elicit cross-reactive antibodies to several self-peptides. Higher EBNA-1 binding and ADCD antibodies are observed in individuals with at least one HLA-DRB115:01 allele. Alpha-crystallin beta (CRYAB) binding and complement-fixing antibodies are detected at 6 months and 1 year following infectious mononucleosis, and CRYAB antibodies are resistant to denaturation, consistent with an affinity-matured response. Blocking experiments show that CRYAB antibodies are cross-reactive with EBNA-1. Altogether, high levels of functional EBNA-1 antibodies are generated in primary EBV infection, some of which are cross-reactive with CRYAB. Further investigation is warranted to determine whether these responses contribute to autoimmunity.

摘要

我们研究了初次感染过程中年轻成年人针对爱泼斯坦-巴尔病毒(EBV)核抗原1(EBNA-1)的抗体的强度、特异性和功能特性。检测到了EBNA-1特异性结合抗体,以及具有抗体依赖性细胞吞噬作用(ADCP)和抗体依赖性补体沉积作用(ADCD)的抗体。这些抗体主要靶向EBNA-1的一个区域,该区域已知会引发针对几种自身肽的交叉反应性抗体。在至少携带一个HLA-DRB115:01等位基因的个体中观察到更高水平的EBNA-1结合抗体和ADCD抗体。在传染性单核细胞增多症后的6个月和1年检测到α-晶状体蛋白β(CRYAB)结合抗体和补体固定抗体,并且CRYAB抗体对变性具有抗性,这与亲和力成熟的反应一致。阻断实验表明CRYAB抗体与EBNA-1具有交叉反应性。总之,在初次EBV感染中产生了高水平的功能性EBNA-1抗体,其中一些与CRYAB具有交叉反应性。有必要进一步研究以确定这些反应是否会导致自身免疫。

https://cdn.ncbi.nlm.nih.gov/pmc/blobs/553b/12235536/b55cb6112bdf/nihms-2085665-f0002.jpg

文献AI研究员

20分钟写一篇综述,助力文献阅读效率提升50倍。

立即体验

用中文搜PubMed

大模型驱动的PubMed中文搜索引擎

马上搜索

文档翻译

学术文献翻译模型,支持多种主流文档格式。

立即体验