Suppr超能文献

鉴定参与绒山羊毛囊周期转换以响应光周期变化的长链非编码RNA。

Identification of lncRNAs involved in the hair follicle cycle transition of cashmere goats in response to photoperiod change.

作者信息

Yang Min, Li Yingying, Liang Qianqian, Dong Huajiao, Ma Yuehui, Andersson Göran, Bongcam-Rudloff Erik, Ahmad Hafiz Ishfaq, Fu Xuefeng, Han Jilong

机构信息

College of Animal Science and Technology, Shihezi University, Shihezi, 832061, China.

Institute of Animal Sciences, Chinese Academy of Agricultural Sciences, Beijing, 100193, China.

出版信息

BMC Genomics. 2025 May 15;26(1):487. doi: 10.1186/s12864-025-11675-x.

Abstract

BACKGROUND

Cashmere goats, as one of the important domesticated animal species, are known for their high-quality fiber. The growth of cashmere has seasonal variations caused by photoperiodic changes, but the molecular genetic mechanisms underlying this phenotype including the functional role of long non-coding RNAs (lncRNA) is still poorly understood.

RESULTS

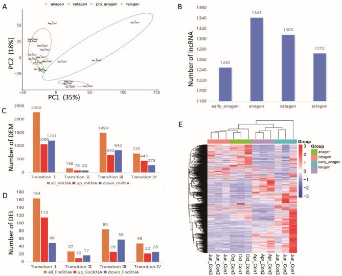
In this study, we analyzed the RNA-seq dataset of 39 Cashmere goat skin samples including all different growth stages and identified 1591 lncRNAs. These lncRNAs exhibited growth stage-specific expression patterns. Combining shortened light and hair follicle growth cycles, we found that 68% of differentially photo-responsive lncRNAs showed similar expression trends during transition phase I (early anagen to anagen phase). This suggests that the mechanism of light-controlled induction of hair follicles from early anagen to anagen is similar to that of transition phase I. According to weighted gene co-expression network analyses (WGCNA) analysis, it was found that two gene clusters and 10 hub lncRNAs participated in the transformation of hair follicle cycle, inducing hair follicles to enter the full growth phase in advance. These hub lncRNAs may regulate the development cycle of hair follicles through cis- or trans-regulation on clock genes, SLC superfamily genes, fibroblast growth factor genes.

CONCLUSIONS

This study identified the key lncRNAs and target genes probably participating in the transformation of hair follicle cycle. This study will help further elucidate the role of lncRNAs in the hair follicle cycle and development.

摘要

背景

绒山羊作为重要的家养动物品种之一,以其优质的纤维而闻名。羊绒的生长受光周期变化影响呈现季节性差异,但其潜在分子遗传机制,包括长链非编码RNA(lncRNA)的功能作用,仍知之甚少。

结果

在本研究中,我们分析了39个绒山羊皮肤样本的RNA测序数据集,这些样本涵盖了所有不同生长阶段,并鉴定出1591个lncRNA。这些lncRNA呈现出特定生长阶段的表达模式。结合缩短的光照和毛囊生长周期,我们发现68%的差异光响应lncRNA在过渡期I(从早期生长期到生长期)呈现相似的表达趋势。这表明从早期生长期到生长期的毛囊光控诱导机制与过渡期I相似。根据加权基因共表达网络分析(WGCNA),发现两个基因簇和10个枢纽lncRNA参与毛囊周期的转变,促使毛囊提前进入全面生长阶段。这些枢纽lncRNA可能通过对生物钟基因、SLC超家族基因、成纤维细胞生长因子基因进行顺式或反式调控,从而调节毛囊的发育周期。

结论

本研究鉴定出可能参与毛囊周期转变的关键lncRNA和靶基因。该研究将有助于进一步阐明lncRNA在毛囊周期和发育中的作用。

https://cdn.ncbi.nlm.nih.gov/pmc/blobs/cb20/12080124/15ac5f8cc81b/12864_2025_11675_Fig1_HTML.jpg

文献AI研究员

20分钟写一篇综述,助力文献阅读效率提升50倍。

立即体验

用中文搜PubMed

大模型驱动的PubMed中文搜索引擎

马上搜索

文档翻译

学术文献翻译模型,支持多种主流文档格式。

立即体验