Suppr超能文献

信号转导和转录激活因子3(STAT3)转录因子的下调可逆转与朊病毒疾病相关的反应性星形胶质细胞的突触毒性表型。

Downregulation of STAT3 transcription factor reverses synaptotoxic phenotype of reactive astrocytes associated with prion diseases.

作者信息

Kushwaha Rajesh, Molesworth Kara, Makarava Natallia, Baskakov Ilia V

机构信息

Center for Biomedical Engineering and Technology, University of Maryland School of Medicine, 111 S. Penn St, Baltimore, MD, 21201, USA.

Department of Neurobiology, University of Maryland School of Medicine, Baltimore, MD, 21201, USA.

出版信息

Acta Neuropathol Commun. 2025 May 15;13(1):101. doi: 10.1186/s40478-025-02028-6.

Abstract

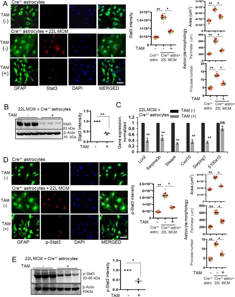
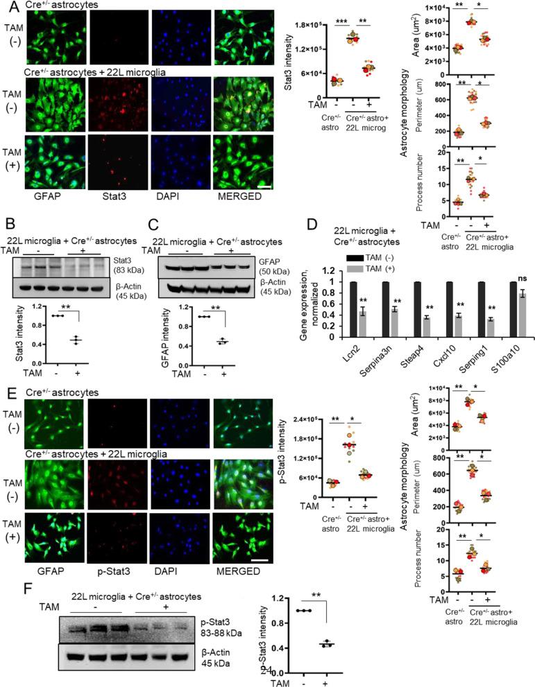
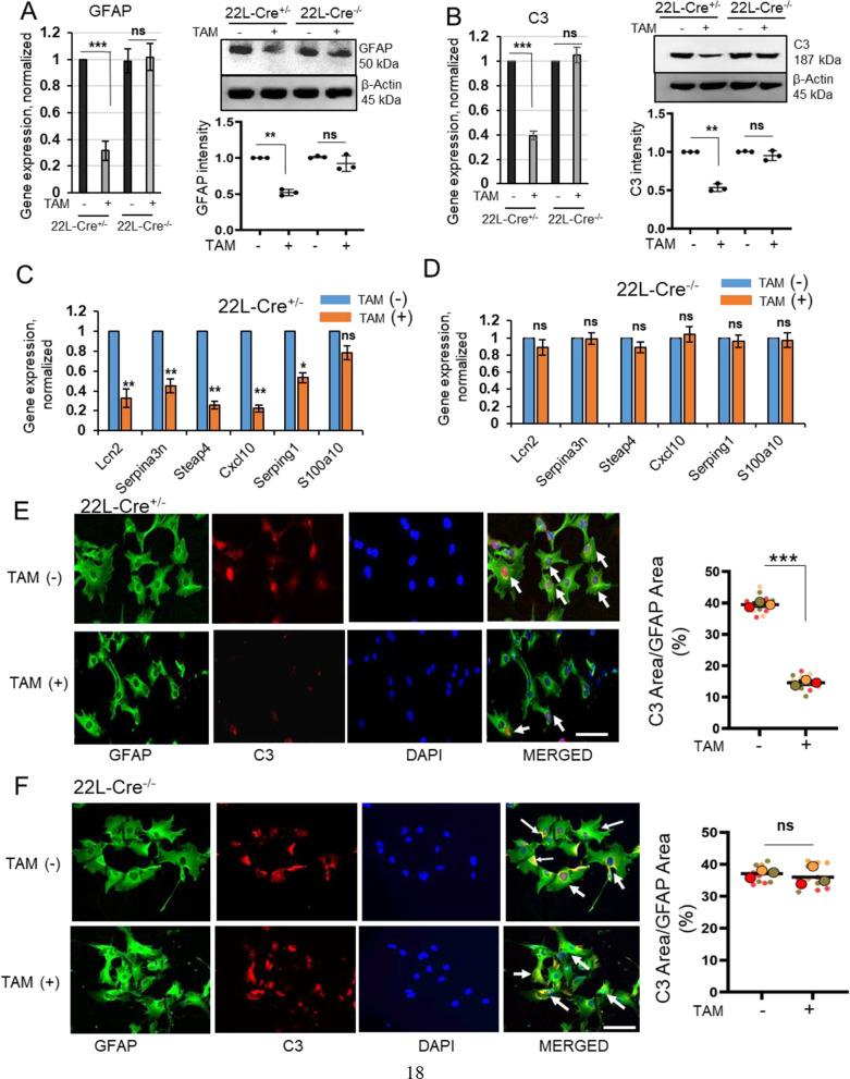
In neurodegenerative diseases, including prion diseases, astrocytes adopt reactive phenotypes that persist throughout disease progression. While astrocyte reactivity may initially serve as a protective response to prion infection, it transitions into a neurotoxic phenotype that disrupts homeostatic functions and exacerbates disease pathology. The transcription factor Stat3 has been recognized as a master regulator of astrocyte reactivity in neurodegenerative diseases, yet its role in prion disease-associated astrocyte reactive phenotypes remains unexplored. The current study addresses this gap by investigating the effects of Stat3 deletion in reactive astrocytes isolated from prion-infected mice. We demonstrate that Stat3 deletion mitigates the reactive astrocyte phenotype and alleviates their synaptotoxic effects. Stat3-dependent activation of astrocytes was reproduced by co-culturing naïve astrocytes with reactive microglia isolated from prion-infected animals or exposing them to microglia-conditioned media. A cytokine array profiling of 40 molecules revealed partially overlapping inflammatory signatures in reactive microglia and astrocytes, with IL-6 prominently upregulated in both cell types. Notably, IL-6 treatment elevated phosphorylated Stat3 levels in naïve astrocytes and triggered astrocyte reactivity. These findings indicate that the synaptotoxic phenotype of astrocytes in prion diseases can be sustained by reactive microglia and self-reinforced in a cell-autonomous manner. Our work highlights the pivotal role of Stat3 signaling in astrocyte activation and suggests that Stat3 inhibition may suppress the reactive phenotype of astrocytes associated with prion diseases.

摘要

在包括朊病毒病在内的神经退行性疾病中,星形胶质细胞会呈现出反应性表型,并在疾病进展过程中持续存在。虽然星形胶质细胞的反应性最初可能是对朊病毒感染的一种保护反应,但它会转变为一种神经毒性表型,破坏体内平衡功能并加剧疾病病理。转录因子Stat3已被认为是神经退行性疾病中星形胶质细胞反应性的主要调节因子,但其在朊病毒病相关星形胶质细胞反应性表型中的作用仍未得到探索。当前的研究通过调查Stat3基因缺失对从朊病毒感染小鼠分离出的反应性星形胶质细胞的影响来填补这一空白。我们证明,Stat3基因缺失可减轻反应性星形胶质细胞表型并减轻其突触毒性作用。通过将未成熟的星形胶质细胞与从朊病毒感染动物分离出的反应性小胶质细胞共培养或将它们暴露于小胶质细胞条件培养基中,再现了Stat3依赖的星形胶质细胞激活。对40种分子的细胞因子阵列分析揭示了反应性小胶质细胞和星形胶质细胞中部分重叠的炎症特征,白细胞介素-6(IL-6)在两种细胞类型中均显著上调。值得注意的是,IL-6处理提高了未成熟星形胶质细胞中磷酸化Stat3的水平并引发了星形胶质细胞反应性。这些发现表明,朊病毒病中星形胶质细胞的突触毒性表型可由反应性小胶质细胞维持,并以细胞自主方式自我强化。我们的工作突出了Stat3信号在星形胶质细胞激活中的关键作用,并表明抑制Stat3可能会抑制与朊病毒病相关的星形胶质细胞的反应性表型。

https://cdn.ncbi.nlm.nih.gov/pmc/blobs/c1ad/12080014/21c81de1e227/40478_2025_2028_Fig1_HTML.jpg

文献AI研究员

20分钟写一篇综述,助力文献阅读效率提升50倍。

立即体验

用中文搜PubMed

大模型驱动的PubMed中文搜索引擎

马上搜索

文档翻译

学术文献翻译模型,支持多种主流文档格式。

立即体验