Suppr超能文献

正常精子的不育男性拥有DNA可及性不同的精子亚群,这与不同的生殖结果相关。

Normozoospermic infertile men possess subpopulations of sperm varying in DNA accessibility, relating to differing reproductive outcomes.

作者信息

Gill Mark E, Fischer Manuel, De Geyter Christian, Peters Antoine H F M

机构信息

Reproductive Medicine and Gynecological Endocrinology (RME), Universitätsspital Basel, University of Basel, Basel, Switzerland.

Friedrich Miescher Institute for Biomedical Research (FMI), Basel, Switzerland.

出版信息

Hum Reprod. 2025 Jul 1;40(7):1266-1281. doi: 10.1093/humrep/deaf081.

Abstract

STUDY QUESTION

Can a reliable assay be developed to quantify DNA accessibility in human sperm to help with the assessment of pre-implantation development affected by dense packaging of mammalian sperm's genetic material?

SUMMARY ANSWER

We adapted NicE-view, an assay that directly labels accessible DNA, for use in human sperm and applied it to examine spermatozoa from infertile individuals with distinct reproductive outcomes.

WHAT IS KNOWN ALREADY

Existing data suggest a connection between sperm chromatin compaction and reproductive outcomes. The assays used to generate this data, however, measure chromatin compaction indirectly and thus understanding their meaning is challenging.

STUDY DESIGN, SIZE, DURATION: Between April 2020 to December 2023, 60 normozoospermic infertile men were invited to participate in an experimental study and asked to provide a semen sample.

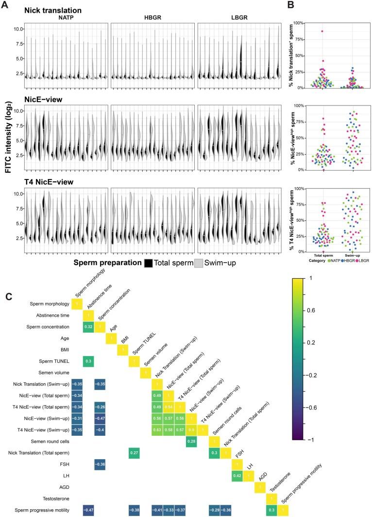
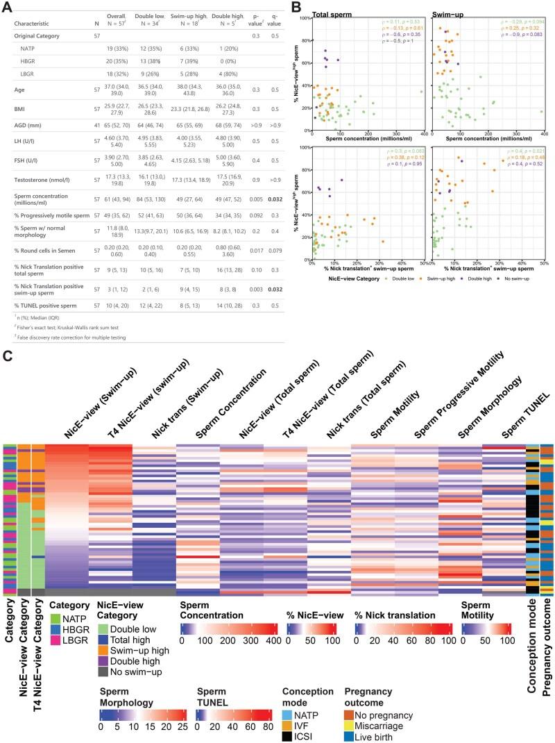
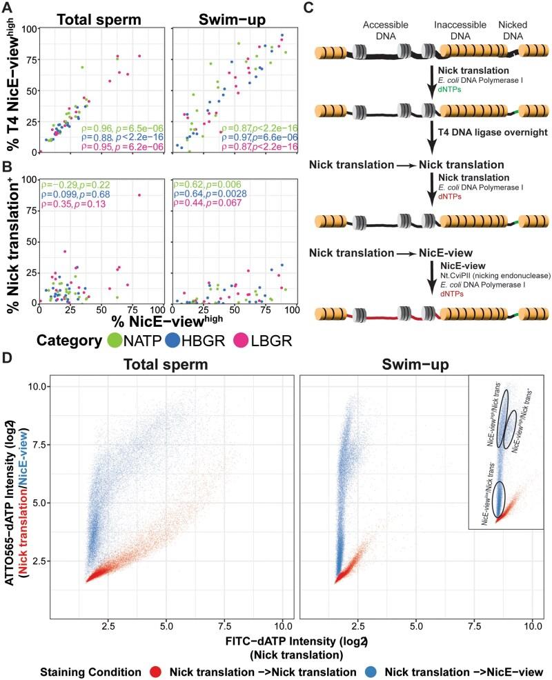
PARTICIPANTS/MATERIALS, SETTING, METHODS: Among the 60 individuals forty had undergone at least one treatment with ART. Among these ART-treated participants, 20 were included in the study because after fertilization only one or no embryos developed during embryo culture (low blastocyst growth rate, LBGR). The other 20 men were included as at least 50% of cultured embryos developed to the blastocyst stage (high blastocyst growth rate). Additionally, 20 previously infertile individuals obtained a pregnancy naturally (NATP) and were included as well. Washed spermatozoa obtained from seminal plasma or prepared by swim-up procedure were processed for NicE-view to determine DNA accessibility as a marker of chromatin condensation using confocal microscopy. Images of more than 3 million spermatozoa were acquired. Computer-assisted image segmentation was used to identify individual sperm heads and DNA accessibility levels were then quantified in each. We also compared NicE-view to chromomycin A3 (CMA3), a conventional marker of chromatin de-condensation, and ATAC-see, an alternative assay for measuring DNA accessibility.

MAIN RESULTS AND THE ROLE OF CHANCE

Both semen and swim-up samples of participants contained two well-delineated subpopulations of spermatozoa with distinct DNA accessibility levels, the frequencies of which varied among individuals. Interestingly, individuals with high frequencies of highly accessible sperm DNA, as measured in semen, possessed decreased sperm concentrations. Moreover, participants with high frequency of highly accessible sperm DNA were more common in the LBGR sub-group. Surprisingly, selection of motile sperm by swim-up enriched for sperm with high DNA accessibility in participants from all three sub-groups. Chromatin accessibility measurements by Nice-view were distinct from DNA staining with the fluorescent CMA3 dye, and NicE-view allowed much clearer separation of sperm subpopulations than ATAC-see.

LIMITATIONS, REASONS FOR CAUTION: This was a single-centre study with a cohort of 60 individuals. Sperm samples containing very high frequencies of sperm with increased DNA accessibility were more common in the LBGR sub-group. The number of individuals with this pattern was, however, limited, even within this category.

WIDER IMPLICATIONS OF THE FINDINGS

High DNA accessibility is associated with poor pre-implantation embryonic development in vitro and NicE-view may be used for the prediction of abnormal embryonic development in ART. Further studies examining samples from larger cohorts of participants and the localization of accessible regions within the sperm genome are needed to fully evaluate the utility of this method.

STUDY FUNDING/COMPETING INTEREST(S): Swiss National Science Foundation (Grant No. 189264), Swiss Center for Applied Human Toxicology (SCAHT) research (Grant No. 1 'male reproductive toxicity') (both to C.D.G.), and the Novartis Research Foundation (to A.H.F.M.P.). M.E.G., C.D.G., and A.H.F.M.P. are authors on a patent application (EP23210754.0) on the use of NicE-view for the assessment of sperm.

TRIAL REGISTRATION NUMBER

ClinicalTrials.gov ID NCT04256668.

摘要

研究问题

能否开发出一种可靠的检测方法来量化人类精子中的DNA可及性,以帮助评估受哺乳动物精子遗传物质紧密包装影响的植入前发育情况?

总结答案

我们将NicE-view(一种直接标记可及性DNA的检测方法)进行改进,用于人类精子,并将其应用于检查具有不同生殖结局的不育个体的精子。

已知信息

现有数据表明精子染色质浓缩与生殖结局之间存在联系。然而,用于生成这些数据的检测方法是间接测量染色质浓缩,因此理解其意义具有挑战性。

研究设计、规模、持续时间:2020年4月至2023年12月期间,邀请了60名正常精子的不育男性参与一项实验研究,并要求他们提供精液样本。

参与者/材料、设置、方法:在这60名个体中,有40人至少接受过一次辅助生殖技术(ART)治疗。在这些接受ART治疗的参与者中,20人被纳入研究,因为受精后胚胎培养期间仅发育出一个或没有胚胎(低囊胚生长率,LBGR)。另外20名男性被纳入研究,因为至少50%的培养胚胎发育到了囊胚阶段(高囊胚生长率)。此外,20名以前不育的个体自然受孕(NATP),也被纳入研究。从精液中获得或通过上浮法制备的洗涤精子用于NicE-view检测,使用共聚焦显微镜确定DNA可及性作为染色质凝聚的标志物。采集了超过300万个精子的图像。使用计算机辅助图像分割来识别单个精子头部,然后对每个精子的DNA可及性水平进行量化。我们还将NicE-view与嗜铬霉素A3(CMA3,一种传统的染色质解凝聚标志物)以及ATAC-see(一种测量DNA可及性的替代检测方法)进行了比较。

主要结果及偶然性的作用

参与者的精液和上浮样本中均含有两个界限分明的精子亚群,其DNA可及性水平不同,个体之间这些亚群的频率有所差异。有趣的是,在精液中测量到的具有高可及性精子DNA高频率的个体,其精子浓度降低。此外,在LBGR亚组中,具有高可及性精子DNA高频率的参与者更为常见。令人惊讶的是,通过上浮法选择活动精子,使得来自所有三个亚组的参与者中具有高DNA可及性的精子增多。NicE-view测量的染色质可及性与荧光CMA3染料的DNA染色不同,并且NicE-view比ATAC-see能更清晰地分离精子亚群。

局限性、注意事项:这是一项单中心研究,队列中有60名个体。在LBGR亚组中,含有DNA可及性增加的精子频率非常高的精子样本更为常见。然而,即使在这一类别中,具有这种模式的个体数量也有限。

研究结果的更广泛影响

高DNA可及性与体外植入前胚胎发育不良有关,NicE-view可用于预测辅助生殖技术中胚胎发育异常。需要进一步研究检查来自更大参与者队列的样本以及精子基因组内可及区域的定位,以全面评估该方法的实用性。

研究资金/竞争利益:瑞士国家科学基金会(资助号189264)、瑞士应用人类毒理学中心(SCAHT)研究(资助号1“男性生殖毒性”)(均授予C.D.G.)以及诺华研究基金会(授予A.H.F.M.P.)。M.E.G.、C.D.G.和A.H.F.M.P.是一项关于使用NicE-view评估精子的专利申请(EP23210754.0)的作者。

试验注册号

ClinicalTrials.gov标识符NCT04256668。

https://cdn.ncbi.nlm.nih.gov/pmc/blobs/ac67/12222617/1408579d29cd/deaf081f1.jpg

文献AI研究员

20分钟写一篇综述,助力文献阅读效率提升50倍。

立即体验

用中文搜PubMed

大模型驱动的PubMed中文搜索引擎

马上搜索

文档翻译

学术文献翻译模型,支持多种主流文档格式。

立即体验