Suppr超能文献

CDDO-Me在巨噬细胞感染模型中对杀菌活性的Nrf2依赖性作用。

Nrf2-dependent effects of CDDO-Me on bactericidal activity in macrophage infection models.

作者信息

Deramaudt Therese B, Chehaitly Ahmad, Bonay Marcel

机构信息

U1179 INSERM, END-ICAP, UFR des Sciences de la Santé-Simone Veil, Université de Versailles Saint-Quentin-en-Yvelines, Montigny-le-Bretonneux, France.

Service de Physiologie-Explorations Fonctionnelles bi-sites; Hôpitaux Ambroise Paré et Bicêtre, Boulogne-Billancourt, Le Kremlin-Bicêtre, France.

出版信息

Front Immunol. 2025 May 1;16:1574776. doi: 10.3389/fimmu.2025.1574776. eCollection 2025.

Abstract

INTRODUCTION

Diabetes and chronic kidney disease (CKD) increase susceptibility to bacterial infections, particularly , which is associated with highmortality in CKD patients. Dysregulated macrophage activity and excessive oxidative stress exacerbate immune dysfunction and inflammation in these conditions. Nrf2 (nuclear factor erythroid 2-related factor 2) is a key regulator of antioxidant defenses and macrophage function. CDDO-Me, a synthetic triterpenoid, activates Nrf2, providing antioxidant and anti-inflammatoryeffects. However, its precise role in modulating macrophage activity, polarization, and bacterial clearance remains unclear.

METHODS

The effects of CDDO-Me on macrophage function were evaluated (THP-1 and RAW 264.7 macrophages) and an Nrf2 knockout mouse model. Nrf2 activation was assessed via Western blot and luciferase reporter assays, oxidative stress was measured using CellROX reagent, and inflammatory responses were quantified by RT-qPCR. Intracellular survival and macrophage polarization markers were analyzed to investigate the role of CDDO-Me in enhancing bactericidal activity.

RESULTS

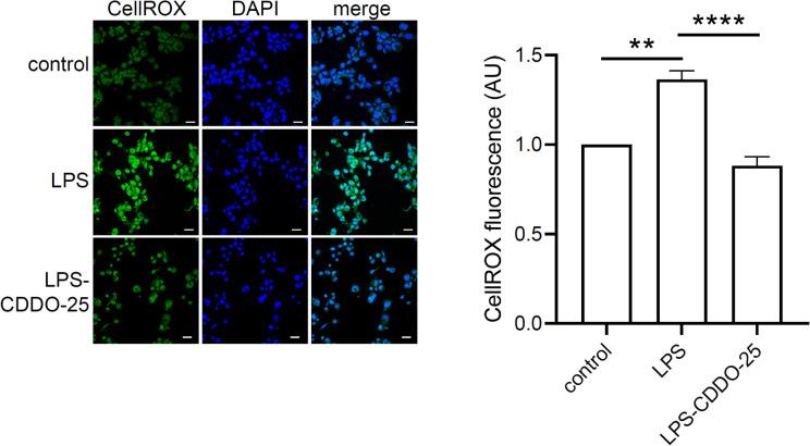
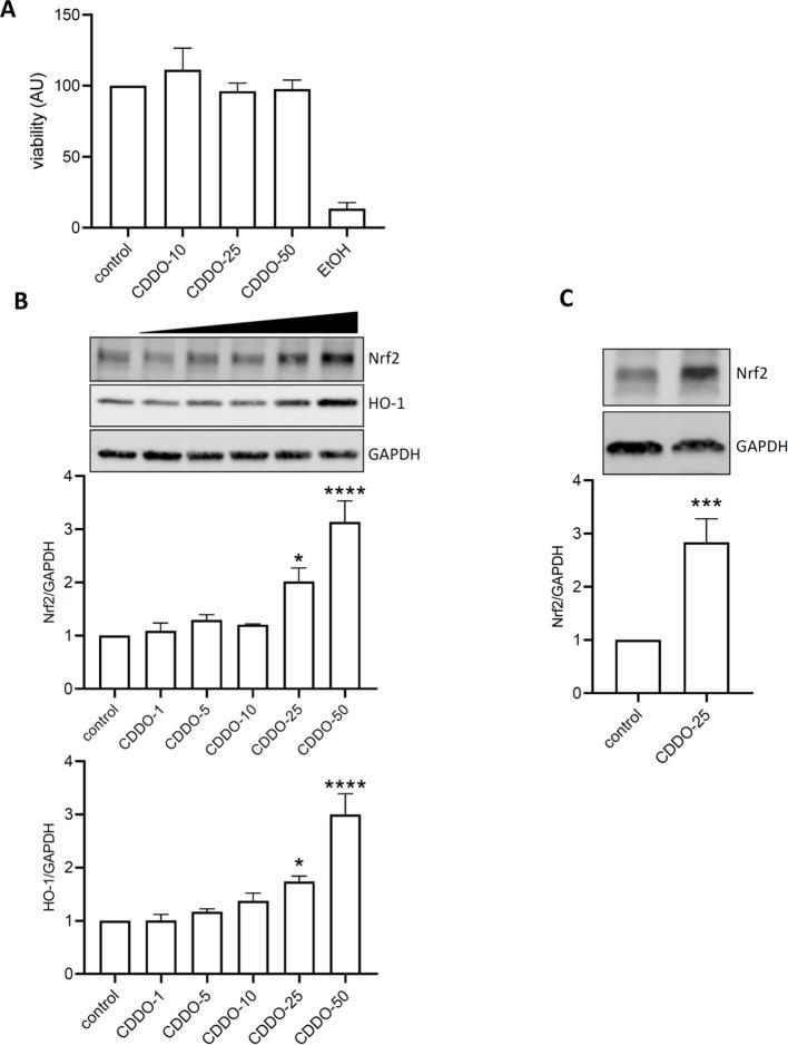
Our results showed that CDDO-Me activated the Nrf2 signaling pathway, reducing oxidative stress and inflammation in macrophages by downregulating pro-inflammatory cytokines (IL-1β, TNF-α). It modulated macrophage polarization, decreasing M1 and M2 marker expression, and significantly enhanced bactericidal activity against . These effects were Nrf2-dependent, as demonstrated in knockout models.

CONCLUSION

The ability of CDDO-Me to regulate oxidative stress, inflammation, and bacterial clearance underscores its therapeutic potential for managing inflammatory and infectious diseases indiabetes and CKD.

摘要

引言

糖尿病和慢性肾脏病(CKD)会增加细菌感染的易感性,尤其是 ,这与CKD患者的高死亡率相关。在这些情况下,巨噬细胞活性失调和过度氧化应激会加剧免疫功能障碍和炎症。Nrf2(核因子红细胞2相关因子2)是抗氧化防御和巨噬细胞功能的关键调节因子。CDDO-Me是一种合成三萜类化合物,可激活Nrf2,具有抗氧化和抗炎作用。然而,其在调节巨噬细胞活性、极化和细菌清除方面的确切作用仍不清楚。

方法

通过 (THP-1和RAW 264.7巨噬细胞)和Nrf2基因敲除小鼠模型评估CDDO-Me对巨噬细胞功能的影响。通过蛋白质免疫印迹法和荧光素酶报告基因检测评估Nrf2的激活情况,使用CellROX试剂测量氧化应激,并通过RT-qPCR定量炎症反应。分析细胞内存活情况和巨噬细胞极化标志物,以研究CDDO-Me在增强杀菌活性中的作用。

结果

我们的结果表明,CDDO-Me激活了Nrf2信号通路,通过下调促炎细胞因子(IL-1β、TNF-α)降低了巨噬细胞中的氧化应激和炎症。它调节巨噬细胞极化,降低M1和M2标志物的表达,并显著增强了对 的杀菌活性。如在基因敲除模型中所示,这些作用依赖于Nrf2。

结论

CDDO-Me调节氧化应激、炎症和细菌清除的能力突出了其在治疗糖尿病和CKD中的炎症和感染性疾病方面的治疗潜力。

https://cdn.ncbi.nlm.nih.gov/pmc/blobs/3d56/12078304/b7e939fc4aa4/fimmu-16-1574776-g001.jpg

文献AI研究员

20分钟写一篇综述,助力文献阅读效率提升50倍。

立即体验

用中文搜PubMed

大模型驱动的PubMed中文搜索引擎

马上搜索

文档翻译

学术文献翻译模型,支持多种主流文档格式。

立即体验