Suppr超能文献

用于诊断非梗阻性无精子症的新型失巢凋亡相关基因。

Novel anoikis-related genes for the diagnosis of non-obstructive azoospermia.

作者信息

Xu Xiaolian, Xie Jinlong, Cheng Wenchang

机构信息

Electrophysiology Laboratory, Affiliated Hospital of Shandong Second Medical University, Weifang, China.

The Reproductive Medicine Center of Weifang People's Hospital, Shandong Second Medical University, Weifang, China.

出版信息

Transl Androl Urol. 2025 Apr 30;14(4):940-952. doi: 10.21037/tau-2024-745. Epub 2025 Apr 27.

Abstract

BACKGROUND

Non-obstructive azoospermia (NOA) is a prevalent cause of male infertility, featured by the absence of sperm in the ejaculate due to impaired spermatogenesis. The involvement of anoikis in the pathogenesis of NOA remains inadequately understood. This research aims to identify anoikis-related genes as potential biomarkers for NOA diagnosis.

METHODS

Based on the Gene Expression Omnibus (GEO) database and Limma R package, we identified differentially expressed genes of NOA and downloaded anoikis-related genes based on the GeneCards database. Subsequently, anoikis-related hub genes were screened by machine learning (ML), and validated using external validation sets. A nomogram constructed from these genes demonstrated high predictive accuracy, while boxplots and complex heatmaps illustrated the differential expression patterns observed in NOA samples. Additionally, immune infiltration analysis was performed using the CIBERSORT algorithm to evaluate the distribution of immune cells in both NOA and control groups. The validation of candidate genes was conducted through receiver operating characteristic (ROC) curve analysis, with the area under the curve (AUC) indicating predictive accuracy.

RESULTS

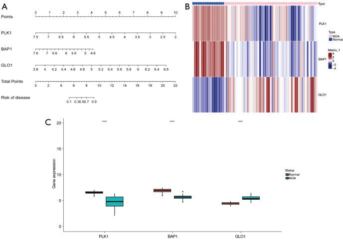
Ultimately, we screened three hub genes: , , and . GLO1 was found to be up-regulated, while both BAP1 and PLK1 were down-regulated. Immune cell infiltration analysis elicited significant differences in 16 immune cell types between NOA patients and normal controls, with Tregs and macrophages notably up-regulated in NOA. ROC analysis indicated that all the three hub genes exhibited excellent diagnostic efficacy. Specifically, ROC curve analysis confirmed the diagnostic potential of GLO1, BAP1, and PLK1, yielding AUC values of 0.981, 0.980, and 0.981 in internal datasets, and 0.750, 0.875, and 1.000 in external datasets.

CONCLUSIONS

By ML analysis, this research identified three anoikis-related genes that may be diagnostic biomarkers for NOA, offering views into the underlying molecular mechanisms and therapeutic targets.

摘要

背景

非梗阻性无精子症(NOA)是男性不育的常见原因,其特征是由于精子发生受损,射精中无精子。失巢凋亡在NOA发病机制中的作用仍未得到充分了解。本研究旨在确定与失巢凋亡相关的基因作为NOA诊断的潜在生物标志物。

方法

基于基因表达综合数据库(GEO)和Limma R包,我们确定了NOA的差异表达基因,并基于基因卡片数据库下载了与失巢凋亡相关的基因。随后,通过机器学习(ML)筛选出与失巢凋亡相关的枢纽基因,并使用外部验证集进行验证。由这些基因构建的列线图显示出较高的预测准确性,而箱线图和复杂热图则展示了在NOA样本中观察到的差异表达模式。此外,使用CIBERSORT算法进行免疫浸润分析,以评估免疫细胞在NOA组和对照组中的分布。通过受试者工作特征(ROC)曲线分析对候选基因进行验证,曲线下面积(AUC)表明预测准确性。

结果

最终,我们筛选出三个枢纽基因: 、 和 。发现GLO1上调,而BAP1和PLK1均下调。免疫细胞浸润分析显示,NOA患者与正常对照之间的16种免疫细胞类型存在显著差异,其中Tregs和巨噬细胞在NOA中显著上调。ROC分析表明,所有三个枢纽基因均表现出优异的诊断效能。具体而言,ROC曲线分析证实了GLO1、BAP1和PLK1的诊断潜力,在内部数据集中的AUC值分别为0.981、0.980和0.981,在外部数据集中分别为0.750、0.875和1.000。

结论

通过ML分析,本研究确定了三个与失巢凋亡相关的基因,它们可能是NOA的诊断生物标志物,为潜在的分子机制和治疗靶点提供了见解。

https://cdn.ncbi.nlm.nih.gov/pmc/blobs/8a4c/12076243/7af5835e2a62/tau-14-04-940-f1.jpg

文献AI研究员

20分钟写一篇综述,助力文献阅读效率提升50倍。

立即体验

用中文搜PubMed

大模型驱动的PubMed中文搜索引擎

马上搜索

文档翻译

学术文献翻译模型,支持多种主流文档格式。

立即体验