Suppr超能文献

Cullin-1调节因子预示着肾细胞癌预后不良,并通过GSK-3β/ Wnt信号通路调控上皮-间质转化过程。

Regulator of cullins-1 predicts a poor prognosis and regulates epithelial-mesenchymal transition process through GSK-3β/Wnt signaling in renal cell carcinoma.

作者信息

Wu Qi, Li Peng, Zhang Huijiang, You Shengjie, Xu Zhaoyu, Liu Xiang, Chen Xuedong, Zhang Weili, Zhou Xiaoqing

机构信息

Department of Urology, The Lishui Hospital of Wenzhou Medical University, The First Affiliated Hospital of Lishui University, Lishui People's Hospital, Lishui, China.

出版信息

Transl Androl Urol. 2025 Apr 30;14(4):974-985. doi: 10.21037/tau-2024-646. Epub 2025 Apr 27.

Abstract

BACKGROUND

Renal cell carcinoma (RCC) exhibits malignant biological characteristics of cell invasion and metastasis. The role of regulator of cullins-1 (ROC1) in RCC is unknown. The present work focused on exploring ROC1's biological effect on RCC as well as clarifying its related mechanism.

METHODS

The messenger RNA (mRNA) expression of ROC1 in RCC tumor tissue and normal tissue was examined by reverse transcription-polymerase chain reaction (RT-PCR). We analyzed mRNA expression through RT-PCR, whereas protein level via western blot (WB) assay. We did some biological experiments in this study, including Cell Counting Kit-8 (CCK-8) assay, 5-ethynyl-2'-deoxyuridine (EdU) assay, Transwell invasion assay, and xenograft tumor assay.

RESULTS

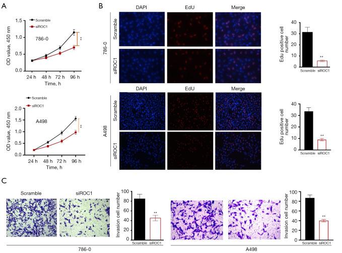
ROC1 expression markedly increased in the RCC samples relative to healthy samples. ROC1 was related to the dismal outcome of RCC patients. We also found that the overexpression of ROC1 (oeROC1) promoted cell proliferation, epithelial-mesenchymal transition (EMT), and invasion, whereas ROC1 interference had opposite effects. ROC1 regulated GSK-3β/Wnt pathway within RCC cells. By constructing the RCC metastasis model in nude mice, it was found that ROC1 knockdown inhibited tumor metastasis, while shGSK-3β could reverse the effect of ROC1 knockdown.

CONCLUSIONS

Collectively, our work preliminarily illuminated the tumor-promoting role of ROC1 in RCC and the potential molecular mechanism. Thus, our study may provide some evidence for the treatment of RCC.

摘要

背景

肾细胞癌(RCC)具有细胞侵袭和转移的恶性生物学特征。Cullin-1调节因子(ROC1)在RCC中的作用尚不清楚。目前的工作重点是探索ROC1对RCC的生物学作用,并阐明其相关机制。

方法

通过逆转录-聚合酶链反应(RT-PCR)检测ROC1在RCC肿瘤组织和正常组织中的信使核糖核酸(mRNA)表达。我们通过RT-PCR分析mRNA表达,而通过蛋白质印迹(WB)分析蛋白质水平。在本研究中,我们进行了一些生物学实验,包括细胞计数试剂盒-8(CCK-8)检测、5-乙炔基-2'-脱氧尿苷(EdU)检测、Transwell侵袭检测和异种移植肿瘤检测。

结果

与健康样本相比,ROC1在RCC样本中的表达明显增加。ROC1与RCC患者的不良预后相关。我们还发现,ROC1过表达(oeROC1)促进细胞增殖、上皮-间质转化(EMT)和侵袭,而ROC1干扰则产生相反的效果。ROC1在RCC细胞内调节GSK-3β/Wnt通路。通过构建裸鼠RCC转移模型,发现敲低ROC1可抑制肿瘤转移,而敲低GSK-3β可逆转敲低ROC1的作用。

结论

总的来说,我们的工作初步阐明了ROC1在RCC中的促肿瘤作用及其潜在的分子机制。因此,我们的研究可能为RCC的治疗提供一些证据。

https://cdn.ncbi.nlm.nih.gov/pmc/blobs/cbe8/12076244/0b69ce403a96/tau-14-04-974-f1.jpg

文献AI研究员

20分钟写一篇综述,助力文献阅读效率提升50倍。

立即体验

用中文搜PubMed

大模型驱动的PubMed中文搜索引擎

马上搜索

文档翻译

学术文献翻译模型,支持多种主流文档格式。

立即体验