Suppr超能文献

脾切除对70%肝切除术后肝再生的细胞效应。

Cellular effects of splenectomy on liver regeneration after 70% resection.

作者信息

Elchaninov Andrey, Vishnyakova Polina, Gantsova Elena, Chirkova Miroslava, Karyagina Victoria, Anatoliy Larkin, Kananykhina Evgeniya, Kuznetsova Maria, Atabekov Ibrahim, Karpulevich Evgeny, Denis Silachev, Trofimov Dmitry, Goldshtein Dmitry, Fatkhudinov Timur, Sukhikh Gennady

机构信息

Laboratory of Growth and Development, Avtsyn Research Institute of Human Morphology of FSBI "Petrovsky National Research Centre of Surgery", Moscow, Russia.

Research Institute of Molecular and Cellular Medicine, Peoples' Friendship University of Russia (RUDN University), Moscow, Russia.

出版信息

Front Cell Dev Biol. 2025 May 1;13:1561815. doi: 10.3389/fcell.2025.1561815. eCollection 2025.

Abstract

INTRODUCTION

Mammalian liver regeneration is a complex process, the regulation of which involves many mechanisms. The immune system has a pronounced influence on the course of reparative processes in mammals. The hepatic portal vein system provides a direct anatomical connection between the liver and the spleen - the largest lymphoid organ in mammals. Accordingly, the spleen may have a direct effect on liver regeneration as a source of biologically active substances and migrating leukocytes. Specific mechanisms of such influence remain understudied. This study aimed to assess the effect of splenectomy on liver regeneration after 70% resection in mouse model.

METHODS

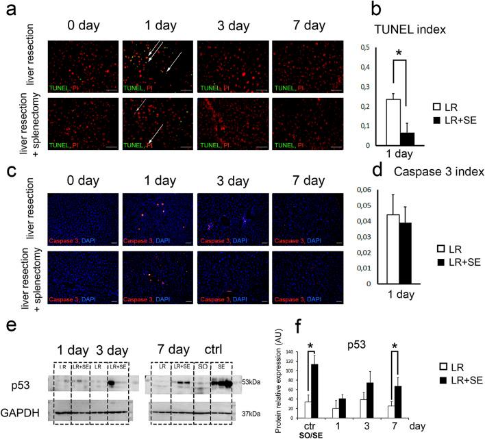
Murine model of liver regeneration after 70% resection was reproduced in C57BL/6 male mice, some of them splenectomized 7 days before the liver resection. Proliferation marker Ki67 in the liver was assessed by immunohistochemistry and the protein content for cyclin D1, cyclin A2 and p53 in the liver was assessed by Western blotting. Using TUNEL assay, an increase in the number of apoptotic cells was detected. The highest number of TUNEL+ cells was detected 1 day after liver resection, while the number of apoptotic cells in animals with prior splenectomy was significantly lower compared to animals with preserved spleen. The dynamics of Ly6C+ monocytes and Ly6G+ leukocytes were studied by flow cytometry. Macrophages were isolated from the regenerating liver using magnetic sorting for F4/80 and their gene expression profiles were analyzed using Clariom™ S Assay, mouse. Peripheral blood and splenic monocytes were isolated by magnetic sorting for CD115 and analyzed by Illumina HiSeq 2500 platform RNA sequencing. Migration of peripheral blood and splenic leukocytes to the regenerating liver was studied using allogeneic transplantation of cells derived from B10-GFP mice.

RESULTS AND DISCUSSION

Animals splenectomized prior to the liver resection showed higher rates of cell proliferation along with higher content of р53 protein in the remnant organ. Splenectomy also correlated with decreased rates of Ly6C+ monocyte and Ly6G+ leukocyte migration. Macrophages in the regenerating liver were transcriptomically enriched for signaling pathways associated with monocyte migration, cell adhesion and cell death. As shown by the GFP+ leukocyte transplantation experiment, the leukocytes migrating to the regenerating liver are mainly of splenic origin. According to high-throughput sequencing data, these cells express high levels of cell adhesion molecules. The spleen has a significant effect on liver regeneration through secretion of biologically active substances and migrating leukocytes. Pre-splenectomy leads to a more pronounced liver damage response after 70% resection, as indicated by higher rates of cell proliferation, higher p53 protein content and cell death-associated signaling pathway activation.

摘要

引言

哺乳动物肝脏再生是一个复杂的过程,其调节涉及多种机制。免疫系统对哺乳动物的修复过程有显著影响。肝门静脉系统在肝脏和脾脏(哺乳动物最大的淋巴器官)之间提供了直接的解剖学联系。因此,脾脏作为生物活性物质和迁移白细胞的来源,可能对肝脏再生有直接影响。这种影响的具体机制仍有待研究。本研究旨在评估在小鼠模型中脾切除对70%肝切除术后肝脏再生的影响。

方法

在C57BL/6雄性小鼠中建立70%肝切除术后肝脏再生的小鼠模型,其中一些在肝切除前7天进行脾切除。通过免疫组织化学评估肝脏中增殖标志物Ki67,通过蛋白质印迹法评估肝脏中细胞周期蛋白D1、细胞周期蛋白A2和p53的蛋白质含量。使用TUNEL检测法检测凋亡细胞数量的增加。在肝切除后1天检测到TUNEL+细胞数量最多,而与保留脾脏的动物相比,预先脾切除的动物中凋亡细胞数量显著更低。通过流式细胞术研究Ly6C+单核细胞和Ly6G+白细胞的动态变化。使用针对F4/80的磁珠分选从再生肝脏中分离巨噬细胞,并使用小鼠Clariom™ S分析方法分析其基因表达谱。通过对来自B10-GFP小鼠的细胞进行同种异体移植,研究外周血和脾脏白细胞向再生肝脏的迁移。

结果与讨论

在肝切除前进行脾切除的动物在残余器官中显示出更高的细胞增殖率以及更高的p53蛋白含量。脾切除还与Ly6C+单核细胞和Ly6G+白细胞迁移率降低相关。再生肝脏中的巨噬细胞在转录组学上富集了与单核细胞迁移、细胞黏附和细胞死亡相关的信号通路。如GFP+白细胞移植实验所示,迁移到再生肝脏的白细胞主要来源于脾脏。根据高通量测序数据,这些细胞表达高水平的细胞黏附分子。脾脏通过分泌生物活性物质和迁移白细胞对肝脏再生有显著影响。脾切除前导致70%肝切除后更明显的肝脏损伤反应,表现为更高的细胞增殖率、更高的p53蛋白含量和细胞死亡相关信号通路的激活。

https://cdn.ncbi.nlm.nih.gov/pmc/blobs/f519/12078306/0f7d04de1783/fcell-13-1561815-g001.jpg

文献AI研究员

20分钟写一篇综述,助力文献阅读效率提升50倍。

立即体验

用中文搜PubMed

大模型驱动的PubMed中文搜索引擎

马上搜索

文档翻译

学术文献翻译模型,支持多种主流文档格式。

立即体验